Inicio Quienes Somos Entretenimiento Contáctenos Como Comprar los Ebooks
Ingresar Registrarse
Artículos Gratuitos sobre electrónica básica y avanzada y venta de libros electrónicos.

TV SMART
MEMORIA FLASH SERIE 2
LOS CIRCUITOS PERIFÉRICOS

por ING. PICERNO Coautor: JORGE JOSÉ ORTEGA




Tamaño A+ A-

2.1 INTRODUCCIÓN 

Ya conocemos como es el circuito de la memoria flash serie y las mediciones más importantes que nos indican si los periféricos están funcionando bien. Los reparadores de TV TRC ya se dieron cuenta que la flash serie no se diferencia mucho de la EEPROM que usamos durante los últimos años de los TVs analógicos controlados digitalmente. Pero desde la irrupción de los LCD la capacidad de memoria de los TV fue aumentando gradualmente hasta llegar al punto actual en que para controlar a estos monstruos totalmente digitales se requiere un buen micro, una flash serie y una paralelo en la zona de control y varias memorias no volátiles más en la zona de entrada HDMI y por lo menos dos memorias volátiles más en la sección de video.
En este articulo vamos a analizar los nuevos criterios de reparación que requieren mediciones especiales incluyendo el armado de alguna punta especial dado lo pequeño del circuito impreso y de algún filtro pasabajos.
     
2.2 MEDICIONES

Digamos que si nos gusta reparar por probabilidades la operación siguiente es directamente cambiar la flash serie, porque es conocido que este modelo tiene problemas con esa memoria pero siempre es conveniente hacer algunas pruebas para no cambiarla sin necesidad. Sabemos que los manuales ya no tienen tensiones continuas en sus patas, pero en este caso no hacen falta. La única medición que se puede hacer es la de fuente colocando el tester sobre las patas 8 y 4. Todas las memorias flash son de 3,3V así­ que debemos encontrar un valor entre 3,1 y 3,5V pero por lo general las fuentes son muy precisas y suelen dar de 3,2 a 3,4V. ¿Y si está fuera de rango que hago?
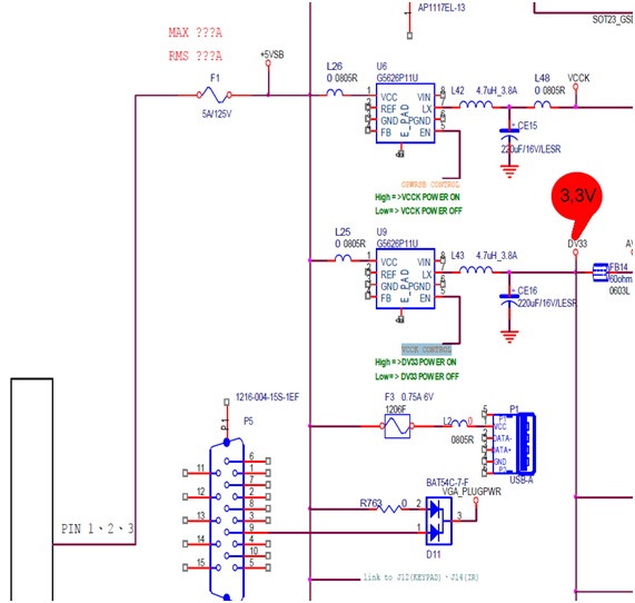
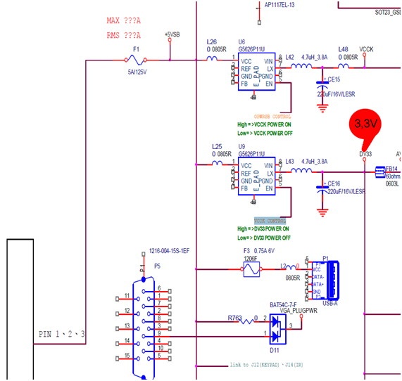
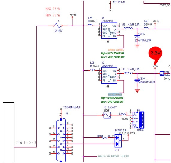
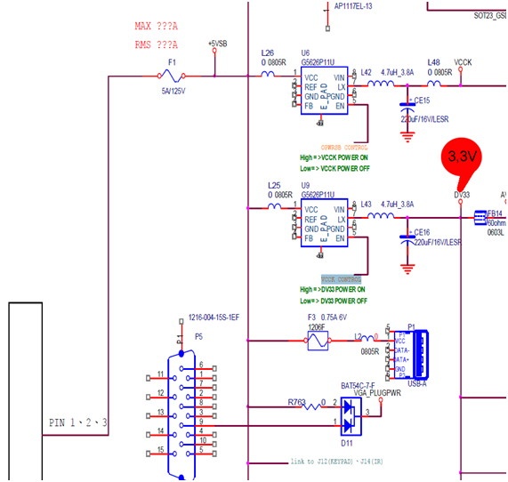
Investigar de donde se alimenta con el método de la búsqueda del Adobe. Con este método averiguamos que se alimenta desde la pagina 73 desde circuito integrado U9 pero no se que quisieron hacer con ese plano porque parece estar incompleto. Ver la figura 2.2.1.

 
Fig.2.2.1  Circuito incompleto de la sección de fuentes

Pero si no está en el manual seguro que podemos bajar un circuito de aplicación de la especificación que podemos bajar de Internet. En la figura 2.2.2 le ofrecemos el circuito con la formulita de cálculo para ajustar la tensión de salida. 

   
Fig.2.2.2  Circuito de aplicación del G5626

La tensión de salida depende de los valores de R1 y R2 pero estos son los números de posición del circuito de aplicación. Para saber cuáles son los números de nuestro modelo tenemos que sacar una foto de detalle como la indicada en la figura 2.2.3.

 
Fig.2.2.3  detalle del generador de 3,3V indicado como DV33.

Siguiendo el circuito impreso vemos que el resistor a masa es el R42 y el resistor a fuente R43. Si la tensión DV33 está levemente corrida yo le aconsejo que desuelde los dos resistores. Limpie todo con alcohol isopropí­lico y un cepillo de dientes. Limpie los resistores y vuélvalos a soldar con un soldador de temperatura controlada y con mucha prolijidad. Ahora vuelva a medir DV33 y si esta corrida, entonces si ajuste los valores de los resistores con resistores clásicos en paralelo.
Ahora ya tenemos ajustada la fuente de la memoria. Observe que el circuito de la misma no puede tener menos componentes. Solo hay un resistor en la pata W/VPP de modo que la pata queda a potencial alto y eso significa que la memoria está en funcionamiento, apenas se conecta la fuente DV33. Cualquier falla de esta conexión que la deje a tensión cero, anula el funcionamiento de la memoria así­ que le aconsejamos que luego de medir la fuente mida que la pata 3 este a potencial de fuente de 3,3V.
La pata 7 también sirve para detener el funcionamiento de la memoria pero en forma transitoria y muy rápida. Como es una pata negada está conectada a fuente directamente. Pero en los Smart hay que desconfiar hasta de las pistas. Por lo tanto debe medir que este a potencial de fuente.
La pata 6 es la pata de clock y no hay que olvidarse nunca que el único que puede generar el clock es el micro del superjungla. Por lo tanto la señal sale de 3 del superjungla y entra en la pata 6 de la memoria. Pero como hay una conexión directa sin resistor separador para determinar si hay una falla de generación o de carga no hay más remedio que levantar una de las dos patas. en nuestro caso siempre optamos por la memoria ya que tiene un paso entre patas mucho más grande que el superjungla. De cualquier modo para medir tensiones continuas en el supengungla se requiere la fabricación de las "puntas bebé" para el tester (gratis en  http://www.picerno.com.ar/leer.php?cn=48).
¿Y qué se debe medir en la pata 3 del superjungla? Allí­ tenemos una señal rectangular en el preciso momento que aparece la tensión DV33. Su frecuencia esta en el orden de los 70 a 100 MHz y su periodo de actividad es del 50%. Por supuesto que el tester no llega a medir esas frecuencias pero la señal de clock tiene un valor medio fácilmente medible ya que va de 0V a 3,3V aproximadamente y como es una señal rectangular, su valor medio es la mitad del valor de pico o sea 1,65V. 
¿Puede usarse directamente el tester con las puntas bebé? No es conveniente, porque estamos trabajando en frecuencias muy altas y seguramente se va producir irradiación y la energí­a radiada no llega al tester y el valor medio es menor al real. Use siempre un filtro pasabajos construido dentro de una jeringa mediana con una aguja de las mas chicas y adentro de la jeringa monte el circuito de la figura 2.2.4.

 
Fig.2.2.4  Sonda de filtro pasabajos que corta en 20 KHz

Observe que la señal de clock de 70 a 100 MHz con periodo de actividad del 50%, queda transformada en una señal continua cuya amplitud es exactamente la mitad del pico de clock, lo que nos permite presumir que el clock es normal. Es evidente que la única señal que nos permite estar seguros es el osciloscopio; porque él nos muestra la forma de señal y no solo una presunción de su amplitud. Pero la frecuencia de clock puede llegar a ser de 100MHz y entonces un osciloscopio de 20 MHz no la puede reproducir. Inclusive un osciloscopio digital de 200 MHz tiene problemas para mostrar la señal sin distorsión. Según la teorí­a habrí­a que usar un osciloscopio de 1000 MHz (que existen solo con 75 Ohms de impedancia de entrada que es una carga intolerable) y que ningún reparador tiene disponible. 
Nosotros nos vamos a conformar con la medición del tester con el filtro pasabajos que es suficientemente segura. El único problema podrí­a ser que la memoria tenga alguna falla muy rara y por la pata de clock salga una continua de unos 1,5 V. Esta es una falla extremadamente improbable pero podrí­a ocurrir porque no es imposible. La solución es realizar una medición con la sonda de RF que debe medir 3.3V o algo menos. La sonda de RF no mide la tensión continua que hay sobre la pata; la filtra y solo nos indicará la existencia de pulsos de clock y su tensión pico a pico.
Si las señales de clock de la pata 3 del micro con la pata 6 de la memoria desconectada, es la correcta, pero cae prácticamente a cero al conectar la pata 6 significa que la memoria tiene un corto circuito en la entrada de clock y hay que cambiarla.
Si verificamos un clock correcto hay que verificar la existencia de datos en la pata 5 y con un sistema idéntico al de clock y si no hay datos saliendo del superjungla por la pata 255, hay que desconectar la pata 5 y volver a medir. Si los datos aparecen significa que hay un cortocircuito en la pata de datos de la memoria y hay que cambiarla. 
Según la disposición de las conexiones, esta memoria tiene dos patas de datos de entrada y salida (para ser precisos digamos que una es de datos y otra del direccionamiento de esos datos). La pata 2 es la pata de datos D0 y la que ya verificamos es la pata D1. Verificamos entonces la D0 igual que la D1. 
Esta predisposición de las dos patas como de entrada salida la produce la pata 3 cuando está conectada a un estado alto que fue lo primero que verificamos.
Solo nos queda por verificar la pata de habilitación (Enable) que es la 1 y aquí­ observamos que la memoria no está predispuesta para funcionar todo el tiempo sino solo cuando el micro se lo ordena por la pata 2. Esto se hace para evitar la captación de espurios electromagnéticos genéricamente llamados (EMI). Esta pata se controla igual que las anteriores.
Seguramente por la cabeza del reparador está pasando la idea lógica. Y si levanto las patas de la memoria, porque no mido la resistencia a masa usando el tester como óhmetro. Puede ser útil, si la memoria tiene un corto neto, pero si se trata de un corto dinámico, puede ser que el óhmetro no la mida.
Es muy probable, que luego de tanto trabajo lleguemos a la conclusión de que deberí­amos haber cambiado la memoria de entrada. En ese caso de cualquier modo todo lo visto es útil, por si después de cambiar la memoria el TV no funciona.

2.3   EL CAMBIO DE LA MEMORIA

Las memorias tienen nombre genérico y programa instalado. Muchos reparadores se ocupan de conseguir exactamente el mismo número de código y suponen que el cambio va a reparar al TV. Y no es así­. Cada fabricante puede cambiar la forma de codificación y sin embargo fabricar una memoria exactamente igual que otra con otro código.
La compra en forma genérica tiene en cuenta varios í­tems importantes:
1) El encapsulado.
2) La capacidad de acumulación de datos.
3) La velocidad
4) Las frecuencias de clock para cada tipo de disposición circuital
El encapsulado es algo evidente que no admite comentarios. Una memoria de reemplazo debe tener el mismo encapsulado que la original.
La capacidad es prácticamente un dato que se encuentra en el encabezado de la especificación. Por ejemplo nuestro LG utiliza una memoria MX25L6445E aunque en el circuito del manual hay una equivalente que no es precisamente esta. Esta tiene una completa especificación cargada en el manual, que vamos a estudiar a continuación.  
La MX25L6445E es una memoria Flash serie de 67.108.864 bits (67 Mb) que está configurada internamente como 8.388.608 x 8. Pero si se la configura como de 2 o de 4 modos de I/O la estructura se comporta como de 33.554.216 bits para 2 o de 18.777.216 bits para 4. En la práctica siempre se da la capacidad para conexión de doble entrada que es este caso es de aproximadamente 8 MHz. O sea que con pedir en el comercio una memoria flash serie de 8 Mb es suficiente. Luego habrá que verificar en la especificación si tiene la misma velocidad que la original.
Esta memoria tiene una prestación como interface periférica serie (de ahí­ su nombre SPI) y un protocolo para operación simple con bus de 3 cables. Las tres señales del bus son: la entrada de clock SCLK, una señal de datos serie de entrada SI, y una señal serie de datos de salida SO. Esta disposición con bus de tres cables raramente se utiliza en los Smart TV pero es la que se usa para comparar memorias.  
El acceso serie a este dispositivo se habilita por la señal  de entrada CS# ( Chip Select negado) proveyendo una alta performance en el modo de lectura permitiendo la lectura y direccionamiento en ambos ejes de la señal de clock. Por el uso de esta alta performance en el modo de lectura el rendimiento de operación deviene doble. Además la performance puede llegar a la ejecución de código directo, el tamaño de la RAM del sistema puede ser reducido con el fin de lograr un menor costo total del TV.
Este circuito integrado, como la mayorí­a de los flash serie que se usan en los LED y Smart se suele llamar "Serial Multi I/O" (Serie de múltiple tipo de I/O) debido a la posibilidad de variar su predisposición de 3 tipos diferentes.
Cuando trabaja en modo dual I/O, la pata SI (entrada de señal) y la pata S/O (salida de señal) pasan a llamarse pata SIO0 y pata SIO1, para la dirección simulada donde debe mandarse el bit de entrada o salida. Esta disposición es la generalmente utilizada en los LED y Smart que como tiene patas de señal independiente se aprovecha para ingresar los datos por una y el posicionamiento por otra. 
Cuando se trabaja en el modo cuádruple I/O, la pata SI, la pata SO, WP# y la pata sin conexión NC devienen como SIO0, SIO1, SIO2 y SIO3 para los bits de entrada de la  dirección simulada y datos de entrada, salida I/O.           
Para que no queden dudas sobre la duración de una memoria de este tipo en la figura 2.3.1 se puede observar una fotografí­a de una parte de la especificación.

 
Fig.2.3.1  Fotografí­a de la especificación

La traducción literal de la frase es: La MX25L6445E o la 12845E según indicaciones, de la firma propietaria del sistema de celda de memoria, garantiza el funcionamiento de hasta 100.000 ciclos de escritura o borrado. Esto no puede convertirse directamente al TMS (Tiempo Medio Entre Fallas) del componente, porque todo depende de la programación y de la cantidad de encendidos diarios del TV.
En la parte de abajo se puede observar la performance de lectura o velocidad de acuerdo al tipo de conexión empleada.

2.4     FABRICANTES Y TIPOS COMUNES

Entre los fabricantes de mayor envergadura podemos mencionar a:
Samsung
Intel
National
AMIC
ATMEL 
APLUS, 
cFeon (EON)
ESMT
EXCELSEMI 
GIGADEVICE 
MXIC 
NUMONYX 
pFlash 
ST 
SST 
SPANSION 
WINBOND 
TSI 
Las capacidad más comunes son de 4 MB 8 MB 16 MB 32 MB 64 MB 128 MB.
Los tiempos de programación son respectivamente de 3.77 s, 4.81 s, 7.98 s, 16.59 s, 35.77 s, 66.86 s y los de verificación o lectura de 0.81 s, 1.58 s, 3.11 s, 6.20 s, 12.36 s, 24.7 s. Aunque generalmente se compara la suma del tiempo de Programación + Verificación que es de 4.58 s, 6.39 s, 11.09 s, 22.79 s, 48.13 s y 91.56 s. Estos son los tiempos necesarios para operar con la memoria completa.

2.5     CONCLUSIONES
 
En este capí­tulo aprendimos a realizar las mediciones en forma práctica sobre las memorias explicando porque razón un osciloscopio no proporciona mas información que una sonda de RF y un filtro de valor medio.
Además indicamos como se miden los componentes periféricos a la memoria, tanto para los que quieren trabajar metódicamente como para aquellos que cambian directamente la memoria y luego se encuentran que el TV no recuperó su funcionamiento luego del cambio.
Explicamos que hay tres modos de conectar una memoria y que cada uno proporciona ventajas y desventajas pero que prácticamente todos los TVs usan el mismo modo de funcionamiento. 
Por último dimos las marcas y modelos de memorias más conocidas del mercado.
A continuación vamos a presentar un apéndice para aquellos que gustan de saber el porqué de las cosas y no solo se conforman con repararlas.

2.6   APENDICE 1 – EL FUNCIONAMIENTO DE UNA CELDA DE MEMORIA FLASH

Vamos a realizar una comparación entre una instalación de agua y una electronica. Un transistor MOSFET normal tiene tres conexiones que lo controlan llamados fuente (source), drenaje (drain) y puerta (gate).

Se puede imaginar el transistor como un caño por donde la electricidad puede fluir como si se tratara de agua.

Una punta del caño está conectada a la fuente de alimentación de agua y es llamada Fuente (source), el otro extremo es el drenaje (por donde el agua se va) y entre ambos hay una llave que puede estar abierta o cerrada, bloqueando la tuberí­a; es la puerta (gate).

Cuando la puerta del transistor está cerrada, la electricidad no puede circular, entonces el transistor está cortado (se puede decir que el transistor está almacenando un cero). Cuando la puerta está abierta, la electricidad fluye y entonces podemos decir que el transistor está conduciendo (se puede decir que está almacenando un uno).

Pero cuando la energí­a está apagada (el tanque de agua esta vacio), todos los transistores se apagarán porque sus gates se cierran. Cuando vuelves a darles energí­a (llenar el tanque) todos los transistores estarán apagados porque sus puertas solo acumulan electricidad por muy poco tiempo, entonces no se podrá saber cuáles estaban en encendidos y cuales apagados. En este caso la información se pierde para siempre (es el caso de las memorias RAM o volatiles). 

Una memoria Flash nand debe ser no volátil por definición. Así­ que debemos solucionar este problema.

Un transistor MOSFET de una memoria flash es diferente porque tiene una segunda puerta encima de la primera. Cuando la puerta controlada se abre, parte de la electricidad del caño pasa a la otra puerta y se mantiene allí­, entre la primera puerta y la segunda, grabando un número 1. Aunque la energí­a del sistema se apague, la electricidad permanecerá atrapada entre esas dos puertas.

De esa manera los transistores almacenan su información, independientemente de si están recibiendo energí­a o no.

La "energí­a" atrapada en la puerta extra del MOSFET modificado en estado "1"  son electrones. Los electrones permanecerán allí­ indefinidamente. Estos electrones pueden sacarse de allí­ (para que el transistor ahora almacene un "0") aplicando una elevada tensión negativa en la puerta controlada, entonces estos electrones se irán por el "drenaje".

En la figura 2.6.1 se puede observar la estructura de un MOSFET modificado de doble compuerta. 

 
Fig. 2.6.1  Estructura interna de una celda

Según dijimos para borrar una celda se aplican tensiones negativas considerablemente altas. Pero de donde se saca esa fuente de tensión si la memoria se alimenta solo con 3,3V positivos. La memoria tiene un sistema multiplicador de tensión a diodo capacidad, de modo que las celdas se ven sometidas a un fuerte campo eléctrico cada vez que se borran y eso genera una fatiga electrostática que es lo que limita la cantidad de operaciones. No me preguntan de cuanta tensión se trata, porque los fabricantes no sueltan prenda al respecto.





SALIR

Más TV SMART

MEDICIÓN DE SEÑALES LVDS PARTE 7
APLICACION A LA REPARACIÓN DE UN TRIPLAQUETA

EN LA PARTE 7 VAMOS A EXPLICAR COMO SE UTILIZA EL MEDIDOR DE SEÑALES LVDS PARA LA REPARACIÓN DE LA PLAQUETA MAIN DE UN TV TRIPLAQUETA

[+] Leer artículo...    


MEDICIÓN DE SEÑALES LVDS (PARTE 6)
El circuito de medición de las señales

En esta Parte 6 vamos a comenzar a a explicar como se realiza la medición con nuestro amplificador modificado y dotado de puntas especiales para circuitos de pequeñas dimensiones.

[+] Leer artículo...    


MEDICIÓN DE SEÑALES LVDS (PARTE 5)
SEÑALES DE VEDA SOBREMUESTREO Y MEDICIONES

EN ESTE ARTICULO COMENZAMOS COMENTANDO EL TEMA DE LAS NORMAS DE LA TV DIGITAL Y DE QUE MODO AFECTAN LA FORMA DE LA SEÑAL LVDS. lUEGO COMEMZAMOS A TRATAR LOS PROBLEMAS PRACTICOS DE LAS MEDICIONES LVDS QUE SON PRECISAMENTE DE TAMAÑO DE LAS PUNTAS DEL TESTER O EL OSCILOSCOPIO.

[+] Leer artículo...    


MEDICION DE SEÑALES LVDS (PARTE 4)
TODO SOBRE LAS COMUNICACIONES DIGITALES MAS MODERNAS DEL TV

En esta parte 4 le damos el apéndice prometido en la parte 3 pero sobre todo le explicamos el tema de la medición de la señal LVDS comenzando a darle los detalles de como mide nuestra sonda que requerirá mas datos que saldrán en la parte 5.

[+] Leer artículo...    


MEDICIÓN DE SEÑALES LVDS PARTE (PARTE 3)
Entradas de señal

En esta entrega explicamos el funcionamiento de las etapas de entrada HDMI de todas las variedades de TV LCD y los detalles de como realizar el seguimiento de las señales.

[+] Leer artículo...    


MEDICIÓN DE SEÑALES LVDS PARTE 2
LAS SEÑALES LVDS DE ENTRADA Y DE SALIDA

EN ESTE ARTÍCULO LE EXPLICAMOS EN QUE SECCIONES DE UN TV LCD SE UTILIZA COMUNICACIONES LVDS, PORQUE RAZÓN Y DASMOS LAS PISTAS PARA EMPREDER SU REPARACIÓN.

[+] Leer artículo...    


SEÑALES LVDS -PARTE 1
INTRODUCCIÓN

ANTIGUAMENTE LAS SEÑALES DE DATOS DE ALTA VELOCIDAD SE TRANSMITÍAN POR CABLES COAXIALES ESPECIALES DE BAJAS PERDIDAS. CON EL INCREMENTO DEL COSTO DEL COBRE SE BUSCO ALGO MAS ECONÓMICO Y VERSATIL UTILIZÁNDOSE EN LA ACTUALIDAD LOS PARES MÚLTIPLES SIMILARES A LOS TELEFÓNICOS MAS CONOCIDOS COMO MULTIPARES.

[+] Leer artículo...    






El Ing. Alberto Picerno, conocido en toda latinoamerica por sus cursos de Tv y LCD, es el autor mas prolífico sobre Electrónica, con mas de 40 libros tecnicos y cientos de articulos publicados. 

Se inicio en el mundo de la electronica de niño ayudando a su padre que era hobbysta y aficionado a la radio.

Su experiencia temprana le permitio recibirse con medalla de oro al mejor promedio de "Tecnico Nacional el Telecomunicaciones" y posteriormente volvio a obtener la medalla de oro al mejor promedio como "Ingeniero en electronica en UTN"

Leer Mas Aquí



Artículos Gratis
Sobre Electrónica
por Ing. Picerno


Ir a Artículos Gratuitos      


Libros Digitales

Adquiera los mejores
Libros Digitales (Ebooks)
Sobre Electrónica

Ir a Sección Libros      


MAPA DE LINKS:

INICIO - QUIENES SOMOS - ENTRETENIMIENTO - CONTACTENOS

TV: TRC - LCD - Plasma - LED - Smart - OLED

SOLDADURAS: SMD - BGA - Maquinas de Rebaling

TALLER: Puntas de prueba Sonda de RF - Punta de prueba BEBE - Punta de prueba Filtro Pasabajo - Instrumentos Fuentes - Instrumentos Evariac - Instrumentos SuperEvariac - Instrumentos Varios

AUDIO: Amplificadores Analogicos - Amplificadores Digitales - Bafles Caseros

MANUALES: TV TRC - TV LCD - TV Plasma - TV LED - SmartTV - TV Oled - Fuentes de TV - T-COM - Driver de LED - Inverters

EBOOKS

PROGRAMAS: Simuladores de Circuitos Multisim - Simuladores de Circuitos Livewire - Simuladores de Circuitos Proteus - Programas para PICs y memorias Ram

MICROS: Diseñando con PICS 1 - Diseñando con PICS 2

OTROS ARTICULOS

ARTICULOS DE LA A A LA Z

Ingeniero Alberto Picerno - Av. 2 de Abril 1140 - Burzaco - Buenos Aires - Argentina - Tel: (011)3974-4393
Artículos y Ebooks de Electrónica - Todos los Derechos Reservados - 2026

Diseño y Hosting RCH
rch.com.ar - redcomser.com.ar