Inicio Quienes Somos Entretenimiento Contáctenos Como Comprar los Ebooks
Ingresar Registrarse
Artículos Gratuitos sobre electrónica básica y avanzada y venta de libros electrónicos.

INSTRUMENTOS VARIOS
CARGA RESISTIVA PARA AMPLIFICADORES
FABRICADA CON MATERIAL DE DESCARTE

por ING. PICERNO




Tamaño A+ A-

1.1 INTRODUCCIÓN 

A Ud. le pueden traer un amplificador de 200W por canal para reparar y de inmediato se da cuenta que tiene quemado el modulo de potencia. Pero los usuarios de estos equipos por lo general algo de electronica saben y de inmediato surge la pregunta ¿con que carga lo probas? Porque cuando venga a buscarlo me gustarí­a probar como funciona al máximo de volumen y lo quiero con una medición de la potencia real.

Y Ud. piensa: no quiero perder este trabajo porque sé que me va a llevar solo unas horas y lo puedo cobrar muy bien, porque sé que es un amplificador de la lí­nea profesional y termina diciendo que sí­ a todo y cuando se va el cliente se pone a pensar como lo va a probar.

Aquí­ le traemos la solución a su problema para que el cliente quede conforme y le mande más clientes. Ah, y con el mí­nimo costo.

1.2 MATERIAL RESISTIVO

Lo que tenemos que construir es un resistor que reemplace a la resistencia equivalente al parlante. ¿Y de que material es la bobina móvil del parlante? De cobre y por lo tanto tiene su buena variación de resistencia con la temperatura. Lo ideal serí­a realizar una resistencia de carga de cobre pero que disipe toda la potencia del amplificador sin prenderse fuego. Lo acostumbrado es probarla a una potencia 50% mayor y no exagerar con el tiempo de prueba.

Tiene que ser una construcción práctica que pueda realizarla con las herramientas que tengo en el taller y en lo posible con material de desecho que pueda comprar por poco dinero.

No hay un solo diseño posible, nosotros le vamos a presentar un diseño pero seguramente Ud. lo podrá modificar a gusto porque es un diseño flexible y adaptable a otros usos.

1.3  EL DISEÑO
 
Concentrémonos entonces en realizar una resistencia de carga de 8 ohms 200W. El modo más rápido de realizarla, es utilizando resistores de alambre de 25W. Por ejemplo con 8 resistores de 1 Ohm 25W conseguirí­a exactamente 200W. Como seguramente no va a conseguir resistores de 1 Ohms 25W para ponerlos en serie, lo único que le queda por hacer es utilizar 8 resistores en paralelo de 68 Ohms 25W que dan un valor de 8,5 Ohms que se encuentra dentro de una tolerancia aceptable, aunque no es lo ideal. Pero cuando calcule el costo seguramente va a seguir pensando en otra solución. Además  seguramente estos resistores no van a ser fáciles de encontrar.

En la figura 1.3.1 le mostramos un posible diseño de la carga resistiva.

 
Fig.1.3.1  Un posible diseño de la carga con los disipadores sin apoyar sobre el alambre

El  método más simple es utilizar alambre de cobre esmaltado de un diámetro de 0,30 mm aproximadamente. En general la fuente de este alambre es un taller de bobinado de motores. Pregunte por su barrio a ver si consigue algún rollo con restos de alambre. Los bobinadores lo guardan para venderselo a los cartoneros, así­ que póngase ropa vieja déjese la barba y hágase pasar por un cartonero.

Tome 10 metros y mí­dalos con el tester digital sin utilizar las puntas del tester. Le explico con mas detalle toda la construcción:

1. Simplemente estañe la punta del alambre de 10 metros colóquelas en los bornes del tester y apriételas con alguna cuña de madera redondeada.
2. Luego debe realizar una regla de tres simple del tipo: si 10 metros de alambre tienen una resistencia de x Ohms una resistencia de 8 Ohms deberá tener z metros de alambre.
3. La fórmula de cálculo serí­a z = 10 . (8/x)
4. Luego tome una tabla de madera de unos 20 cm de ancho y bobine el alambre a espiras separadas (aproximadamente 1mm) para que disipe mejor.
5. Luego coloque dos chapas de aluminio anodizado negro (o natural), algo mayores que la madera apretando el bobinado y utilizando grasa siliconada entre el bobinado y el aluminio (no se dibujaron los tornillos para mayor claridad).

Nota: Como valor de referencia le indicamos que 10 metros de alambre de 0,20 mm de diámetro tienen una resistencia de 6,6 Ohms.

1.4 VARIANTES DE EQUIPOS AMPLIFICADORES
 
En el momento actual todos los equipos son por lo menos, estereofónicos de 100W eficaces o verdaderos. Esto significa que Ud. debe encarar la resistencia de carga por duplicado ya que una medición exacta implica medir los dos canales al mismo tiempo, para tener en cuenta la caí­da de tensión en la fuente de alimentación que no es regulada.

Los equipos de mayor potencia son de 4 Ohms lo que significa que va a tener que hacer 4 cargas para estar bien equipado conectando dos cargas en paralelo.

Luego vienen los amplificadores para home theater. Allí­ va a tener que ver que cargas necesita y fabricarlas especialmente o combinar con lo que ya tiene fabricado. Este artí­culo fue escrito pensando en la innumerable cantidad de variantes que tiene el tema.

Yo se que siempre está la tentación de hacer una sola carga y probar los amplificadores uno por uno. En general esa prueba da una potencia bastante mayor a la real porque las fuentes de los amplificadores de potencia (aun las digitales) suelen arrugar cuando se las exige al máximo y junto a la caí­da de tensión deviene la caí­da de potencia que cae en forma cuadrática. Es decir que si la tensión de fuente cae un 10% la potencia cae un 20%.

El mercado de los amplificadores de audio para bandas de música es muy especial, porque el dueño del amplificador seguramente comenzó haciendo sus propios amplificadores y tiene algún conocimiento técnico que Ud. puede aprovechar a su favor. Esa gente suele impresionarse con el instrumental; las pruebas en vivo que le pueda hacer seguramente las va a comentar con sus amigos y en este momento un cliente mas es un tesoro que hay que cuidar. 

1.5 PREPARATIVOS PARA LA MEDICIÓN DE POTENCIA
 
Como ya dijimos los equipos actuales son de 8 o de 4 Ohms; esto significa que si quiere tener un laboratorio bien equipado necesita 4 resistores iguales para ponerlos en paralelo de a dos y formar 4 Ohms. Ud. estará pensando que lo que le pido es muy complejo pero no tiene otra solución más simple o más económica. 
También estará pensando que nunca vio semejante artefacto en un "Laboratorio" de audio y es verdad. Por lo general los vatios de los amplificadores de fabricación artesanal, son más imaginarios que reales y los fabricantes no saben bien que potencia tiene lo que fabrican; de ese modo puede mentir más alegremente sin tener cargos de conciencia.
 
Ni piense en utilizar los parlantes del equipo para hacer la medición, primero porque si Ud. es capaz de soportar 400W reales dentro de su laboratorio debe estar sordo o lo va a estar en poco tiempo y segundo porque es probable que los parlantes no soporten una potencia continua de 200W y devolverle los parlantes quemados al usuario no va a resultar muy fácil.
 
Este no es un comentario gratuito; el autor sabe que en los comercios de la Argentina y suponemos que en toda América se venden parlantes de procedencia ignota, con nombres de fantasí­a, que tienen un imán tan deficiente que su potencia de salida de audio es muy baja. Y si la potencia entra pero no sale, la bobina móvil se calienta y se quema en pocos minutos. Con música aguantan un poco más, pero la prueba real con un tono de audio no la soportan.

Suponemos que ya se decidió y fabricó sus cuatro resistores de carga y los conectó al amplificador.

Ahora tiene que pensar con que señal de entrada los va a probar. Para realizar una prueba de potencia se debe usar un tono senoidal de audio de 600Hz a 1 KHz y nosotros vamos a suponer que Ud. no tiene generador de audio.
 
Tiene varias soluciones. La mejor es bajar algún generador de audio gratuito de internet e instalarlo en la PC. Otra es grabar tonos de audio en un pendrive y por último sin usar la PC desde una lí­nea telefónica con el tono de discar. En todos los casos se requiere un circuito de entrada al amplificador para variar la señal de entrada ya que la máxima potencia del amplificador ocurre cuando la señal de entrada llega al punto de recorte. Es decir que se ingresa con el volumen a mí­nimo y se va subiendo hasta llegar al punto de recorte donde se mide la salida del amplificador.

De las tres variantes de generador de audio que le propusimos si quiere impresionar al cliente lo mejor es el generador para PC. No le doy datos de cuál es el mejor porque no los tengo, ya que yo uso un generador de audio real del tipo profesional, que realmente es lo que más impresiona.

Si usa el tono telefónico tiene que hacer un pequeño circuito de entrada para evitar daños por sobrecarga a la entrada del amplificador y además para variar la señal. Con un simple potenciómetro de 1K conectado al conector telefónico basta.
La salida de audio de nuestra PC será la salida de auriculares, que entrega una señal más o menos adecuada para una entrada de audio de un amplificador estereofónico.

Tendrá que realizar una manguera de conexión especial para que el tono del pendriver o del generador de audio simulado por la PC ingrese por los dos conectores de entrada del amplificador.

La medición de potencia requiere que lleve el volumen de salida de auriculares de la PC a mí­nimo y lo vaya levantando mientras observa la salida del amplificador bajo prueba hasta llegar al punto de saturación. 

1.6  MEDICION DE LA POTENCIA DE SALIDA

La salida del amplificador se debe medir en lo posible con un osciloscopio. Vamos a suponer que Ud. tiene un osciloscopio, para mostrarle que significa el punto de saturación, pero si no lo tiene no se preocupe que luego le indicaremos como hacer la prueba sin osciloscopio.

  Fig.1.6.1  Amplificador elemental con baja señal de entrada

En la figura dibujamos un amplificador muy elemental solo para entender el concepto de la máxima potencia de salida. Observe que el pico positivo de salida llega hasta solo 1,5V. Ahora aumentamos la señal de entrada a un valor de salida de 7V de pico y observamos que la señal de salida aun no tiene distorsiones pero cuando volvemos a aumentarla se le recortan los picos en unos 9V como se observa en la figura 1.6.2.

  Fig.1.6.2 Recorte de los picos por saturación de los transistores de salida.
 
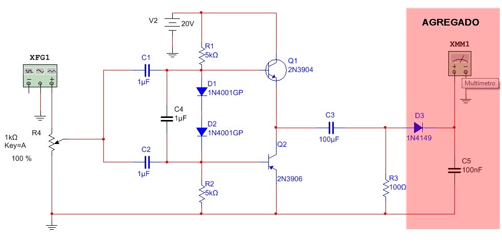
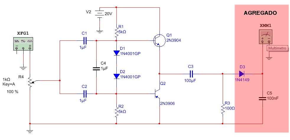
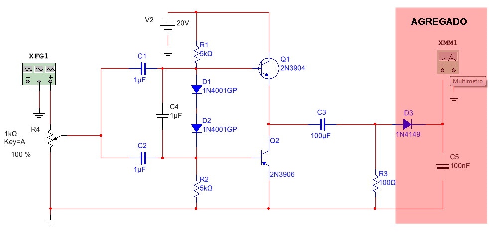
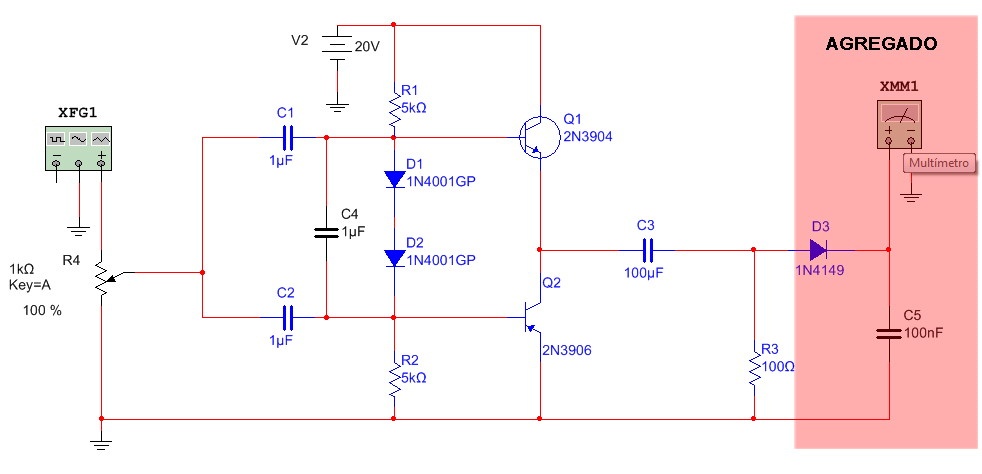
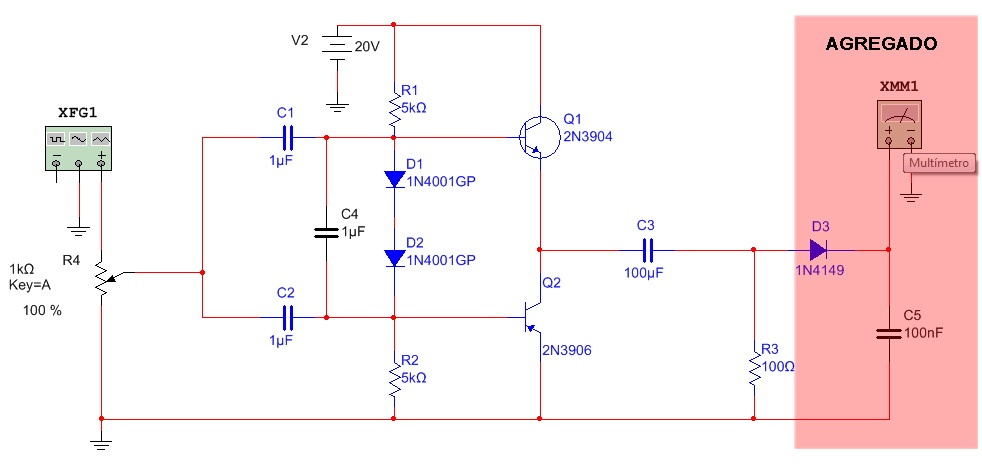
El problema es: ¿cómo medir la tensión de pico sin un osciloscopio? Es muy sencillo y solo hay que usar un diodo Schottky de señal y un capacitor (aceptando un pequeño error puede ser un 1N4148 o 49 como se observa en la figura 1.6.3.
 
Fig.1.6.3 Medición de la tensión de pico con un tester digital

Evidentemente el capacitor C5 se va a cargar al valor de pico de la salida sobre el resistor R3 que es el dato que estamos buscando.

Recapitulando. La idea es bajar la señal de entrada y comenzar a aumentarla gradualmente. Se observará que la tensión de salida aumenta proporcionalmente a la tensión de entrada hasta que llega a cierto valor y que luego no aumenta más (tanto midiendo con un osciloscopio como con una diodo y un capacitor. Ese valor es la tensión de recorte positiva que en este caso es de 9V aproximadamente.

Para obtener mayor precisión se debe invertir el diodo D3 con el fin de poder medir el pico negativo de la salida. Ahora se debe comenzar un procedimiento idéntico al anterior hasta que la indicación del tester no aumente más, esa es la tensión de corte negativa que en nuestro caso es también de 9V indicando que el amplificador tiene el recorte muy parejo.

Hasta ahora solo medimos la tensión de pico máxima que puede salir del amplificador. Pero recuerde que nuestro deseo es medir la potencia. Vamos a tener que sacar algunas cuentas. Nuestros datos son el valor de pico de la salida y la resistencia de la carga que en este caso especial es de 100 Ohms (auriculares).
Para calcular la potencia de salida tiene que calcular el valor eficaz de la tensión de pico multiplicando los 9V por 0,707 que da un valor de 6,36V.

Ahora ya podemos calcular la potencia multiplicando la tensión eficaz por sí­ misma y dividiéndola por la resistencia de carga. En nuestro caso será 6,36x6,36 = 40,5  que dividido por 100 da 0,405W que es un valor muy adecuado para unos auriculares.
 
1.6 CONCLUSIONES

La importancia de estar equipado va más allá de gastar mucho dinero. Un poco de ingenio a veces nos permite hacer mediciones precisas que nos permitan saber si una reparación fue correctamente realizada.

Hoy le enseñamos a fabricar cargas resistivas y a emplearlas para medir la potencia máxima de un amplificador.
 
Y le enseñamos a calcular esa potencia en forma simple sin necesidad de aplicar matemáticas avanzadas.
 
Pero sobre todo le enseñamos la importancia de que nuestro cliente salga convencido de que nuestro trabajo es serio, cuando le decimos que lo probamos a máxima potencia y tiene una potencia de por ejemplo 185W por canal y sabemos que no le estamos mintiendo.

Pero aun nos queda algo por decir. Seguramente Ud. estará extrañado porque no tomamos una muestra del audio sobre la carga y la escuchamos por un pequeño parlante. La respuesta es porque no hace falta; nuestras cargas emiten sonido. Muy bajo, pero suficiente para una prueba. Es que los alambres vibran por el campo magnético que irradian y eso es suficiente. Por supuesto tienen que estar conectadas a un equipo de alta potencia. 




 




SALIR

Más INSTRUMENTOS VARIOS

MEDIDOR DE RESISTENCIAS BAJAS (SHUNT)
MINIMO DE 100 mOHMS

EL OHMETRO ES UNO DE LOS INSTRUMENTOS MAS USADOS DEL LABORATORIO. SIN EMBARGO TIENE UNA GRAN LIMITACIÓN CUANDO HAY QUE MEDIR RESISTORES DE MUY BAJO VALOR. y UN EQUIPO MODERNO PUEDE TENER UNA GRAN CANTIDAD DE RESISTORES SHUNT (5 O 6) POR LO MENOS. AQUÍ LE ENSEÑAMOS A MODIFICAR EL TESTER PARA QUE PUEDA MEDIRLOS CON FACILIDAD.

[+] Leer artículo...    


OSCILOSCOPIOS DIGITALES 3
COMO GUARDAR OSCILOGRAMAS

UN OSCILOSCOPIO MODERNO TIENE GRANDES POSIBILIDADES A LA HORA DE GUARDAR OSCILOGRAMAS, PARA LUEGO PRESENTARLO EN UN INFORME O SIMPLEMENTE IMPRIMIRLOS EN LA IMPRESORA. AQUÍ LE ENSEÑAMOS COMO SE HACE.

[+] Leer artículo...    


OSCILOSCOPIOS DIGITALES CAPITULO 2
DESCRIPCIÓN DE LOS CONTROLES

EN EL CAPITULO 1 CONOCIMOS NUESTRO OSCILOSCOPIO EN FORMA GENERAL Y LE INDICAMOS LOS AJUSTES Y VERIFICACIONES QUE HAY QUE REALIZAR PARA PODER UTILIZARLO SIN PROBLEMAS. EN ESTE VAMOS A EXPLICAR SU PANTALLA Y SUS CONTROLES CON MAS PRECISIÓN.

[+] Leer artículo...    


OSCILOSCOPIOS DIGITALES CAP 1
VERIFICACIÓN Y ANCHO DE BANDA

EN ESTE CAPÍTULO ANALIZAMOS EL AJUSTE DE LAS PUNTAS DEL OSCILOSCOPIO Y SOBRE TODO ACLARAMOS EL TEMA DEL ANCHO DE BANDA PARA EVITAR FALSAS EXPECTATIVAS.

[+] Leer artículo...    


CARGA RESISTIVA PARA TV
SOLO DE TIPO PASIVO

CUANDO SE PRUEBA UNA FUENTE SE REQUIERE CARGARLA CORRECTAMENTE. EN CASO CONTRARIO LA PRUEBA PUEDE SER DESTRUCTIVA. EN ESTE ARTICULO LE EXPLICAMOS COMO CALCULAR Y CONTRUIR UNA CARGA PARA TRC; LCD Y PLASMA.

[+] Leer artículo...    


TRANSFORMADOR AISLADOR DE RED
CON MATERIALES RECUPERADOS

¿Ud. TIENE UN TRANSFORMADOR DE AISLADOR 220/220 O 110/110 EN LA INSTALACIÓN DE SU TALLER? COMO ESTOY SEGURO QUE QUE MUCHOS DIRÁN QUE NO, LOS INVITO A OBSERVAR UNO DE LOS INSTRUMENTOS QUE MAS QUIERO PORQUE LES ESTOY CUIDANDO LA VIDA A MIS ALUMNOS. SEGURAMENTE ESTARÁN PENSANDO QUE LOS VOY A HACER BOBINAR UN BRUTO TRANSFORMADOR Y QUE TENDRÁN QUE IR A COMPRAR MATERIALES. NADA DE ESO SEGURO QUE TIENEN TODO EN SU MISMO TALLER Y QUE LE ESTÁ ROBANDO ESPACIO DEL MISMO.

[+] Leer artículo...    


OSCILOSCOPIOS DIGITALES
PRESENTACIÓN DE LA SERIE

MIS SEGUIDORES SABEN QUE YO NO LES VOY INDICAR UNA INVERSIÓN ANTIECONÓMICA Y QUE SI PUEDO SUPLANTAR UN EQUIPO COMERCIAL POR UN INSTRUMENTO CASERO, NO VOY A DEJAR DE HACERLO Y PROBABLEMENTE LO PUBLIQUE EN FORMA GRATUITA PARA BENEFICIO DEL GREMIO. PERO LOS TIEMPOS CAMBIAN Y LOS PRECIOS TAMBÍEN Y HOY DEBO CONSIDERAR UNA NUEVA VERSIÓN DE OSCILOSCOPIOS DIGITALES QUE PRONTO SE VAN A HACER IMPRESCINDIBLES EN NUESTRO TRABAJO DIARIO.

[+] Leer artículo...    






El Ing. Alberto Picerno, conocido en toda latinoamerica por sus cursos de Tv y LCD, es el autor mas prolífico sobre Electrónica, con mas de 40 libros tecnicos y cientos de articulos publicados. 

Se inicio en el mundo de la electronica de niño ayudando a su padre que era hobbysta y aficionado a la radio.

Su experiencia temprana le permitio recibirse con medalla de oro al mejor promedio de "Tecnico Nacional el Telecomunicaciones" y posteriormente volvio a obtener la medalla de oro al mejor promedio como "Ingeniero en electronica en UTN"

Leer Mas Aquí



Artículos Gratis
Sobre Electrónica
por Ing. Picerno


Ir a Artículos Gratuitos      


Libros Digitales

Adquiera los mejores
Libros Digitales (Ebooks)
Sobre Electrónica

Ir a Sección Libros      


MAPA DE LINKS:

INICIO - QUIENES SOMOS - ENTRETENIMIENTO - CONTACTENOS

TV: TRC - LCD - Plasma - LED - Smart - OLED

SOLDADURAS: SMD - BGA - Maquinas de Rebaling

TALLER: Puntas de prueba Sonda de RF - Punta de prueba BEBE - Punta de prueba Filtro Pasabajo - Instrumentos Fuentes - Instrumentos Evariac - Instrumentos SuperEvariac - Instrumentos Varios

AUDIO: Amplificadores Analogicos - Amplificadores Digitales - Bafles Caseros

MANUALES: TV TRC - TV LCD - TV Plasma - TV LED - SmartTV - TV Oled - Fuentes de TV - T-COM - Driver de LED - Inverters

EBOOKS

PROGRAMAS: Simuladores de Circuitos Multisim - Simuladores de Circuitos Livewire - Simuladores de Circuitos Proteus - Programas para PICs y memorias Ram

MICROS: Diseñando con PICS 1 - Diseñando con PICS 2

OTROS ARTICULOS

ARTICULOS DE LA A A LA Z

Ingeniero Alberto Picerno - Av. 2 de Abril 1140 - Burzaco - Buenos Aires - Argentina - Tel: (011)3974-4393
Artículos y Ebooks de Electrónica - Todos los Derechos Reservados - 2026

Diseño y Hosting RCH
rch.com.ar - redcomser.com.ar