Inicio Quienes Somos Entretenimiento Contáctenos Como Comprar los Ebooks
Ingresar Registrarse
Artículos Gratuitos sobre electrónica básica y avanzada y venta de libros electrónicos.

TV SMART
REPARACION DE MAIN TVs SAMSUNG D5500 CAP. 4.
MEMORIAS EEPROM Y SPI

por ING. PICERNO




Tamaño A+ A-

4.1 INTRODUCCIÓN

¿Qué es una memoria? Es un circuito integrado digital que permite guardar información binaria. ¿Un flip flop es una memoria? Si, es la memoria más elemental que permite guardar un estado binario o bit 1 o 0 y que es volátil (es decir que si se desconecta la fuente se pierde el digito guardado). 
Si se desea aumentar la capacidad de esta memoria se pueden usar más flip flop por ejemplo con 8 se puede guardar 8 bits con lo que se formarí­a una palabra de 8 bits, que se conoce como byte. La memoria más elemental de 1 byte se podrí­a dibujar como la figura 4.1.1.

  
Fig.4.1.1.  Memoria de 1 byte guardando el número 11101000 

Observamos que la memoria posee 8 terminales de entrada desde el I0 (Input 0 o entrada 0)  al I7 y 8 terminales de salida, del O0 Output 0 o salida 0) al O7. Un terminal de fuente, otro de masa y una pata de control llamada ENA.
Esta memoria también se llama acumulador y su función consiste en retener los datos que sale del microprocesador representado por el Dip swich S1 que puede colocar a masa, o aislar de masa, las patas de entrada naturalmente levantadas al valor de fuente por los resistores R1 a R8. Esto resistores toman el nombre de resistores de pull up (literalmente "tirar para arriba").
La llave S1 puede poner un 0 o un 1 en cualquiera de las entradas y ese estado se transfiere a los flip interno de la memoria que memoriza el estado inicial. Luego se puede cambiar el estado de la entrada que los flip flop no lo reconocen porque quedaron predispuestos por el estado inicial. 
Si ENA está a potencial de masa las salidas quedan en cero o en el valor anterior que salió de la memoria. Cuando ENA (Enable = habilitación) pasa al estado alto, la salida cambia y el acumulador descarga sus datos.

4.2 TIPOS DE MEMORIAS

Las memorias se pueden ordenar de diferentes modos. Yo prefiero ordenarlas inicialmente por su carácter de volátiles o no volátiles. Las volátiles son las que no conservan los datos al desconectarlas de la fuente (NVM =no volatil memory) y las volátiles son las que si los conservan (YVM). Pero no puedo dejar de indicar como las ordenan lo fabricantes. Las llaman RAM (Random Acces Memory = memoria de acceso al azar) y ROM (Read Only Memory = memoria de lectura solamente). En ambos casos el nombre confunde más que aclarar. En la RAM el nombre quiere decir que se puede acceder a una posición de memoria determinada colocando datos en un puerto de direcciones. El circuito anterior posee solo 8 flip flops para generar un byte. Pero podrí­amos poner 32 por ejemplo para hacer 4 bytes. Y un circuito de control para seleccionar el flip flop seleccionado para cargar o leer. Ver la figura 4.2.1. 

 
   Fig.4.2.1 Memoria de 4 Byte con direccionamiento

    Inclusive con esta misma estructura se podrí­an utilizar y controlar 16 bytes si usamos una codificación de 1s y 0s en la llave de direcciones. A esto se lo llama "acceso al azar". El que lo bautizó no entiendo que le vio de azaroso, yo dirí­a más bien "acceso dirigido".
El otro nombre ya directamente linda en lo ridí­culo, porque ROM quiere decir memoria de lectura solamente; y que vamos a leer si antes no la podemos escribir. El método de escritura puede ser simple o complejo pero debe existir un modo de cargar la memoria. Y justamente es este método de carga que diferencia a las diferentes ROM. En un principio las ROM se fabricaban con un programa fijo grabado en su hardware, que probablemente fue lo que creó la confusión del nombre. Luego se les agregó una ventanita de cristal que permití­a borrar y regrabar el programa mientras se iluminaba con luz ultravioleta. Más adelante se abandono la ventana y la grabación fue solo por medios eléctricos, pero utilizando pulsos de unos 13V para la grabación. Actualmente ya se puede grabar con tensiones TTL de 5 o 3,3V. el nombre actual es EEPROM de "Electrically Erasable Programmable Read-Only Memory (ROM programable y borrable eléctricamente".

4.3 LA EEPROM

El Samsung D5500 tiene dos memorias EEPROM que nos van a permitir estudiar un circuito real para entender el funcionamiento y aprender a reparar las EEPROM.
No hay nada mas misterioso que el tema de esas pequeñas memoria de 8 patas que posee cada LED o Smart.
Los reparadores conocen a estas memorias de la época de los TRC, en donde, cambiaban, grababan, borraban y hací­an diferentes operaciones con estos dispositivos sin saber bien para qué serví­an. Los grabadores de EEPROM se fabricaban caseramente y los programas eran de libre disponibilidad y serví­an también para cargar microprocesadores PIC.
El encapsulado de las memorias pasó por supuesto desde el clásico hasta el SMD pero no hubo fundamentales cambios en la disposición de patas. solo que algunas pasaron a cumplir funciones diferentes. Ahora todas las EEPROM vienen pregrabadas. Es decir que no basta encontrarla fallada y reemplazarla, sino que antes hay que procesarlas grabándoles un programa según la marca y modelo de TV cuando antes solo algunos lo necesitaban. En la figura 4.3.1 se puede observar una memoria clásica y una SMD equivalente.
Las EEPROM se pueden comunicar por cualquier protocolo de comunicaciones. Aunque es común que utilicen el I2CBUS. 
 
Fig.4.3.1  Comparación de memorias

Las EEPROM se pueden comunicar por cualquier protocolo de comunicaciones. Aunque es común que utilicen el I2CBUS.
La diferencia mayor es el paso que antes era de 0,25 mm y ahora es 0,025 de mm. Es decir que se redujo diez veces aproximadamente. 
En la figura 4.3.2 se puede observar un circuito caracterí­stico de la EEPROM de 8 patas más conocida que es la 24C02.

 
Fig.4.3.2    Comparación de patas 

Aunque en mucha menor cantidad existen también encapsulados tipo BGA.

4.4  LAY OUT DE LAS MEMORIAS EEPROM 

Se trata de memorias que puede almacenar 2Kbit y son eléctricamente borrables y programables por tensión. 
En realidad pueden guardar hasta 256 bytes o aproximadamente (256 x 8 = 2048 bits pero clásicamente se indican como de 2 Kb). La estructura de memoria es en dos páginas de 1Kb. El modelo 24C02R puede funcionar hasta con 1,8V de fuente. 
Los fabricantes de memorias se pusieron de acuerdo en fabricarlas bajo las mismas especificaciones, si despreciamos las dos o tres primeras letras de su nombre. Es así­ que la ST24C02 puede reemplazar a cualquier otra 24C02. Por lo tanto podemos realizar un pin up común a todas. Ver la figura 4.4.1

Fig.4.4.1  Pin up de una 24C02

En la tabla se observa que poseen tres entradas de habilitación por las patas E1, E2 y E3 para que puedan conectarse hasta 3 memorias en paralelo al mismo BUS y habilitadas por separado al ser invocada cualquiera de las patas E1, E2 o E3 guardando entonces una cantidad máxima de 3 x 256 x 8 bits.
Debemos aclarar que las EEPROM modernas no requieren en realidad patas de control, porque pueden controlarse por los mismos datos de entrada que ingresan por la pata de datos y de clock. Sin embargo conservan las patas por un problema de compatibilidad con equipos viejos.
Un oscilograma en la pata de datos del D5500 nos darí­a una estructura como la que indicamos en la figura 4.4.2 es decir un grupo de 29 bits organizados de modo que la posición dentro del grupo corresponda a alguna parte importante del protocolo de comunicación.   

  Fig.4.4.2  Grupo de 29 bit

La transmisión o lectura de un dato por el microprocesador comienza o termina con el clock alto permanente. Para comenzar la transmisión basta con un bit bajo para arrancar y un bit alto para finalizar. 

4.5 CIRCUITO CLÁSICO DE UNA MEMORIA EEPROM

Se puede decir que estudiado un circuito ya se los conoce a todos, si se lo estudia en forma general y profunda sabiendo para que sirve cada pata. En la figura 4.5.1 podemos observar un circuito que muy bien puede servir para reparar la memoria de la protección de copiado de información de HD como la EEPROM de arranque.

Fig.4.5.1. Circuito general de una EEPROM

¿Cómo se guarda y como se lee? El micro es quien ordena todo: qué posición de memoria invocar y si se debe leer o escribir. 
Las posiciones de memoria se invocan por la misma lí­nea en que después se moverán los datos.
Primero se emiten los datos de direccionamiento de dispositivo (suponiendo que hay más de uno conectado al mismo BUS) Luego el direccionamiento de los datos a leer o escribir y por último se lee o escribe el dato mismo. Todo esto en este caso lo realiza la memoria sin ayuda de datos de control porque las patas 1, 2, 3 y 7 están puestas a masa indicándole a la memoria que debe leer todo de la pata 5 (DATA) y 6 (CLOCK). 
¿Qué se guarda en esta memoria? Es muy difí­cil saber para que se usa cada memoria pero el fabricante no indica nada al respecto. Pero podemos suponer que la memoria IC801 es una memoria de arranque. Es decir que el micro la usa para iniciar el sistema operativo y luego continúa usando una memoria no volátil paralelo flash que es mucho más rápida.
En la figura 4.5.2 se puede observar el detalle de la EEPROM.

 
        Fig.4.5.2  Posición de la EEPROM

¿Se puede borrar accidentalmente un dato de una memoria EEPROM?
Si, puede ocurrir:
Durante una tormenta eléctrica por un rayo que justo se produjo cuando el micro accedí­a a una posición de memoria determinada.
O por un pulso de red.
O por una llamarada solar (emisión de neutrinos).
O por los capacitores de fuente C3 y C4 (fisurados y abiertos)
O por lo que yo llamo una "tormenta técnica" a saber un reparador que hace cortocircuitos; se equivoca al cambiar materiales etc. etc.       
Y si se produce una falla qué consecuencias tiene. Es totalmente imprevisible; puede pasar cualquier cosa en la imagen o el sonido porque no sabemos qué parte del programa se borró. 
Prácticamente el reparador debe actuar en forma no sistemática. Es como los problemas psicológicos en el ser humano; si uno ya probó lo clásico y no dio resultado debe suponer que es un problema psicológico. Aquí­ si lo clásico no resulta debe suponerse que la memoria quedó mal grabada y por eso el TV falla.
Cuando arranca un TV moderno, lo primero que hace el micro es leer la memoria y si encuentra algo mal puede ocurrir que no salga del modo stand-by o que salga y vuelva a entrar de inmediato.
También puede ocurrir que quede mal predispuesto. Por ejemplo: es muy común que los TVs se fabriquen para que funcionen en cualquier lugar del mundo, pero colocando un programa especí­fico en la memoria (el TV es igual pero el programa de la memoria no).

4.6 COMO SE REPARA UNA EEPROM

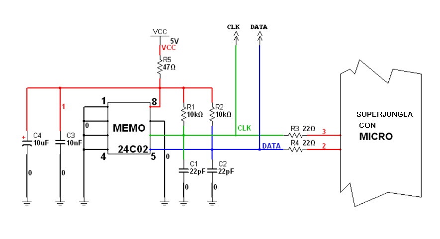
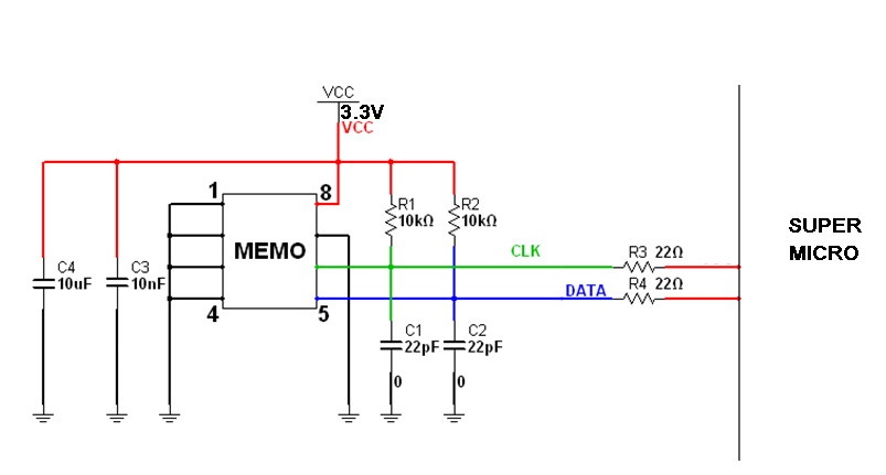
En la figura 4.6.1 ponemos el circuito de la EEPROM del D5500 aunque muy bien puede pertenecer a  cualquier otro TV. 

 
Fig.4.6.1   Circuito de la EEPROM del D5500 

Para comenzar hay que tomar el tester digital y realizar las pruebas elementales de fuente tomando la masa directamente sobre la pata 4. La tensión de fuente debe estar entre 3.1 y 3.5V. Verifique la continuidad a masa de las patas 1, 2, 3 y 7 usándolas como masas alternativas.
Para realizar las mediciones dinámicas de clock y data se debe utilizar una sonda de RF que primero se colocará sobre la pata 6, para asegurarse que reciba la señal de clock. Esta señal es unidireccional desde el supermicro a la memoria por lo que su ausencia se puede deber solo a:
A) Falta de la generación por el supermicro.
B) Aunque hay que observar que solo hay un resistor de pull up a la izquierda de R3 que podrí­a estar abierto. Mí­dalo con el óhmetro.
C) Un cortocircuito interno de la pata 6 de la memoria a masa que requiere un cambio de memoria.
Las mediciones de data son más complicadas, porque es una señal bidireccional. En este caso se acostumbra a realizar solo mediciones estáticas. Por ejemplo midiendo de la pata 5 a la 8 se obtendrá el valor del resistor de pull up que debe ser de 5 a 10K. Un valor mayor puede significar que el circuito  tiene el resistor de pull up cortado y entonces no funcionará en ninguno de los sentidos. Aclaramos que muchas veces el resistor es imposible de encontrar debido al circuito impreso multicapa que no permite seguir su rastro. En ese caso no nos hacemos mayor problema, agregamos un resistor de 10 K del tipo clásico y si funciona, lo ponemos prolijo y lo dejamos permanente. 
Con referencia a los capacitores de filtro de fuente C3 y C4 hay dos posibilidades, están en cortocircuito o están abiertos. El primer caso lo encontramos en la primera medición que realizamos, porque no aparecen los 3,3V. Ya tenemos experiencia en este tipo de falla y sabemos que se resuelve alimentando el integrado con la fuente inteligente y midiendo la sobre elevación de temperatura sobre los capacitores y la memoria. 
Cuando están abiertos el problema se complica porque la falla que generarí­an va a ser probablemente aleatoria. En estos casos aunque sea complejo solo vale la desoldadura prolija y la medición de los capacitores con un tester que tenga capací­metro.

4.7   LAS INTERFERENCIAS ELECTROMAGNETICAS O EMI

Algo similar ocurre con los capacitores C1 y C2; el cortocircuito se verifica colocando la fuente inteligente ajustada a 3,3V sobre ellos ajustada a 250 mA, son tan pequeños que inmediatamente se calientan si están en cortocircuito. Si se calienta la memoria significa que la pata correspondiente es la que está en cortocircuito. 
¿Pero qué ocurre si están abiertos? Que tanto la pista de clock como la de datos, se transforman en muy buenas antenas que pueden captar interferencias tanto internas como externas al TV y esas interferencias modifican los datos generando un funcionamiento aleatorio. Es la clásica queja del cliente que dice que tiene que hacer varios intentos para que el TV encienda y tenga una imagen correcta.
Estas fallas son muy difí­ciles de reparar siguiendo un método lógico de prueba. Hay que imaginarse que pueden fallar y probar el componente supuestamente dañado; es decir que son cosas que se prueban como alternativa de última instancia, cuando la observación lógica de la falla ya no es posible. Tenga en cuenta que una falla por EMI en la EEPROM puede generar algún problema en el momento del arranque del TV y no durante el funcionamiento. Es decir que si el TV arranca bien porque no se produjeron interferencias al arrancarlo, es muy común que funcione perfectamente hasta que se lo apague y se lo vuelva a encender. 
Si sospecha que uno de los capacitores está abierto; no le queda otra acción más que desoldarlo con mucho cuidado y medirlo en el capací­metro del tester digital. La precaución al desoldarlo es  trabajar con un soldador de temperatura controlada y no demorar demasiado en desoldarlo. 
Si tengo el repuesto, yo prefiero cambiarlo directamente, porque aunque el capacitor este bien, se corre el riesgo de dañarlo al soldarlo nuevamente.

4.8 LAS MEMORIAS SPI

Son un nuevo tipo de memoria muy rápidas y de gran capacidad que reemplazan a las viejas EEPROM. Las patas de ambos tipos de memorias tiene el mismo nombre y posición, e inclusive los métodos de reparación son los mismos, salvando el tema del clock que es de mucha mayor frecuencia en las SPI y de que por un problema de velocidad siempre utilizan la selección de chip directa por las patas 1, 2 y 3.
El nombre proviene del uso de un protocolo que por supuesto es diferente al I2CBUS y que corresponde con el nombre de la memorias es decir SPI  (Serial Pheripheral Interfase = Interfase periférica serie).
Para aumentar la capacidad de acumulación de datos, las SPI están construidas con celdas de memoria mucho más pequeñas y sometidas a mayores tensiones. Estas mayores tensiones son obtenidas internamente a la memoria, con circuitos del tipo dobladores de tensión a diodo y capacitor (no sabemos en realidad si son triplicadores, cuadruplicadores, etc, porque los fabricantes no dan indicaciones al respecto. Pero para los reparadores es importante saber que una SPI no tiene la vida de una EEPROM, tiene un número determinado de operaciones y luego dejan de funcionar; el tema es ¿Cómo dejan de funcionar?
Dejan de funcionar como todo componente digital: de golpe. Un componente analógico tiene un periodo de vida, luego del cual comienza a generar alguna falla que se observar progresar en pantalla hasta que un dí­a deja de trabajar por completo. Por ejemplo un transistor amplificador de audio puede comenzar a generar un ruido de fondo que se va incrementando dí­a a dí­a hasta que el transistor deja de funcionar por completo. Esto permite que el reparador se oriente preguntándole al usuario.
El componente digital funciona sin falla aparente, mientras los niveles de señal puedan ser reconocidos como un cero o un uno. Cuando el componente ya no pueda cambiar de estado, falla, interrumpiendo el servicio de golpe y no nos permite orientación alguna

4.9  CONCLUSIONES

En este capí­tulo aprendimos sobre las memorias EEPROM y las SPI que las reemplazan. En el D5500 tenemos de los dos tipos pero las tratamos juntas dada su similitud.
En el  próximo capí­tulo vamos a tratar la memoria flash and paralelo que es el eslabón flojo de este TV de modo que no hay TV que se salve de un cambio de memoria.
Las fallas en las SPI están apareciendo también sobre otras marcas y modelos de TV pero luego de un uso más prolongado. El tema es que no basta con cambiar la memoria; hay que colocarles un software que muchas veces es imposible de conseguir. Lo que podemos decirles a nuestros amigos es que estas memorias no pueden leerse o escribirse con cargadores caseros ya que requieren cargadores flash cuyo costo comercial es bastante elevado.




















 




SALIR

Más TV SMART

MEDICIÓN DE SEÑALES LVDS PARTE 7
APLICACION A LA REPARACIÓN DE UN TRIPLAQUETA

EN LA PARTE 7 VAMOS A EXPLICAR COMO SE UTILIZA EL MEDIDOR DE SEÑALES LVDS PARA LA REPARACIÓN DE LA PLAQUETA MAIN DE UN TV TRIPLAQUETA

[+] Leer artículo...    


MEDICIÓN DE SEÑALES LVDS (PARTE 6)
El circuito de medición de las señales

En esta Parte 6 vamos a comenzar a a explicar como se realiza la medición con nuestro amplificador modificado y dotado de puntas especiales para circuitos de pequeñas dimensiones.

[+] Leer artículo...    


MEDICIÓN DE SEÑALES LVDS (PARTE 5)
SEÑALES DE VEDA SOBREMUESTREO Y MEDICIONES

EN ESTE ARTICULO COMENZAMOS COMENTANDO EL TEMA DE LAS NORMAS DE LA TV DIGITAL Y DE QUE MODO AFECTAN LA FORMA DE LA SEÑAL LVDS. lUEGO COMEMZAMOS A TRATAR LOS PROBLEMAS PRACTICOS DE LAS MEDICIONES LVDS QUE SON PRECISAMENTE DE TAMAÑO DE LAS PUNTAS DEL TESTER O EL OSCILOSCOPIO.

[+] Leer artículo...    


MEDICION DE SEÑALES LVDS (PARTE 4)
TODO SOBRE LAS COMUNICACIONES DIGITALES MAS MODERNAS DEL TV

En esta parte 4 le damos el apéndice prometido en la parte 3 pero sobre todo le explicamos el tema de la medición de la señal LVDS comenzando a darle los detalles de como mide nuestra sonda que requerirá mas datos que saldrán en la parte 5.

[+] Leer artículo...    


MEDICIÓN DE SEÑALES LVDS PARTE (PARTE 3)
Entradas de señal

En esta entrega explicamos el funcionamiento de las etapas de entrada HDMI de todas las variedades de TV LCD y los detalles de como realizar el seguimiento de las señales.

[+] Leer artículo...    


MEDICIÓN DE SEÑALES LVDS PARTE 2
LAS SEÑALES LVDS DE ENTRADA Y DE SALIDA

EN ESTE ARTÍCULO LE EXPLICAMOS EN QUE SECCIONES DE UN TV LCD SE UTILIZA COMUNICACIONES LVDS, PORQUE RAZÓN Y DASMOS LAS PISTAS PARA EMPREDER SU REPARACIÓN.

[+] Leer artículo...    


SEÑALES LVDS -PARTE 1
INTRODUCCIÓN

ANTIGUAMENTE LAS SEÑALES DE DATOS DE ALTA VELOCIDAD SE TRANSMITÍAN POR CABLES COAXIALES ESPECIALES DE BAJAS PERDIDAS. CON EL INCREMENTO DEL COSTO DEL COBRE SE BUSCO ALGO MAS ECONÓMICO Y VERSATIL UTILIZÁNDOSE EN LA ACTUALIDAD LOS PARES MÚLTIPLES SIMILARES A LOS TELEFÓNICOS MAS CONOCIDOS COMO MULTIPARES.

[+] Leer artículo...    






El Ing. Alberto Picerno, conocido en toda latinoamerica por sus cursos de Tv y LCD, es el autor mas prolífico sobre Electrónica, con mas de 40 libros tecnicos y cientos de articulos publicados. 

Se inicio en el mundo de la electronica de niño ayudando a su padre que era hobbysta y aficionado a la radio.

Su experiencia temprana le permitio recibirse con medalla de oro al mejor promedio de "Tecnico Nacional el Telecomunicaciones" y posteriormente volvio a obtener la medalla de oro al mejor promedio como "Ingeniero en electronica en UTN"

Leer Mas Aquí



Artículos Gratis
Sobre Electrónica
por Ing. Picerno


Ir a Artículos Gratuitos      


Libros Digitales

Adquiera los mejores
Libros Digitales (Ebooks)
Sobre Electrónica

Ir a Sección Libros      


MAPA DE LINKS:

INICIO - QUIENES SOMOS - ENTRETENIMIENTO - CONTACTENOS

TV: TRC - LCD - Plasma - LED - Smart - OLED

SOLDADURAS: SMD - BGA - Maquinas de Rebaling

TALLER: Puntas de prueba Sonda de RF - Punta de prueba BEBE - Punta de prueba Filtro Pasabajo - Instrumentos Fuentes - Instrumentos Evariac - Instrumentos SuperEvariac - Instrumentos Varios

AUDIO: Amplificadores Analogicos - Amplificadores Digitales - Bafles Caseros

MANUALES: TV TRC - TV LCD - TV Plasma - TV LED - SmartTV - TV Oled - Fuentes de TV - T-COM - Driver de LED - Inverters

EBOOKS

PROGRAMAS: Simuladores de Circuitos Multisim - Simuladores de Circuitos Livewire - Simuladores de Circuitos Proteus - Programas para PICs y memorias Ram

MICROS: Diseñando con PICS 1 - Diseñando con PICS 2

OTROS ARTICULOS

ARTICULOS DE LA A A LA Z

Ingeniero Alberto Picerno - Av. 2 de Abril 1140 - Burzaco - Buenos Aires - Argentina - Tel: (011)3974-4393
Artículos y Ebooks de Electrónica - Todos los Derechos Reservados - 2026

Diseño y Hosting RCH
rch.com.ar - redcomser.com.ar