Inicio Quienes Somos Entretenimiento Contáctenos Como Comprar los Ebooks
Ingresar Registrarse
Artículos Gratuitos sobre electrónica básica y avanzada y venta de libros electrónicos.

TV SMART
REPARACION DE MAIN TVs SAMSUNG D5500 CAP. 3.
CONCLUSIÓN DE FALLAS EN LA FUENTE

por ING. PICERNO




Tamaño A+ A-

3.1 INTRODUCCIÓN

Existen muchos métodos que nos llevan a reparar esta fuente en forma ordenada y sin cambiar componentes solo para tirarse un lance. Recuerde que errar es humano pero embocarla es divino. Esto significa que en la mayorí­a de los casos el lance le va a salir mal y eso puede significar un desastre para la vida del circuito impreso. Sí­, yo se que tiene una gran experiencia en trabajar con componentes SMD, pero no me diga que nunca se le levantó un circuito impreso porque se olvidó de ajustar la temperatura del soldador.
Para empezar vamos a indicar el principio más básico que utilizan los reparadores de fuentes. No usar como carga el propio equipo. Tenga siempre diferentes cargas de potencia en su taller o utilice la carga ajustable que puede encontrar en la sección "Taller".
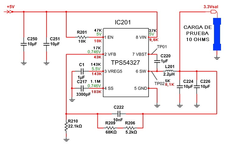
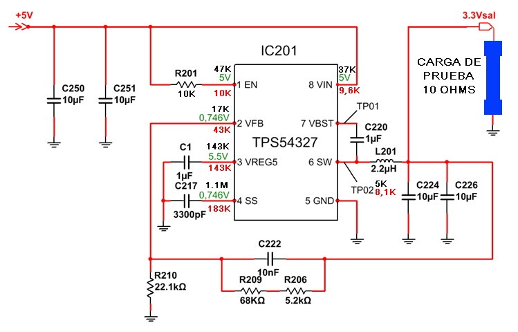
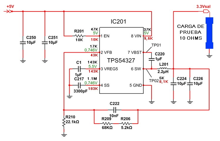
En la figura 3.1.1 le damos el circuito con la carga conectada sobre el que vamos a trabajar en este artí­culo.

 
Fig.3.1.1.  Circuito con carga de 10 Ohms.

Esta es una carga media por la que circula solo una corriente de 330 mA pero suficiente para realizar la prueba de fuente. 
Observe que en el circuito están indicados en verde los valores de tensión continua respecto de masa medidos con un tester digital como voltí­metro de CC. 
Los números en negro son las mediciones de resistencia con respecto a masa de cada pata y los marcados en rojo la resistencia con respecto al terminal de fuente (pata 8). En el primer caso con el cable negro del tester a masa y en el segundo con el cable rojo a la pata 8.

3.2 EL MÉTODO DE PRUEBA

Para que el reparador se guie durante la reparación le brindamos una ampliación del sector bajo prueba en la figura 3.2.1 y el circuito completo de la fuente con la carga de la memoria.

Fig.3.2.1  Detalle del circuito impreso de fuente

 
Fig.3.2.2  Fuente con la carga de la memoria

Si la memoria no tiene tensión de fuente y el piloto esta encendido, casi seguro que hay una falla en algún componente del circuito de la fuente. Decimos casi, porque podrí­a haber un problema en la carga; es decir la memoria o los capacitores de filtrado C224, C226, C1304 o C1305 en cortocircuito. El circuito tiene dos memorias que se alimentan desde esta fuente. El micro se alimenta con su propio circuito de fuente que estudiaremos más adelante y por eso el piloto está encendido.
Observe que en el medio de los capacitores esta el inductor fusible BD1301. Si hay un cortocircuito en la memoria o en C1304 o C1305 seguramente el fusible estará abierto aunque todo depende de la corriente de corte del CI que es fijo ya que el circuito equivalente al resistor shunt que lo ajusta es interno a IC201.
Por lo tanto verifique si el fusible está cortado. Si lo está, mida con el óhmetro si hay un cortocircuito sobre la fuente (pata 12 de la flash), el valor normal es superior a 10K. Si hay un cortocircuito conecte la fuente especial con limitación de corriente ajustada en 3,3V, 250mA. Si no tiene la fuente especial báje las indicaciones para armarla con el link a mi página: http://www.picerno.com.ar/leer.php?cn=45    que le enviamos gratis la información. Controle que componente de todos los nombrados se sobrecalienta (incluyendo la memoria y cámbielo).
Si no hay cortocircuito o fusible quemado debe controlar que la fuente tenga tensión de entrada. Mida si hay 5V sobre la pata 8; si el piloto enciende significa que la fuente permanente funciona bien. Es improbable pero puede estar cortada la pista interna que lleva la tensión desde el conector de entrada de  fuente al CI. Si lo está puede reemplazarlo por un cable externo.
Si tiene +5V significa que el problema está limitado al IC201 o sus periféricos. Primero se comprueba R201 midiendo que la pata 1 EN tenga 5V (Enable alto). Si está abierto puede reemplazarlo por un valor de 10K.
Si en la pata 8 hay 5V en la pata 3 deben existir 5,5V regulados con 12V de entrada y algo menos con 5V de entrada. Si C1 se pone en cortocircuito mediremos 0V pero si se abre, la medición de tensión va a dar bien (como prueba final luego de agotar las otras pruebas, aconsejamos puentearlo con otro capacitor).
Otro tanto ocurre con el capacitor C217 si es que no tenemos 0,74V sobre la pata 4.
A continuación hay que probar el divisor de tensión de la pata 32 VFB. Simplemente mida los valores de resistencia R206, R209 y R210 con el óhmetro sin desoldarlos. Aquí­ hay que agregar algo que se comporta muy diferente a las fuentes armadas con componentes clásicos. Los resistores clásicos tienen prácticamente una única falla:00000 abrirse (generalmente cuando salta un arco a través de ellos). Los SMD se fabrican por oxidación de una capa metalizada y es conocido que la oxidación aumenta en forma cuadrática con la temperatura (es decir T4). Cuando se desuelda un SMD en realidad se aplica al mismo, un parámetro fí­sico llamado "cantidad de calor" que es la temperatura del soldador multiplicado por el tiempo en que es aplicado. Eso es lo que debe cuidar el reparador y no la temperatura misma del soldador. Si el soldador está a 300ºC pero se aplica durante 10 segundos seguramente la capa metálica se seguirá oxidando y el resistor aumenta de valor pero sin abrirse. Si se aplica a 20 segundos seguramente aumentara mucho mas de valor y si se deja 30 segundos probablemente se fisure su base cerámica y el resistor se abra. Hay resistores de bajo valor que son multicapa. En ellos una fisura puede hacer que las capas se toquen entre si y resulta que el resistor se pone en cortocircuito o casi en cortocircuito. 
Ahora solo queda por medir el inductor L201 que por ser de alambre grueso difí­cilmente se corte, pero suele tener fallas de soldadura. Es suficiente con medir su resistencia con el óhmetro que es casi nula. Si está abierto, puede retocar las soldadura del alambre a su patas que seguramente se arregla.
El último componente es el capacitor de bostrap C220. Cuando este capacitor está abierto el CI funciona, pero con baja tensión de salida. Un cortocircuito anula directamente la salida. Lo peor es que por ser un cerámico multicapa puede fisurarse y quedar abierto. Si esto ocurre queda mal excitado el transistor llave superior y además de tener baja tensión de salida el transistor interno se calienta y termina arruinando el circuito integrado.
Estas reparaciones se resuelven como un crimen. Se van comprobando los sospechosos, seleccionándolos por su facilidad para probar la inocencia. Hasta que finalmente queda un solo probable generador de la falla. En este caso el circuito integrado. Pero aquí­ no termina el problema. Si es el circuito integrado hay que cambiarlo y eso no es simple teniendo en cuenta que en la mayorí­a de las plaquetas el piso del mismo posee una isla de masa, que opera de disipador y que no basta con desoldar las patitas periféricas. En otro artí­culo vamos a dar un método de trabajo indicado para este tipo de circuito integrado que no requiere soldador de aire caliente.
 
3.3 SOLDADURA Y DESOLDADURA DEL CIRCUITO INTEGRADO

Hay algunas cuestiones prácticas que deben ser tenidas en cuenta al aplicar el método de reparación. La primera pregunta que se está haciendo el lector tiene mucho que ver con el folklore de las reparaciones más que con los hechos técnicos. Los reparadores piensan: no hay otra posibilidad, seguro que es el integrado. Y es probable que así­ sea, además es negro y tiene muchas patas, se parece a una cucaracha y las cucarachas hay que aplastarlas apenas se las ve.
Por otro lado se lo ve con las patas bastantes separadas es decir que no puede haber problemas en cambiarlo. En la figura 3.3.1 le mostramos un dibujo del modelo que utiliza este TV pero aclarando que aparentemente los más viejos no tení­an isla disipadora.

   
Fig.3.3.1  Encapsulado

Como vemos el CI posee una isla desipadora central oculta que está soldada al circuito impreso; así­ que es habitual que el reparador tenga dificultades en retirar el circuito integrado si no sabe de esta isla. Y a veces sabiéndolo suele tener dificultades si no aplica el método adecuado de precalentamiento de la plaqueta.
Por eso lo último en cambiar debe ser el circuito integrado.
Ahora vamos a estudiar otras fallas de la fuente que no son del tipo catastróficas (no funciona).

3.4 TENSIÓN DE SALIDA ALTA O BAJA

Una fuente regulada digital siempre funciona del mismo modo con pequeñas diferencias sobre como diseñar los bloques pero siempre tiene los mismos bloques.
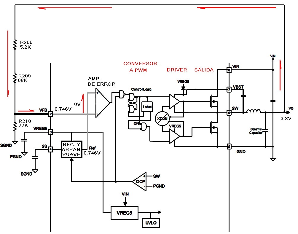
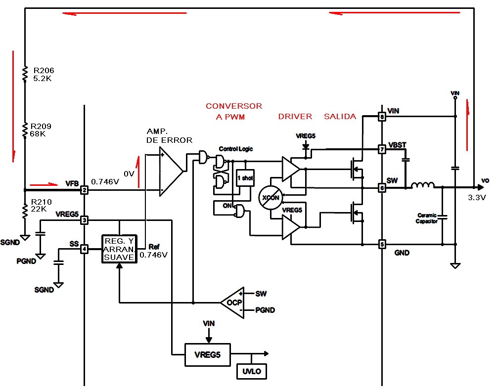
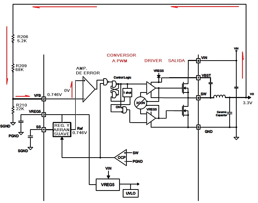
El bloque principal es una llave/llaves electronica/s que genera una señal que carga los electrolí­ticos de salida a la tensión deseada. Este dispositivo de potencia esta excitado por una señal del tipo PWM a una frecuencia fija de 100 a 700 KHz y su periodo de actividad puede variar entre 10% y 80%. En nuestro TV la frecuencia es de 700 KHz aproximadamente, para mantener la salida constante que en nuestro caso es de 3.3V. Por lo tanto la frecuencia no cambia ¿Pero cómo se entera el circuito integrado si debe cambiar el periodo de actividad? Con una realimentación desde la salida a una pata de entrada de un amplificador diferencial. Toda esta sección del circuito la podemos ver en la figura 3.4.1.

 
Fig.3.4.1  Sección de realimentación de la salida de 3,3V
En una palabra que los 3,3V de salida se atenúan hasta 0,75 V aproximadamente y se introducen por la pata  VFB que es la entrada - del operacional amplificador de error. La pata + de este amplificador se conecta a una tensión de referencia muy exacta (interna al CI) por lo que el operacional se comporta como un comparador. 
Como nosotros no pretendemos hacer ingenierí­a sino reparación vamos a dejar el cálculo de la atenuación para un apéndice y solo vamos a explicar para que nos metí­mos en este lio.
El atenuador R206, R209 y R210 es el causante de la mayorí­a de los problemas de la tensión de salida. Tanto si es baja (se considera como mí­nimo aceptable un valor de 3,1V) como si es alta (se considera como un máximo aceptable 3,5V). Si la fuente está fuera de esos valores no podemos asegurar que se van a quemar, o van a funcionar mal las memorias, pero es algo que está mal y que hay que investigar; sobre todo si el aparato tiene una falla aleatoria. ¿Entonces finalmente tengo que cambiar al circuito integrado? Terminemos con la psicosis de cambiar el integrado. Podrí­amos decir que es el sospechoso más improbable, considerando a los 4 posibles que son R206, R209, R210 y el propio integrado. 
Los resistores son los sospechosos más probables, por la maldita costumbre de resoldarlos. Yo prohibirí­a la venta de soldadores a todo aquel que no presente un certificado de idoneidad sobre sus conocimientos de componentes SMD. Hace unos pocos años atrás, el atenuador tení­a un preset y las fuente se ajustaban una por una. Yo le propongo hacer lo mismo pero con resistores fijos colocados sobre R206 o sobre R210 hasta que la salida se clave en 3,3V. Y esperemos que eso arregle el problema.
¿Y si los resistores del divisor directamente se abren que ocurre con la salida? Depende del resistor. Si se abre R210 hay una elevada realimentación y la salida se cae a unos 300 mV. Si se abren R206 o R209 la salida se va al máximo que en este caso es la tensión de entrada de 5V (tal vez un  poco menos).

3.5   LA SEÑAL DE BOSTRAP

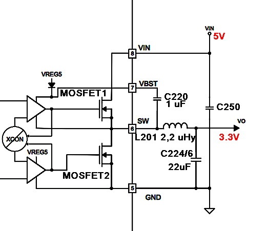
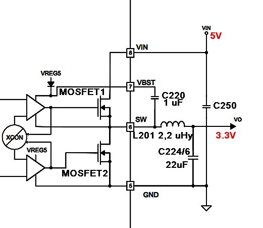
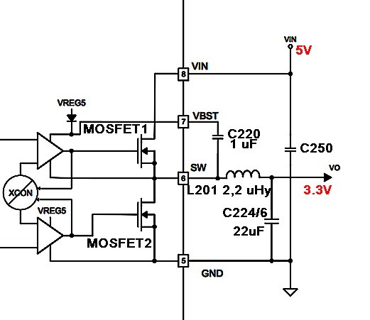
El par de salida MOSFET1 y MOSFET2 debe tener sus compuertas siempre a plena conducción o cortadas. Ver la figura 3.5.1.

   
Fig.3.5.1.  Circuito de boostrap

El MOSFET 1 no tiene problema para ponerse a plena conducción con la tensión de fuente de entrada de 5V porque su terminal de fuente está conectado a masa y la fuente de su operacional excitador es de 5V.
Pero en el MOSFET 2 el terminal de fuente vuela junto a la salida hasta un máximo de 5V y entonces no puede ser excitado desde la fuente interna de 5V. La fuente de su operacional excitador debe se reforzada y lo es con el capacitor de boostrap C220 que acopla la salida a la fuente del excitador sumándola a los 5V con el diodo VREG5. Este capacitor suma la señal de salida del CI a la tensión de 5V como lo hací­an los viejos amplificadores push pull de audio.
Si se abre el capacitor C220 no se produce el refuerzo y el MOSFET1 solo queda bien excitado hasta que la salida supere los 5V. Eso provoca una falta de amplitud de la salida que puede observarse en la figura 3.5.2.

    Fig.3.5.2  Oscilograma de salida con falta de boostrap

Lo primero que pensamos es que la imagen se va a ver con distorsiones de linealidad pero nada más lejos de la realidad. No se olvide que estamos en la sección de fuente de las memorias EPROM permanentes. Y en esas memorias está guardada la información del sistema operativo. Un TV sin sistema operativo o con el sistema operativo mal cargado (incompleto por ejemplo) puede generar cualquier falla pero lo más probable es que se vaya a stand by o genere mal el logo de Samsung quizás.
Por algo le indicamos que lo primero que tiene que hacer es medir la tensión de fuente de las memorias y el micro y asegúrese que el tester digital sea preciso. 

3.6  FALLAS EN LA PROTECIÓN POR SOBRECORRIENTE

El nivel de sobrecorriente de protección, no se puede variar porque no hay un resistor shunt externo donde se mida la misma como ocurre con otros circuitos integrados. La protección ocurre aproximadamente cuando a la fuente se la carga con 3 A. Esta protección opera con cierta inteligencia incorporada. Con la primer sobrecarga la fuente corta, pero se vuelve a encender un corto tiempo después. Si el sobreconsumo continua por 7 pulsos de prueba entonces se desconecta permanentemente y para que arranque hay que desconectar el TV de la red. 
Es importante entender este comportamiento para no confundirlo con la falla clásica del TV que un reinicio contante. Primero hay que observar el periodo de repetición de las 7 pruebas que por lo general es del orden de los 200 mS. Si durante cada prueba se carga suficiente tensión sobre los capacitores de salida, el TV puede arrancar e intentar cargar el sistema operativo. Lo primero que hace el sistema operativo es generar el logo de Samsung. Al apagarse la fuente desaparece el logo y vuelve a aparecer siete veces y se apaga definitivamente. Si la falla de repetición es exactamente siete, ya se sabe que el problema es la fuente, que seguramente está cortando a una corriente inferior a la normal por una falla en el circuito integrado. 

3.7  CONCLUSIONES

Así­ explicamos el funcionamiento de la fuente de las memorias en forma fácil y concreta indicando los métodos de reparación más adecuados. En realidad explicamos el funcionamiento de todas las fuentes de este tipo. En la próxima entrega vamos a seguir con el tema indicando las conexiones de la memoria a la fuente.
A continuación le brindamos la especificaciones del integrado.
$$v1
  
 





SALIR

Más TV SMART

MEDICIÓN DE SEÑALES LVDS PARTE 7
APLICACION A LA REPARACIÓN DE UN TRIPLAQUETA

EN LA PARTE 7 VAMOS A EXPLICAR COMO SE UTILIZA EL MEDIDOR DE SEÑALES LVDS PARA LA REPARACIÓN DE LA PLAQUETA MAIN DE UN TV TRIPLAQUETA

[+] Leer artículo...    


MEDICIÓN DE SEÑALES LVDS (PARTE 6)
El circuito de medición de las señales

En esta Parte 6 vamos a comenzar a a explicar como se realiza la medición con nuestro amplificador modificado y dotado de puntas especiales para circuitos de pequeñas dimensiones.

[+] Leer artículo...    


MEDICIÓN DE SEÑALES LVDS (PARTE 5)
SEÑALES DE VEDA SOBREMUESTREO Y MEDICIONES

EN ESTE ARTICULO COMENZAMOS COMENTANDO EL TEMA DE LAS NORMAS DE LA TV DIGITAL Y DE QUE MODO AFECTAN LA FORMA DE LA SEÑAL LVDS. lUEGO COMEMZAMOS A TRATAR LOS PROBLEMAS PRACTICOS DE LAS MEDICIONES LVDS QUE SON PRECISAMENTE DE TAMAÑO DE LAS PUNTAS DEL TESTER O EL OSCILOSCOPIO.

[+] Leer artículo...    


MEDICION DE SEÑALES LVDS (PARTE 4)
TODO SOBRE LAS COMUNICACIONES DIGITALES MAS MODERNAS DEL TV

En esta parte 4 le damos el apéndice prometido en la parte 3 pero sobre todo le explicamos el tema de la medición de la señal LVDS comenzando a darle los detalles de como mide nuestra sonda que requerirá mas datos que saldrán en la parte 5.

[+] Leer artículo...    


MEDICIÓN DE SEÑALES LVDS PARTE (PARTE 3)
Entradas de señal

En esta entrega explicamos el funcionamiento de las etapas de entrada HDMI de todas las variedades de TV LCD y los detalles de como realizar el seguimiento de las señales.

[+] Leer artículo...    


MEDICIÓN DE SEÑALES LVDS PARTE 2
LAS SEÑALES LVDS DE ENTRADA Y DE SALIDA

EN ESTE ARTÍCULO LE EXPLICAMOS EN QUE SECCIONES DE UN TV LCD SE UTILIZA COMUNICACIONES LVDS, PORQUE RAZÓN Y DASMOS LAS PISTAS PARA EMPREDER SU REPARACIÓN.

[+] Leer artículo...    


SEÑALES LVDS -PARTE 1
INTRODUCCIÓN

ANTIGUAMENTE LAS SEÑALES DE DATOS DE ALTA VELOCIDAD SE TRANSMITÍAN POR CABLES COAXIALES ESPECIALES DE BAJAS PERDIDAS. CON EL INCREMENTO DEL COSTO DEL COBRE SE BUSCO ALGO MAS ECONÓMICO Y VERSATIL UTILIZÁNDOSE EN LA ACTUALIDAD LOS PARES MÚLTIPLES SIMILARES A LOS TELEFÓNICOS MAS CONOCIDOS COMO MULTIPARES.

[+] Leer artículo...    






El Ing. Alberto Picerno, conocido en toda latinoamerica por sus cursos de Tv y LCD, es el autor mas prolífico sobre Electrónica, con mas de 40 libros tecnicos y cientos de articulos publicados. 

Se inicio en el mundo de la electronica de niño ayudando a su padre que era hobbysta y aficionado a la radio.

Su experiencia temprana le permitio recibirse con medalla de oro al mejor promedio de "Tecnico Nacional el Telecomunicaciones" y posteriormente volvio a obtener la medalla de oro al mejor promedio como "Ingeniero en electronica en UTN"

Leer Mas Aquí



Artículos Gratis
Sobre Electrónica
por Ing. Picerno


Ir a Artículos Gratuitos      


Libros Digitales

Adquiera los mejores
Libros Digitales (Ebooks)
Sobre Electrónica

Ir a Sección Libros      


MAPA DE LINKS:

INICIO - QUIENES SOMOS - ENTRETENIMIENTO - CONTACTENOS

TV: TRC - LCD - Plasma - LED - Smart - OLED

SOLDADURAS: SMD - BGA - Maquinas de Rebaling

TALLER: Puntas de prueba Sonda de RF - Punta de prueba BEBE - Punta de prueba Filtro Pasabajo - Instrumentos Fuentes - Instrumentos Evariac - Instrumentos SuperEvariac - Instrumentos Varios

AUDIO: Amplificadores Analogicos - Amplificadores Digitales - Bafles Caseros

MANUALES: TV TRC - TV LCD - TV Plasma - TV LED - SmartTV - TV Oled - Fuentes de TV - T-COM - Driver de LED - Inverters

EBOOKS

PROGRAMAS: Simuladores de Circuitos Multisim - Simuladores de Circuitos Livewire - Simuladores de Circuitos Proteus - Programas para PICs y memorias Ram

MICROS: Diseñando con PICS 1 - Diseñando con PICS 2

OTROS ARTICULOS

ARTICULOS DE LA A A LA Z

Ingeniero Alberto Picerno - Av. 2 de Abril 1140 - Burzaco - Buenos Aires - Argentina - Tel: (011)3974-4393
Artículos y Ebooks de Electrónica - Todos los Derechos Reservados - 2026

Diseño y Hosting RCH
rch.com.ar - redcomser.com.ar