Inicio Quienes Somos Entretenimiento Contáctenos Como Comprar los Ebooks
Ingresar Registrarse
Artículos Gratuitos sobre electrónica básica y avanzada y venta de libros electrónicos.

TV SMART
REPARACION DE MAIN TVs SAMSUNG D5500 CAPITULO 2
FUNCIONAMIENTO DE LA FUENTE DE LA FLASH NAND

por ING. PICERNO




Tamaño A+ A-

2.1 INTRODUCCIÓN

Dentro de las fuentes pulsadas, las más simples cuando hay que levantar tensión son la fuente tipo fly-back sin aislación galvánica entre la entrada y la salida. Digamos que es la fuente básica que utilizamos los profesores para introducir al alumno en el tema. Pero cuando se necesita una fuente reductora siempre se usa la llamada fuente de transferencia combinada, que es algo más compleja pero de mayor rendimiento.
Lo clásico es que los reparadores con mucha experiencia se hayan acostumbrado a repararlas en los TV TRC donde casi siempre el problema es el circuito integrado mismo ya que son muy raras las fallas por componentes periféricos clásicos. Pero esta plaqueta main es de última generación y esta armada solo con componentes SMD de las más pequeñas dimensiones, de modo que el TMF (Tiempo Medio entre Fallas) de todos los componentes incluyendo el circuito integrado y la plaqueta es muy similar.
Esto significa que la probabilidad de reparar el problema teniendo que cambiar el circuito integrado es igual que la de tener que cambiar un resistor. ¿Y entonces como hay que hacer la reparación? Lamentablemente tenemos que decir que no hay más remedio que "pensar". Volver atrás en los tiempos en que todo era medir; sacar conclusiones de las mediciones y cambiar el componente dañado, solo cuando estamos seguros de cuál es.
Yo se que a pesar de mi predica, solo voy a ser escuchado por algunos y que la gran mayorí­a va a salir corriendo a comprar el circuito integrado. Pero ocurre que ahora no es tan fácil, porque las fábricas de circuitos integrados aumentaron exponencialmente en los últimos tiempos y cada uno le pone el nombre que más le gusta y ubica las patas donde quiere y realiza el encapsulado que se le ocurre. Entonces Ud. va a volver del comercio con las manos vací­as y va a agarrar la computadora y va a empezar a buscar quien tiene ese maldito integrado. Y seguro que va a encontrar alguna oferta espantosamente cara en un lugar muy alejado. Y no sigo mas porque hay mil vicisitudes con este tema, solo recordar que mientras cumplimos con todas ellas, en nuestro cerebro se enciende un LED: ¿y si no es el integrado? Ese LED es una protección que tiene nuestro cerebro que opera para recordarnos que podemos estar haciendo una estupidez. Atienda la protección de su cerebro y estudie como el más humilde de los estudiantes, que le va a venir bien desoxidar las neuronas.

2.2 EL CIRCUITO DEL SAMSUNG 

La fuente del Samsung genera 5V permanentes "A5V" y 5V conmutados para el encendido "B5V". Pero no hay ningún integrado de la main que funcione con 5V. Todos son de 3,3V. La pregunta es entonces: ¿y porque no generan 3,3V directamente en la fuente y se acabó el problema?
Ocurre que si alimentamos todos los circuitos de la main como por ejemplo: micro, memorias volátiles, memorias no volátiles, FI, sintonizador, etc. con toda seguridad se producirí­an interferencias por fuente común muy difí­ciles de filtrar por el método clásico de los circuitos LC.
Como en este momento, construir un conversor CC a CC es muy económico se recurre a agrupar circuitos con poca posibilidad de inteferencia y luego hacer varios conversores de 5V a 3,3V. Uno de ellos es el que vamos a explicar aquí­ para que sirva de ejemplo; porque los otros se reparan con el mismo método.
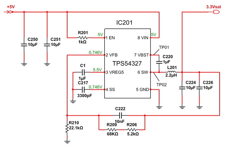
En la figura 2.2.1 se puede observar el lugar donde se encuentra el conversor de A5V a 3.3V que alimenta a la memoria and flash paralelo, serie, y el micro.

Fig.2.2.1  Posición de la fuente conversora de A5V a 3,3V
Evidentemente en la fig.2.2.1 no se pueden percibir detalles y además debemos considerar que la plaqueta posee tres capas. Por eso en la figura 2.2.2 se observa un detalle y se dibujan las pistas ocultas en colores.

 
  
Fig.2.2.2  Detalle de la sección de fuente 

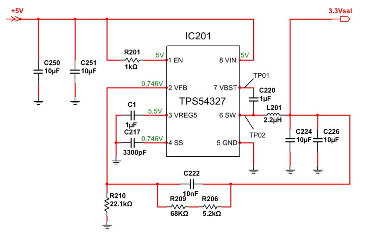
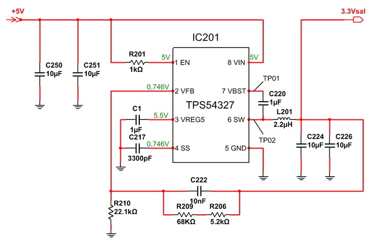
Con mucha paciencia levantamos el circuito de esta sección de la plaqueta generando el circuito de la figura 2.2.3.

   
Fig.2.2.3  Conversor CC A5V a 3.3V tipo transferencia combinada.

Aquí­ podemos observar algunas caracterí­sticas importantes del circuito como por ejemplo que la entrada de 5V de CC se aplica entre la pata 8 y la 5 (masa). Y la salida entre el terminal derecho del inductor principal L201 y la misma masa de la pata 5. Esto significa que no hay aislación galvánica entre entrada y salida (que además no se necesita en este caso).
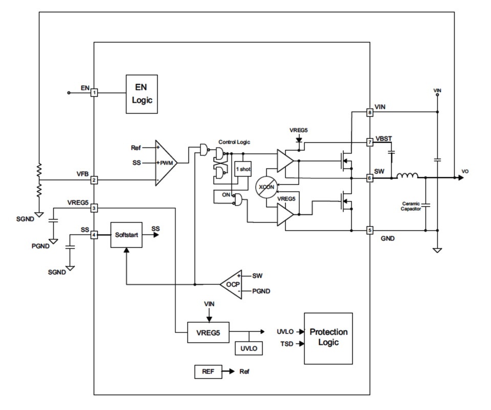
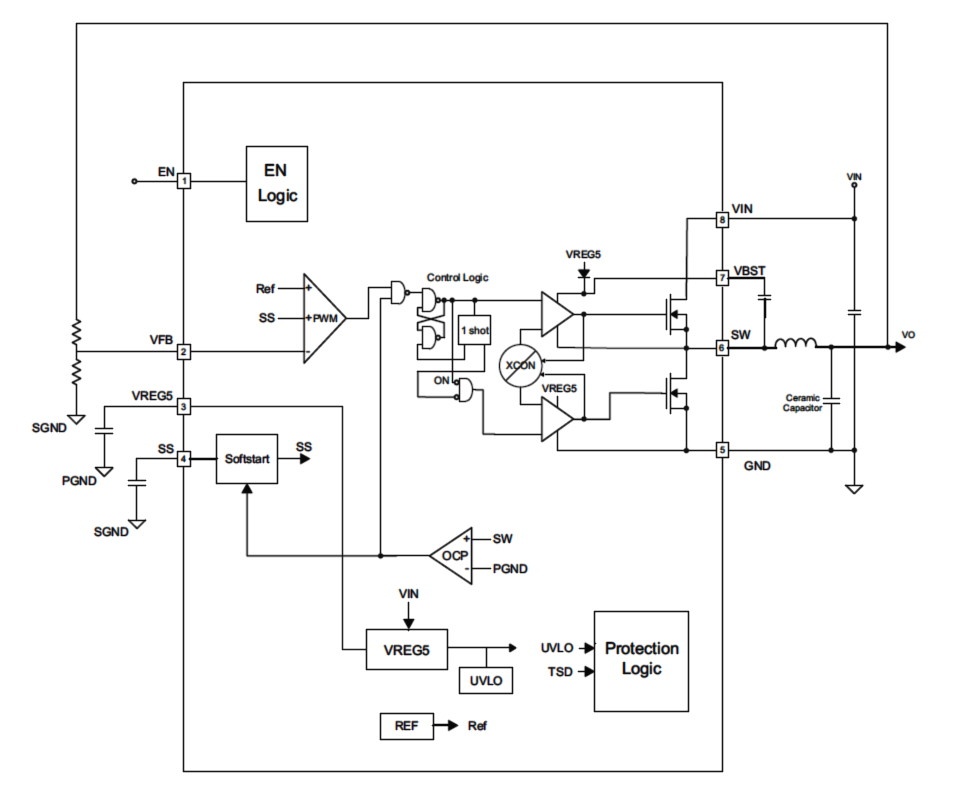
2.3 EL CIRCUITO INTEGRADO

Lo primero que debe hacerse para entender el circuito es tratar de encontrar las caracterí­sticas técnicas del integrado (datasheet) en donde seguramente hay circuitos de aplicación que le permiten tener una idea del circuito que tiene el TV. En este caso existe muy buena información generada Texas Instrument de la cual vamos traducir lo más importante comenzando por el diagrama de patas o "lay out" de la figura 2.3.1.

   
Fig. 2.3.1 Lay Out del circuito integrado

Para entender el funcionamiento de este integrado lo más didáctico es realizar una simulación en Multisim del mismo, que nos permite generar los oscilogramas que Samsung nos negó, e inclusive provocar fallas simuladas para asimilarlas a la que tenemos en el TV. 
Simular un circuito con el Multisim es una tarea que redunda en un beneficio que nunca fue bien comprendido por los reparadores.
Por lo general cuando tienen la intensión de realizar ese trabajo comienzan averiguando si la librerí­a del Multisim posee el circuito integrado de control.
Como el resultado es negativo presuponen que ya nada pueden hacer y abandonan el intento.
Nosotros vamos a demostrar cómo se trabaja sin utilizar el circuito integrado de la librerí­a, sino simulándolo con componentes existentes tan simples como llaves controladas por tensión. Solo hay que tener un conocimiento de los diferentes tipos de fuentes existentes en la actualidad. Si tiene dudas recuerde que tenemos en venta dos eBoock que tratan el tema con toda profundidad: "La Biblia de las fuentes pulsadas 1 y 2".
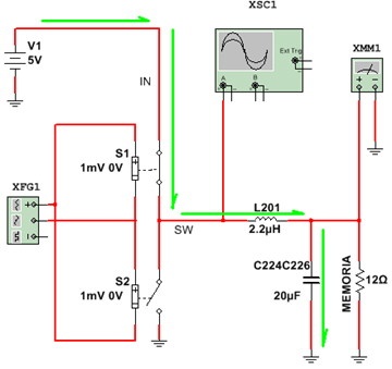
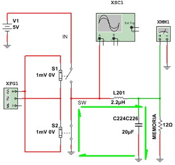
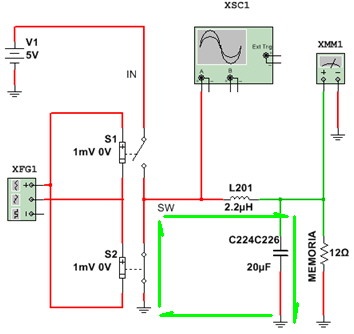
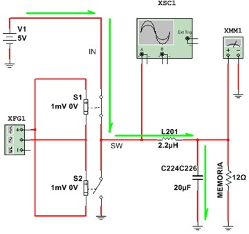
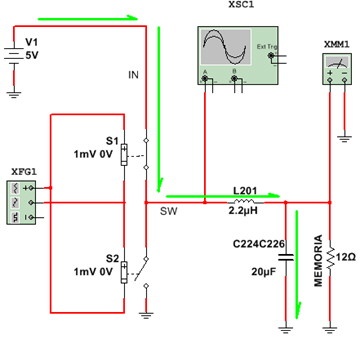
En la figura 2.3.2 se puede observar el circuito simulado similar al del TV.

Fig.2.3.2  Circuito de transferencia combinada simulado.
El circuito interno del integrado puede considerarse sin pensar mucho en los detalles como una doble llave controlada por tensión.
Según el data sheet éste integrado funciona a una frecuencia fija de 700 KHz. En la simulación por lo tanto ponemos un generador de señales rectangular de 700 KHz, cuyo periodo de actividad cambia en función de la tensión de salida, realimentada por un divisor de tensión que opera sobre el tiempo de actividad del generador de modo que si la salida aumenta el tiempo de actividad disminuye. Esa pata de entrada de realimentación es la pata 2 que se conecta a la salida de 3,3V por un atenuador de precisión.
Observe que cuando la llave S1 se cierra la S2 se abre y viceversa. Es decir que estas llaves trabajan como un push pull de audio.
Analicemos el funcionamiento comenzando con un tiempo de actividad del 50%. Al cerrarse S1 comienza a circular corriente por L201 generando un campo magnético y la carga de C224 en paralelo con C226. Ver la figura 2.3.3.

 
Fig.2.3.3 primer tiempo Carga

Esta carga dura un periodo de actividad de la señal de compuerta de la llave S1. Que como la salida de fuente (tensión sobre la carga) es baja se encuentra en su máximo valor (90% aproximadamente).
De este modo crece la salida hasta un valor que vamos a llamar VS1 de tal vez unos pocos mV.
Pero hay otra acción que no es tan evidente pero que existe: se genera un campo magnético creciente en L201.
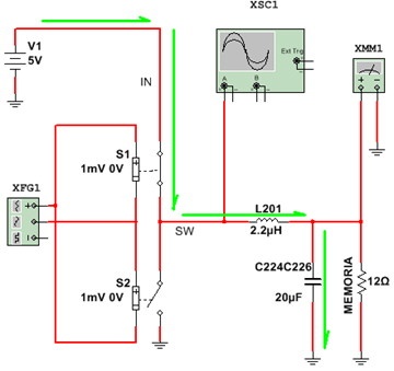
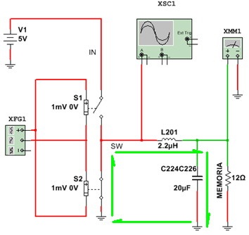
Hasta aquí­ transcurre el tiempo 1 de nuestra fuente, en donde se abre S1 y se cierra S2 ya que están excitadas en diferentes terminales de control. + en la llave S1 y - en la S2.
Con el comienzo del tiempo 2 cambia el camino que sigue la corriente pero sin cambiar el sentido de circulación por la carga. En el tiempo 1 el terminal de la derecha de L201 siempre es más bajo que el izquierdo porque en L201 se produce una caí­da de tensión. Cuando se abre el circuito la bobina reacciona generando una fuerza contra electromotriz con el + a la derecha y el – a la izquierda.
De inmediato la pata de la izquierda se pone a masa y la pata derecha se transforma en una tensión positiva que sigue alimentando a la carga con la misma polaridad que antes.
Es decir que durante el tiempo 2 también se le entrega energí­a a los capacitores C224 y C226 que ellos filtran y entregan a la carga. 
Pero la energí­a acumulada en el inductor no puede ser infinita. Pronto, antes que vuelva a comenzar el ciclo el inductor se vací­a y deja de circular corriente, generándose de este modo el tiempo 3 que es el único inactivo. Ver la figura 2.3.4. 

 
Fig.2.3.4   Tiempo 2 
  
En este segundo tiempo la tensión de salida aumenta quizás a un valor VS2 algunos mV mayor. En el segundo ciclo se siguen incrementando los valores pero con un menor tiempo de actividad hasta que suavemente se llega al valor deseado luego de una gran cantidad de ciclos en un tiempo total que podemos estimar en 300 mS.
En realidad la llave S2 no tiene porque ser una llave controlada. Bien podrí­a ser un diodo de suficiente corriente, conectado para dejar circular la corriente que viene de masa y evitar que circule corriente de fuente. Ver la figura 2.3.5. Este dido est polarizado en directa por la fuerza contra electromotriz de la bobina.

Fig.2.3.5  Circuito con diodo y oscilogramas

Ya sabemos porque conduce el diodo. Pero inmediatamente surge la pregunta ¿y cuando deja de conducir? La respuesta es obvia: cuando se acaba la energí­a acumulada en el inductor ya no hay corriente que mantenga al diodo conduciendo y este se abre.
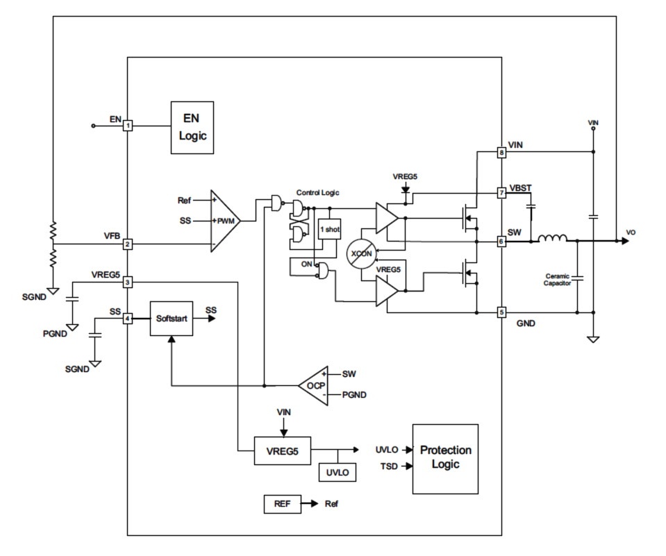
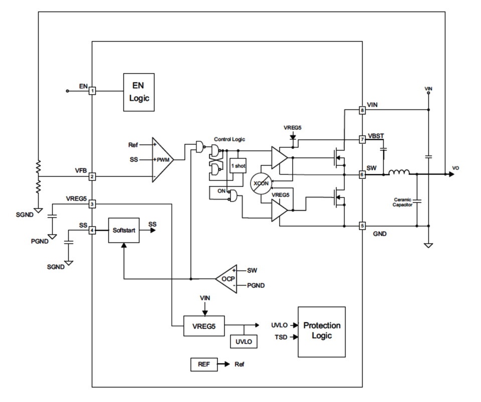
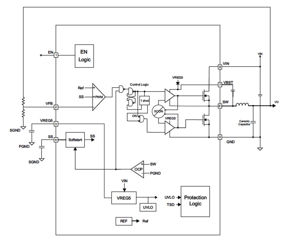
¿Dónde está el diodo? En muchos circuitos integrados se encuentra en el exterior del mismo y por eso lo mencionamos. Pero en este caso y en muchos otros, no se usa un diodo, sino un MOSFET llave tal como vinimos usando en los anteriores circuitos. ¿Y cómo se puede saber qué tipo de circuito es para poder medir desde la pata de salida a masa con el probador de diodos o con el óhmetro? Observando el data sheet en donde tenemos el circuito interno que mostramos en la figura 2.3.6.

 
Fig.2.3.6  Circuito interno del integrado
Aquí­ se observa claramente que en le salida por la pata 6 existen dos llaves a MOSFET y que no hay diodo (se lo suele llamar diodo recuperador). ¿Y esto que cambia para el reparador? Le cambia el método de reparación; porque si hay un diodo la medición con tester es en el modo diodo y si hay una llave a MOSFET es en el modo óhmetro para ver si el MOSFET interno esta en cortocircuito.
En lo que sigue entonces nos olvidamos del circuito a diodo y vamos a seguir trabajando con el circuito real a llave MOSFET aunque más adelante vamos a volver al tema porque algunos integrados que no se consiguen pueden repararse agregándoles un diodo recuperador.

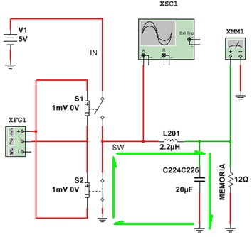
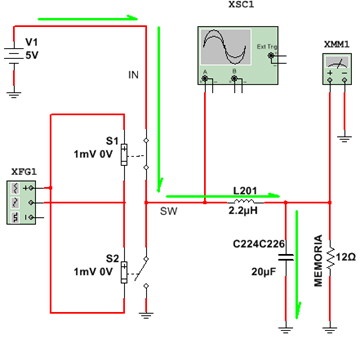
2.4  OSCILOGRAMA DEL CIRCUITO CON MOSFET LLAVE

En la figura 2.4.1 se puede observar la pequeña diferencia que ocurre en los oscilogramas al poner un MOSFET como llave de retorno en lugar de un diodo.

 
Fig.2.4.1  Circuito con doble llave y sus oscilogramas

Observe que el circuito requiere de cualquier modo un diodo en serie con la llave inferior, para evitar la circulación de corriente inversa por la llave. El circuito real evita esto mediante un circuito de excitación que abre la llave inferior antes que termine el ciclo. Esto no tiene mayor importancia para el reparador.
Vamos a explicar ahora los oscilogramas y todas las conclusiones que se pueden sacar de ellos.
Con números verdes marcamos el comienzo de cada tiempo:
En 1 se cierra la llave superior y comienza a circular corriente por el inductor hacia la carga, levantando la tensión de salida y generando un campo magnético en el inductor. En este momento la llave inferior está abierta. El oscilograma durante el tiempo 1 debe estar permanentemente a la tensión de fuente (5V). 
En 2 se abre la llave superior y se cierra la inferior de modo que la bobina se transforma en un generador que sigue cargando al capacitor de salida. El oscilograma en verde nos indica que como es lógico la corriente de carga se va reduciendo a medida que se va agotando el campo magnético acumulado en la bobina. 
En 3 el campo ya está totalmente agotado y aun no comienza el ciclo siguiente. Por lo tanto la bobina está conectada a la salida por su terminal derecho y no tiene conexiones al terminal de la izquierda (circuito abierto). Entonces nos queda un inductor con un capacitor en paralelo con el capacitor cargado. Y ocurre lo lógico se produce una oscilación amortiguada cuya frecuencia depende de la capacidad distribuida intrí­nseca y del valor del inductor.
Finalmente comienza un nuevo tiempo 1 y así­ indefinidamente.  

2.5 CONCLUSIONES

Creo que podemos darnos por satisfecho con todo lo aprendido en este capí­tulo. Pero por supuesto esto no es todo aun no dijimos una palabra sobre el método de reparación. Eso lo dejamos para el próximo capí­tulo dedicado especí­ficamente a ello. 
Mi promesa es que vamos a explicar para que sirve cada uno de los componentes, que ocurre si se daña, como se reemplazan y como se prueba todo para no dañar ninguno de los periféricos que se alimentan desde esta fuente.






SALIR

Más TV SMART

MEDICIÓN DE SEÑALES LVDS PARTE 7
APLICACION A LA REPARACIÓN DE UN TRIPLAQUETA

EN LA PARTE 7 VAMOS A EXPLICAR COMO SE UTILIZA EL MEDIDOR DE SEÑALES LVDS PARA LA REPARACIÓN DE LA PLAQUETA MAIN DE UN TV TRIPLAQUETA

[+] Leer artículo...    


MEDICIÓN DE SEÑALES LVDS (PARTE 6)
El circuito de medición de las señales

En esta Parte 6 vamos a comenzar a a explicar como se realiza la medición con nuestro amplificador modificado y dotado de puntas especiales para circuitos de pequeñas dimensiones.

[+] Leer artículo...    


MEDICIÓN DE SEÑALES LVDS (PARTE 5)
SEÑALES DE VEDA SOBREMUESTREO Y MEDICIONES

EN ESTE ARTICULO COMENZAMOS COMENTANDO EL TEMA DE LAS NORMAS DE LA TV DIGITAL Y DE QUE MODO AFECTAN LA FORMA DE LA SEÑAL LVDS. lUEGO COMEMZAMOS A TRATAR LOS PROBLEMAS PRACTICOS DE LAS MEDICIONES LVDS QUE SON PRECISAMENTE DE TAMAÑO DE LAS PUNTAS DEL TESTER O EL OSCILOSCOPIO.

[+] Leer artículo...    


MEDICION DE SEÑALES LVDS (PARTE 4)
TODO SOBRE LAS COMUNICACIONES DIGITALES MAS MODERNAS DEL TV

En esta parte 4 le damos el apéndice prometido en la parte 3 pero sobre todo le explicamos el tema de la medición de la señal LVDS comenzando a darle los detalles de como mide nuestra sonda que requerirá mas datos que saldrán en la parte 5.

[+] Leer artículo...    


MEDICIÓN DE SEÑALES LVDS PARTE (PARTE 3)
Entradas de señal

En esta entrega explicamos el funcionamiento de las etapas de entrada HDMI de todas las variedades de TV LCD y los detalles de como realizar el seguimiento de las señales.

[+] Leer artículo...    


MEDICIÓN DE SEÑALES LVDS PARTE 2
LAS SEÑALES LVDS DE ENTRADA Y DE SALIDA

EN ESTE ARTÍCULO LE EXPLICAMOS EN QUE SECCIONES DE UN TV LCD SE UTILIZA COMUNICACIONES LVDS, PORQUE RAZÓN Y DASMOS LAS PISTAS PARA EMPREDER SU REPARACIÓN.

[+] Leer artículo...    


SEÑALES LVDS -PARTE 1
INTRODUCCIÓN

ANTIGUAMENTE LAS SEÑALES DE DATOS DE ALTA VELOCIDAD SE TRANSMITÍAN POR CABLES COAXIALES ESPECIALES DE BAJAS PERDIDAS. CON EL INCREMENTO DEL COSTO DEL COBRE SE BUSCO ALGO MAS ECONÓMICO Y VERSATIL UTILIZÁNDOSE EN LA ACTUALIDAD LOS PARES MÚLTIPLES SIMILARES A LOS TELEFÓNICOS MAS CONOCIDOS COMO MULTIPARES.

[+] Leer artículo...    






El Ing. Alberto Picerno, conocido en toda latinoamerica por sus cursos de Tv y LCD, es el autor mas prolífico sobre Electrónica, con mas de 40 libros tecnicos y cientos de articulos publicados. 

Se inicio en el mundo de la electronica de niño ayudando a su padre que era hobbysta y aficionado a la radio.

Su experiencia temprana le permitio recibirse con medalla de oro al mejor promedio de "Tecnico Nacional el Telecomunicaciones" y posteriormente volvio a obtener la medalla de oro al mejor promedio como "Ingeniero en electronica en UTN"

Leer Mas Aquí



Artículos Gratis
Sobre Electrónica
por Ing. Picerno


Ir a Artículos Gratuitos      


Libros Digitales

Adquiera los mejores
Libros Digitales (Ebooks)
Sobre Electrónica

Ir a Sección Libros      


MAPA DE LINKS:

INICIO - QUIENES SOMOS - ENTRETENIMIENTO - CONTACTENOS

TV: TRC - LCD - Plasma - LED - Smart - OLED

SOLDADURAS: SMD - BGA - Maquinas de Rebaling

TALLER: Puntas de prueba Sonda de RF - Punta de prueba BEBE - Punta de prueba Filtro Pasabajo - Instrumentos Fuentes - Instrumentos Evariac - Instrumentos SuperEvariac - Instrumentos Varios

AUDIO: Amplificadores Analogicos - Amplificadores Digitales - Bafles Caseros

MANUALES: TV TRC - TV LCD - TV Plasma - TV LED - SmartTV - TV Oled - Fuentes de TV - T-COM - Driver de LED - Inverters

EBOOKS

PROGRAMAS: Simuladores de Circuitos Multisim - Simuladores de Circuitos Livewire - Simuladores de Circuitos Proteus - Programas para PICs y memorias Ram

MICROS: Diseñando con PICS 1 - Diseñando con PICS 2

OTROS ARTICULOS

ARTICULOS DE LA A A LA Z

Ingeniero Alberto Picerno - Av. 2 de Abril 1140 - Burzaco - Buenos Aires - Argentina - Tel: (011)3974-4393
Artículos y Ebooks de Electrónica - Todos los Derechos Reservados - 2026

Diseño y Hosting RCH
rch.com.ar - redcomser.com.ar