Inicio Quienes Somos Entretenimiento Contáctenos Como Comprar los Ebooks
Ingresar Registrarse
Artículos Gratuitos sobre electrónica básica y avanzada y venta de libros electrónicos.

SOLDADURAS BGA
Soldadura y desoldadura de CI BGA (3)
Como se desuelda un BGA a máquina

por Ing. Picerno




Tamaño A+ A-

 2.1 INTRODUCCIÓN

El calor se puede transmitir de 3 formas. Por conducción, por convección y por radiación. En nuestro trabajo diario utilizamos las tres formas de transmisión sin darnos cuenta. 

Cuando soldamos con el soldador (cautí­n) estamos transmitiendo el calor por conducción, que es una de las formas más efectivas de transmisión pero la mas propensa a transmitir también el esfuerzo mecánico, porque la punta se apoya en el componente a soldar y lo puede mover. 

Cuando aplicamos la pistola de aire caliente para desoldar un SMD estamos realizando una transmisión por convección (el aire converge al componente), porque las moléculas de aire caliente llevan el calor a cierta distancia de la boquilla hasta el SMD.

Cuando colocamos la mano cerca del soldador para saber si está encendido estamos realizando una transmisión por radiación porque aun colocando la mano por debajo del soldador (no hay flujo de aire caliente) percibimos el calor que emana del soldador.

Este último tipo de transmisión se llama IR (infrarroja) y sigue las reglas de las transmisiones electromagnéticas,, en donde la energí­a captada varí­a en relación inversa con cubo de la distancia entre el transmisor y el receptor.

La transmisión IR mas utilizada es la que emana de los controles remotos. Y es un haz de luz pero que no es percibido por el ojo debido a que tiene una longitud de onda más grande que el rojo (esta fuera del espectro visible). Pero a Ud. no le cabe duda de que hay una transmisión de energí­a porque sino no funcionarí­a ningún equipo remoto. Si esa energí­a cae sobre una placa metálica la calienta aunque como la energí­a se reduce tan rápidamente con la distancia ese calentamiento es mí­nimo.   

2.2 LA TEORÍA DEL PRECALDEO

Ya sabemos que con el método manual el cristal del chip puede llegar a temperaturas elevadas. Pero lo que no se entiende muy bien es porque cuando caliento desde abajo la temperatura del chip sube menos y las bolillas se funden igualmente bien.

Esto nos lleva a considerar algunas cualidades térmicas de los cuerpos que un técnico especializado en BGA no puede dejar de conocer. Así­ como existe la masa mecánica de un cuerpo, existe la masa térmica. La maza mecánica de un cuerpo es su capacidad para absorber fuerzas y la masa térmica es su capacidad de absorber calor.

Si consideramos a todas las bolillas de soldadura como un solo cuerpo, podemos entender más fácilmente como se transmite el calor desde los resistores cerámicos inferiores a las bolillas y de allí­ al chip. En la figura 2.2.1 se puede observar como es la realidad fí­sica.

                                   Fig.2.2.1 Realidad fí­sica 

Como podemos observar el chip se calienta por dos caminos con diferente tipo de transmisión del calor y por lo tanto con diferente rendimiento. 

1) Por radiación infrarroja desde abajo. Ud. me podrá decir que como el aire caliente sube también tenemos una transmisión por convección de aire caliente, y es cierto, pero el flujo de aire es muy pequeño si lo comparamos con el flujo de aire forzado superior. Pero no importa, podemos considerar que las bolillas se calientan desde abajo con una combinación de radiación y convección pero principalmente por radiación. Esto significa que los resistores calefactores pueden calentarse a tal vez 300ºC que la radiación que llega a la plaqueta tal vez la calienta a solo 120ºC. Esto significa que los materiales de la plaqueta están muy lejos del punto de fusión de las soldaduras de la misma incluyendo las bolillas del BGA. Y desde ellas el calor se transmite al chip por la alta resistencia térmica del encapsulado protector y por los terminales de conexión. 

2) Por convección desde arriba aunque el calor debe superar el encapsulado de alta resistencia térmica. La mayor parte de la energí­a térmica rodea al chip y se dirige directamente a las bolillas. 

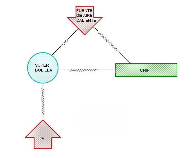
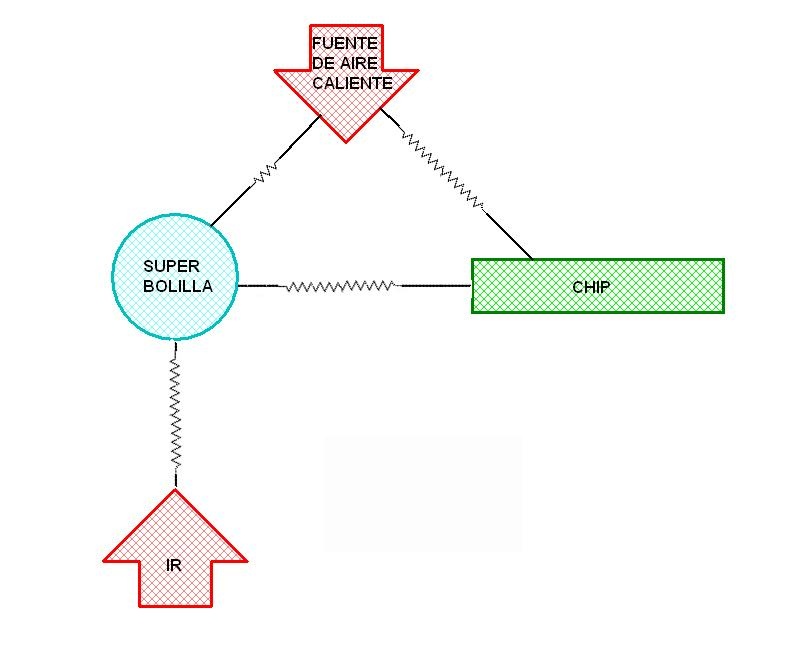
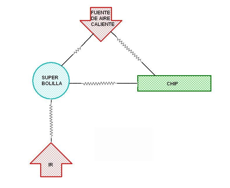
Se puede realizar una simulación de lo que ocurre considerando toda la masa térmica de las bolillas en una superbolilla y las resistencias térmicas desde las fuentes de calor suponiendo que cuando mas quiebres tiene el sí­mbolo de la resistencia mayor es la resistencia térmica. Ver la figura 2.2.2.

 

                                   Fig.2.2.2 Simulación térmica

Observe que la resistencia térmica desde la fuente inferior es bastante más grande que la de la fuente superior. Y que además desde la superbolilla al chip existe otra resistencia térmica grande de modo que el chip está relativamente aislado de la fuente de calor inferior o IR. En cambio la resistencia térmica desde la fuente superior a la superbolilla es relativamente pequeña.

Esto nos deja con dos preguntas que seguramente se estará realizando el lector. La primera es porque emplear una fuente IR desde abajo y la segunda porque usar una fuente de aire caliente por arriba. Las respuestas serán debidamente aclaradas a continuación. 

2.3 GENERADOR DE AIRE CALIENTE SUPERIOR E INFERIOR

Superior: Se trata de una turbina que toma aire desde el exterior y lo hace circular por un canal resistivo para calentarlo, luego el aire caliente se fuerza a pasar por un caño cuadrado intercambiable que se llama Nozzle y que posee 4 agallas (una en cada lado) por donde sale el exceso de aire caliente. Los Nozzles (boquillas) intercambiables se adaptan a diferentes tamaños de BGA para concentrar el calor sobre el cuerpo del mismo. En la figura 2.3.1 se puede observar un dibujo con los diferentes componentes de una máquina.

   

                           Fig.2.3.1  Sistema de calentamiento 

Inferior: se trata de un conjunto de resistores de alambre moldeados de material cerámico. Cuando mas grande es la superficie IR mas uniforme es calentamiento de las bolillas.

Y el calentamiento de las bolillas es fundamental para el proceso de soldadura. De hecho las bolillas deben llegar a su punto de fusión todas al mismo tiempo, para que el coeficiente de dilatación actúe en todas al mismo tiempo también, evitando que las más calientes posean un diámetro mayor que las más frí­as y terminen con todo su flux evaporado antes que las más frí­as se fundan.

Hay múltiples razones que hacen al diseño para logar un calentamiento inferior muy uniforme. 

Si la base de resistores IR tuviera una superficie infinita la temperatura de cada punto de dicha superficie deberí­a ser constante. De ese modo el calor irradiado hacia la plaqueta seria uniforme en cada punto de esta y la misma se calentarí­a también uniformemente. 

Ese calor uniforme nos asegura dos cosas muy importantes. Cada bolita recibirí­a la misma cantidad de calor y se fundirí­an todas al mismo tiempo manteniendo un diámetro constante imprescindible para que todas las soldaduras toquen las dos plaquetas con la misma cuerda de arco. La plaqueta no se curvarí­a debido al diferente coeficiente de dilatación del cobre y el aislante lográndose lo mismo que en el punto anterior.

Pero la superficie IR no puede ser infinita. Entonces la uniformidad de temperatura se debe lograr en forma forzada dándole mas corriente a los resistores externos de la superficie cuyo rendimiento es menor porque parte de la energí­a radiada cae fuera de la plaqueta.

Muchos fabricantes hacen caso omiso de estas consideraciones y comenten dos errores garrafales. Ponen una sola celda calefactora debajo del BGA (de pequeñas dimensiones) para calentar solo esa zona de la plaqueta o colocan varias celdas con una buena superficie de irradiación pero a todas le hacen circular la misma corriente. Cualquiera de los dos casos significa que la plaqueta se curve, de modo que no garantiza que todas las soldaduras sean buenas. Ver la figura 2.3.2.

 

                          Fig. 2.3.2 Soldadura con plaqueta curvada

2.4 CONCLUSIONES

En este artí­culo analizamos como está construida una máquina de reballing de última generación con su calentamiento doble desde arriba y desde abajo repasando los conceptos de fí­sica referentes a la conducción del calor por convección forzada y por radiación.

Sintéticamente la elección del doble método permite realizar un calentamiento enfocado sobre el BGA desde arriba, con un elevado rendimiento de transmisión y un calentamiento difuso desde abajo de bajo rendimiento con el fin de calentar por igual toda la plaqueta de circuito impreso.

En la próxima entrega vamos a explicar cuales son las temperaturas y los tiempos que deben aplicarse de acuerdo al BGA para lograr un reballing seguro y efectivo.

El dibujo de la máquina mostrada en este artí­culo es el modelo ZM-R380B de la firma SHENZHEN ZHUOMAO TECHNOLOGY CO. , LTD. a traves de su representante en Argentina Electrotools al cual agradecemos su gentileza.





SALIR

Más SOLDADURAS BGA

Soldadura y desoldadura de CI BGA (2)

Felices los tiempos en donde nuestro trabajo terminaba en prácticamente determinar el componente dañado. Luego nuestro ayudante se encargaba de cambiar el componente porque se trataba de un trabajo menor. En la Argentina el modismo era “che pibe, cambia este transistor y probalo” (Pibe: aprendiz encargado de las tareas mas simples).

[+] Leer artículo...    


Soldadura y desoldadura de CI BGA (1)
Presentación de la tecnologí­a BGA

Vamos a tratar el tema de las máquinas para desoldar y soldar circuitos integrados VGA en varias entregas. Pero antes nos parece conveniente realizar una pequeña introducción sobre las diferentes tecnologí­as de producción electrónica porque no pretendemos que todos los lectores conozcan el tema al detalle.

[+] Leer artículo...    






El Ing. Alberto Picerno, conocido en toda latinoamerica por sus cursos de Tv y LCD, es el autor mas prolífico sobre Electrónica, con mas de 40 libros tecnicos y cientos de articulos publicados. 

Se inicio en el mundo de la electronica de niño ayudando a su padre que era hobbysta y aficionado a la radio.

Su experiencia temprana le permitio recibirse con medalla de oro al mejor promedio de "Tecnico Nacional el Telecomunicaciones" y posteriormente volvio a obtener la medalla de oro al mejor promedio como "Ingeniero en electronica en UTN"

Leer Mas Aquí



Artículos Gratis
Sobre Electrónica
por Ing. Picerno


Ir a Artículos Gratuitos      


Libros Digitales

Adquiera los mejores
Libros Digitales (Ebooks)
Sobre Electrónica

Ir a Sección Libros      


MAPA DE LINKS:

INICIO - QUIENES SOMOS - ENTRETENIMIENTO - CONTACTENOS

TV: TRC - LCD - Plasma - LED - Smart - OLED

SOLDADURAS: SMD - BGA - Maquinas de Rebaling

TALLER: Puntas de prueba Sonda de RF - Punta de prueba BEBE - Punta de prueba Filtro Pasabajo - Instrumentos Fuentes - Instrumentos Evariac - Instrumentos SuperEvariac - Instrumentos Varios

AUDIO: Amplificadores Analogicos - Amplificadores Digitales - Bafles Caseros

MANUALES: TV TRC - TV LCD - TV Plasma - TV LED - SmartTV - TV Oled - Fuentes de TV - T-COM - Driver de LED - Inverters

EBOOKS

PROGRAMAS: Simuladores de Circuitos Multisim - Simuladores de Circuitos Livewire - Simuladores de Circuitos Proteus - Programas para PICs y memorias Ram

MICROS: Diseñando con PICS 1 - Diseñando con PICS 2

OTROS ARTICULOS

ARTICULOS DE LA A A LA Z

Ingeniero Alberto Picerno - Av. 2 de Abril 1140 - Burzaco - Buenos Aires - Argentina - Tel: (011)3974-4393
Artículos y Ebooks de Electrónica - Todos los Derechos Reservados - 2026

Diseño y Hosting RCH
rch.com.ar - redcomser.com.ar