Inicio Quienes Somos Entretenimiento Contáctenos Como Comprar los Ebooks
Ingresar Registrarse
Artículos Gratuitos sobre electrónica básica y avanzada y venta de libros electrónicos.

TV SMART
REPARACIÓN DE TVs SAMSUNG DE LA SERIE D5500 - Nº4
FABRICACIÓN Y USO DE UN GENERADOR DE PULSOS

por ING. PICERNO




Tamaño A+ A-


4.1  INTRODUCCIÓN

  Los MOSFET llave se usan en gran cantidad de lugares dentro de un TV LED o Smart y para repararlos se requiere un instrumento que solo existe en las listas de los mejores fabricantes y son muy costosos; yo tengo uno y es que uso para reparar pero no les puedo pedir que compren uno para reparar fuentes. Por lo tanto la idea es fabricar uno utilizando un CI de control de fuentes. Debe ser sencillo y económico porque sino mis alumnos no lo construyen y siguen reparando sin método. Yo lo puedo diseñar pero le voy a pedir la colaboración a mis lectores para que lo armen y me digan si funciona bien o hay que modificarles algo.
  El uso serí­a como un reemplazo de la excitación de compuerta de un MOSFET de potencia tipo N, que son los únicos que se utilizan para fuentes, driver de LED e inverters.
  Es decir que Ud. tiene una fuente que no entrega tensión en la salida de continua regulada, ni en las otras si las hubiere. Y no sabe si se trata de un problema del CI de control, del MOSFET, del transformador choper o de los diodos rectificadores o los electrolí­ticos. Lo único que sabe es que no es la carga porque ya probó con cargas resistivas. 
  Con nuestro generador sustituto Ud. desconecta la salida del MOSFET del CI de control dudoso y conecta la salida del generador sustituto. Comienza con un periodo de actividad bajo y va midiendo sobre la carga. Si la tensión levanta Ud. tiene la seguridad de que desde la compuerta del MOSFET en adelante todo funciona bien. Si sigue subiendo el tiempo de actividad y llega normalmente a la tensión de salida correcta ya sabe que el MOSFET puede entregar la potencia correcta a la carga. Ahora puede probarle la realimentación de la tensión de salida a través del optoacoplador, la limitación de corriente del MOSFET y todo lo que se le ocurra porque la fuente está funcionando a lazo abierto y no se corta.
  Este generador no solo puede servir para reparar fuentes, sino para drivers de LEDs, drivers de tubos CCFL y cualquier otra etapa que tenga un MOSFET de potencia que funcione pulsado. 

4.2  CARACTERISTICAS

  Hay cosas que ya conocemos como la forma de señal de excitación de compuerta. No hay duda de debe generar una señal rectangular con una amplitud de unos 12V pap pero todo sobre el eje positivo, partiendo de cero tal como lo mostramos en la figura 4.2.1.

  Fig.4.2.1  Señal a generar

  Lo primero que hay que aclarar es la frecuencia de trabajo. En realidad el generador deberí­a cubrir de 50KHz a 500 KHz para que sea de uso bien general, eso no es algo simple de lograr. Lo segundo es que debemos realizar una modificación del periodo de actividad para poder llevarlo de un valor muy bajo a otro muy alto.
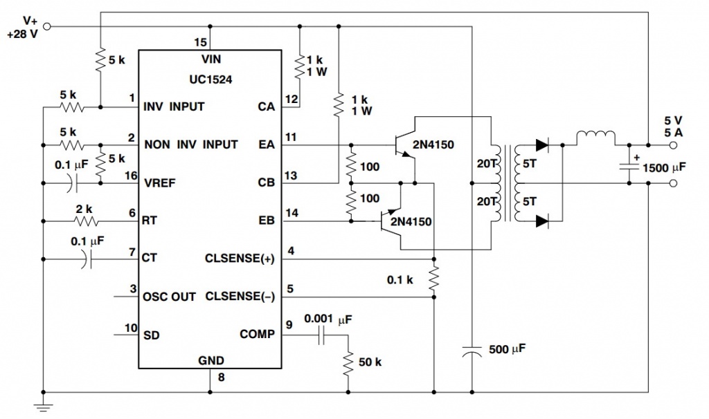
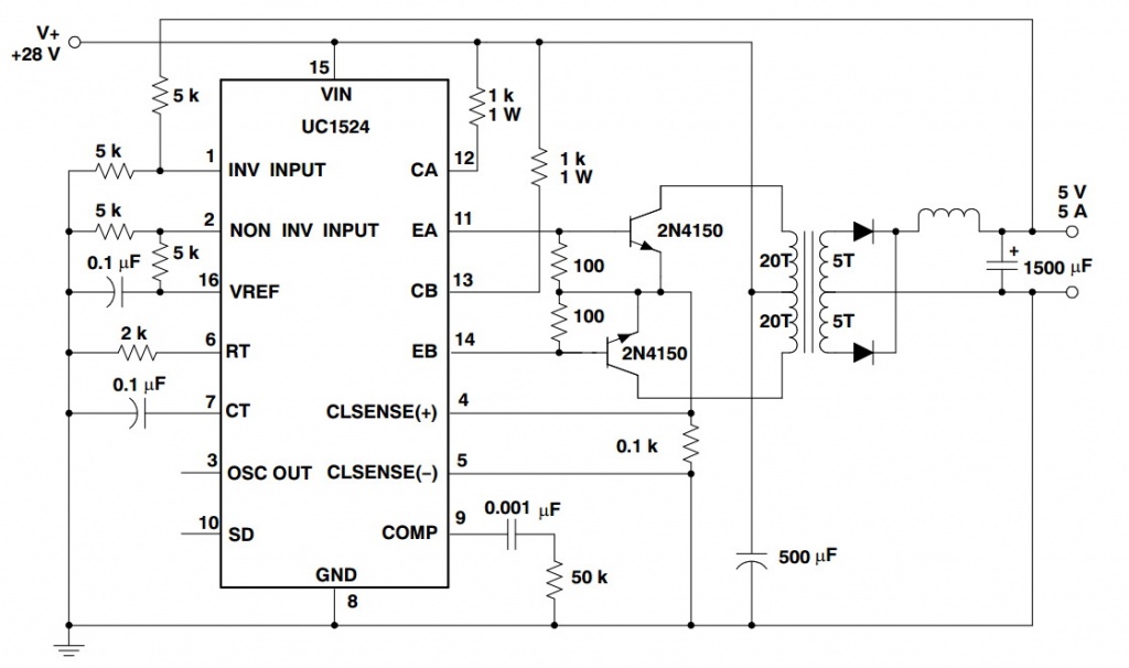
Existe un circuito integrado muy viejo y por lo tanto fácil de conseguir que existe en todos los comercios de electronica. Es el UC1524, UC2524, UC 3524, LM1524 o el LM3524 de Texas Instruments, que permite obtener estas caracterí­sticas deseadas y cuyo circuito de aplicación a una fuente en push pull, indicamos en la figura 4.2.2. 

    Fig.4.2.2  Circuito de aplicación como fuente tipo push pull

  Evidentemente este es un circuito de una fuente que no podemos usar tal como está, pero que nos permite reconocer la modificación que debemos realizar sobre él, con el conocimiento que adquirimos en los tres capí­tulos anteriores. 
En principio podemos observar que en las patas 6 (RT) y 7 (CT) tenemos un resistor y un capacitor que nos permiten ajustar la frecuencia de trabajo entre 10 KHz y 500 KHz. No hay otro CI que posea un rango semejante. Inclusive el fabricante nos da la posibilidad de seleccionar los valores con una curva. De ella obtenemos que con un capacitor de 1000 pF y variando la resistencia entre 1K y 100K podemos cubrir la banda deseada de 10 KHz a 500 KHz aproximadamente solo con un potenciómetro de 500K que serí­a el control de frecuencia de nuestro instrumento.
¿Cómo controlar el periodo de actividad? El circuito de fuente funciona por realimentación de la señal continua de salida a la pata 1 que es la entrada de regulación. Nosotros vamos a abrir el lazo de control y generar una tensión con un potenciómetro que reemplace a la realimentación para poder variar el periodo de actividad a nuestro antojo. 
  ¿Y cuál es la salida que operará como excitación de compuerta del circuito bajo prueba en reemplazo de la de su propio CI de control? Esa salida no existe en este circuito que es para una fuente push pull y que por lo tanto tiene dos salidas; una para cada transistor. Nosotros debemos construir con estas dos salidas, una salida adecuada para un MOSFET de potencia.
  Y este es el planteo del problema, ahora debemos hallar la solución que es el circuito definitivo. Solo nos queda hablar de que integrado nos conviene usar. La diferencia entre los tres está en la temperatura de trabajo. El 1524 es el de grado militar que admite de -55 a +125 ºC; luego hay uno intermedio que es el 2524 que va de -25 a 85 º y por último el 3524 de uso domestico de 0 a 75 Cº. Cualquiera sirve pero en lo posible se debe utilizar el de uso militar.

4.3    EL CIRCUITO DEL GENERADOR

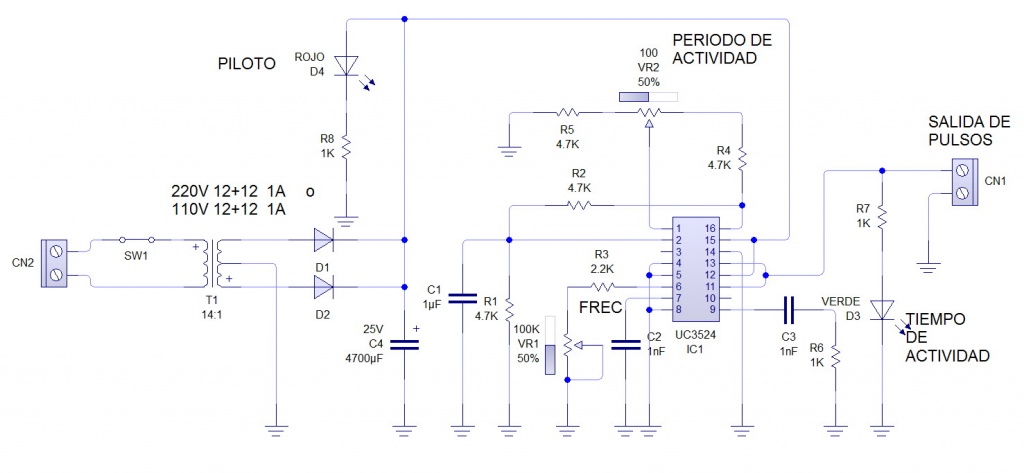
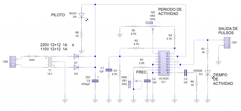
  Con las indicaciones del punto anterior podemos diseñar el circuito probable en un laboratorio virtual. En este caso vamos a utilizar el laboratorio virtual Live Wire por sus facilidades de obtenerlo (busque en google con las palabras Live Wire) y por su simplicidad de uso del dibujador de circuitos impresos. Ver la figura 4.3.1.

               Fig.4.3.1  Circuito del probador

  En el circuito se puede observar como con una pequeña cantidad de componentes, tan solo 12 sin considerar la fuente se puede lograr un circuito perfectamente funcional, en un rango tan amplio de frecuencias y periodos de actividad. La frecuencia puede variar entre 10 y 400 KHz que se adapta a cualquier tipo de fuente actual construida con un MOSFET aunque sean de los más rápidos; y solo ajustando el control VR1. El periodo de actividad puede variar entre 3% y 90% y se ajusta con el potenciómetro VR2.
  El cambio realizado con referencia al circuito original de la fuente, se encuentra sobre todo en la entrada de realimentación de la tensión continua de error, que en el original se toma desde la salida de fuente y aquí­ se genera con un potenciómetro que deberá ser graduado con un osciloscopio.
  El ajuste de frecuencia, que en el original es un resistor fijo aquí­ se realiza con un potenciómetro. La escala del potenciómetro se debe realizar con un frecuencí­metro o un osciloscopio.
  Al circuito se le agregaron dos LED. El rojo indica la condición de encendido del probador y el verde, que tiene un brillo que varí­a con el periodo de actividad elegido.
  Lamentablemente la simulación no se puede realizar, porque ninguno de los simuladores conocidos tiene en su librerí­a el circuito integrado utilizado.
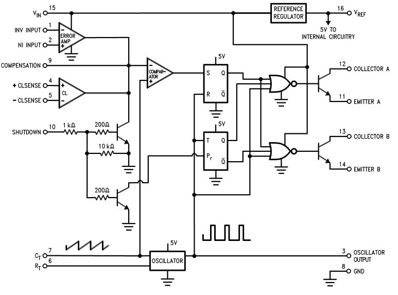
  En la figura 4.3.2 se puede observar el diagrama interno del integrado para todo aquel que quiera experimentar con este circuito.

 
  Fig. 4.3.2 Diagrama en bloques del CI

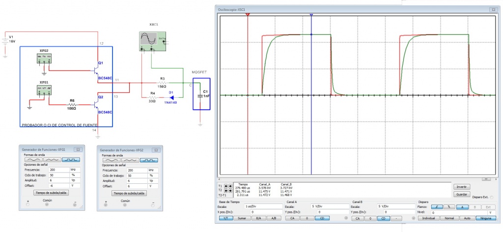
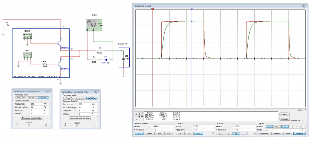
  Para que el lector pueda tener una idea de los oscilogramas de salida del probador, realizamos un circuito parcial con dos generadores de Multisim que representan nuestro probador, para observar como son las señales que se producen en el circuito de compuerta del transistor llave.

4.4 CIRCUITOS DE COMPUERTA TÍPICOS

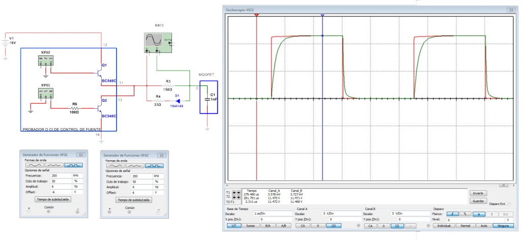
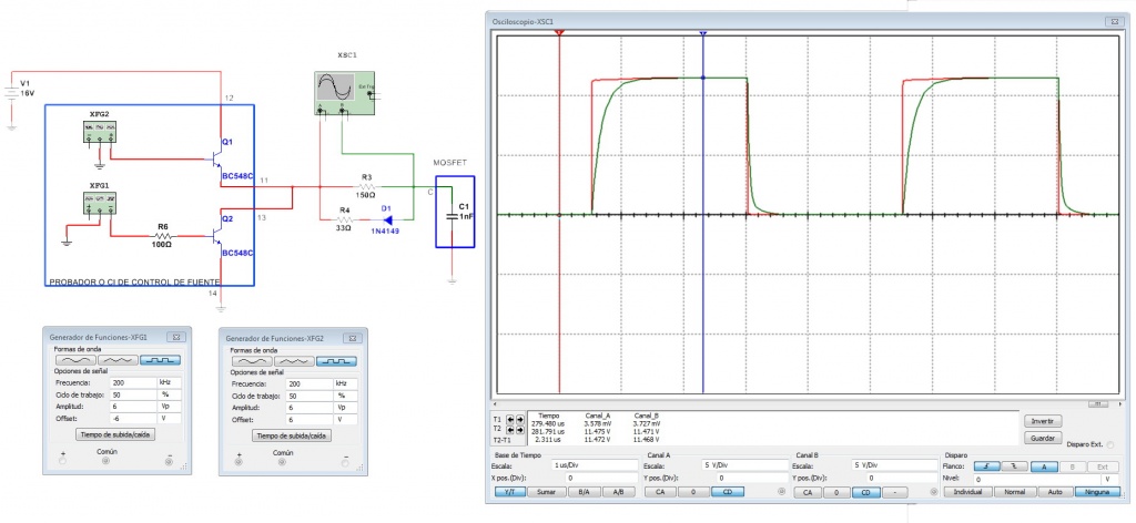
  En la figura 4.4.1 se puede observar el equivalente al circuito de salida del CI del probador, el equivalente a la entrada del MOSFET y entre ambos una red de excitación de compuerta tí­pica, utilizada en casi todo los televisores donde hay que excitar un MOSFET de potencia. En este caso usamos un laboratorio virtual Multisim por su precisión.

   
  Fig.4.4.1 Circuito tí­pico de excitación de compuerta

  Este circuito existe en tales cantidades en un TV moderno que es imprescindible realizar un estudio completo de él. Lo primero es levantar los oscilogramas caracterí­sticos para luego estudiar por que se utiliza cada componente. Ver la figura 4.4.2.

 
 
  Fig. 4.4.2.  Oscilogramas del circuito de excitación

  El circuito de excitación se puede dividir en dos mitades. Q1 y R3 cargan el capacitor generando el flanco creciente del oscilograma (en verde) que es clásico de una carga capacitiva que siempre tiene forma exponencial. Como vemos, este flanco es bastante lento, pero esto no tiene gran importancia porque corresponde a la conducción del MOSFET que como sabemos comienza en cero y luego sube en forma de rampa; lo importante es que el flanco se produce casi sin corriente circulando por el MOSFET. Por supuesto el empinamiento de este flanco depende del valor de R3xC1 (en donde C1 es el capacitor equivalente a la compuerta).
  Cuando se produce el flanco descendente la corriente por el MOSFET es la máxima (el valor de pico de la rampa) y por lo tanto no se puede admitir que el flanco de compuerta sea lento. El capacitor C1 debe descargarse lo más rápidamente posible y entonces no se pude realizar mediante R3. Entonces se agrega el circuito D1 R4, que conduce la corriente de descarga de C1 a masa mediante el cierre de Q2. Ahora la constante de tiempo de descarga es R4xC1 que es unas cinco veces menor que la de carga. 
  Seguramente muchos lectores estarán pensando que todos estos comentarios son ociosos para un reparador, pero no hay nada más lejos de la verdad, porque en este circuito de 3 componentes se suele encontrar el misterio de los TV que queman el MOSFET en unas horas o unos dí­as de funcionamiento. Y el reparador suele hacer lo que parece más lógico; poner un MOSFET más grande. Pero ocurre que un MOSFET mas grande tiene una capacidad equivalente de entrada también más grande y el circuito queda peor excitado y calienta más y se quema antes.
  En conclusión: un MOSFET mal excitado (sobre todo en el flanco de caí­da) genera un calentamiento anormal porque se produce circulación de corriente cuanto la tensión sobre el MOSFET aun no cayó, eso produce calentamiento y por lo tanto reduce la vida del MOSFET. La corriente tiene que caer en forma abrupta. Ahora debemos estudiar qué cosas reducen la excitación haciendo que los flancos no sean abruptos.
1) Un reemplazo de MOSFET mal realizado. Algunos reparadores solo controlan la tensión y la corriente, otros llegar a observar la resistencia de saturación pero prácticamente nadie controla la capacidad de entrada de la compuerta. Ese valor fluctúa entre los 300 pF para los MOSFET de baja carga, hasta los 2.000 pF en los comunes. Haga un reemplazo con valores similares de Cin.
2) Un diodo D1 o un resistor R4 cortados; porque entonces el flanco de carga es normal, pero el de descarga es 5 veces más lento ya que se realiza por R1.
3) El transistor Q2 del interior del CI desbeteado produciendo una corriente de descarga baja.
Aunque parezca extraño, un diodo D1 en cortocircuito también acorta la vida del MOSFET pero por una razón diferente a la falta de excitación; por exceso de excitación. La compuerta de un MOSFET es una metalización muy delgada (casi molecular) y el exceso de corriente la daña irremediablemente produciendo fisuras sobre la misma. La corriente de carga se realiza ahora por un resistor R1 en paralelo con R4 mucho menor que el correcto. Esto puede dañar también al CI; el primero que se quema genera la falla.  

4.5 USO DEL PROBADOR

  Nuestro probador puede trabajar a diferentes frecuencias; lo primero que debe hacer es buscar la especificación del circuito integrado de control y observar en que frecuencia lo debe ajustar. Le aclaramos que no se requiere una gran exactitud en este ajuste.
Nuestro probador va a excitar la llave MOSFET siempre, anulando todas las protecciones de la misma. La protección corre por cuenta suya que deberá ir aumentando el periodo de actividad lentamente. Si tiene osciloscopio lo usará para ver la tensión de drenaje a masa y la corriente por medición de la tensión sobre el resistor shunt que tienen todas las fuentes en el terminal de fuente. Si no tiene osciloscopio solo le queda controlar la temperatura de la llave MOSFET con el termómetro bimetálico del tester.
  Un modo muy efectivo de proteger el circuito es no utilizar la tensión rectificada de red para alimentar al transformador de pulsos sino una tensión más baja generada con una fuente de 0 a 30V ajustada en 30V. Con una fuente 10 veces menor, los oscilogramas generados tendrán menor amplitud pero tendrán una forma similar. Recién cuando se compruebe que la fuente no tiene posibilidades de dañar al MOSFET se pone la tensión correcta en el transformador choper.
  Seguro que Ud. está pensando que tomo muchas precauciones y es cierto, pero también es seguro que alguna vez quemó 4 o 5 MOSFET antes de encontrar la falla en un circuito. El famoso Napoleón Bonaparte siempre le decí­a a su criado: ví­steme despacio que estoy apurado. 
  Cuando llegue a una tensión de salida correcta; 13V en el caso de nuestro Samsung, deje de aumentar el tiempo de actividad. Controle que optoacoplador genere una tensión igual a la tensión de referencia del CI. En nuestro caso 2,5V. Si no es así­, solo requiere un tester para revisar el circuito del zener programable. Recuerde que siempre tiene la alternativa de sacar el opto y colocar un LED en lugar del propio led del opto. Cuando Ud. suba el tiempo de actividad el al llegar a los 13V de salida el LED se enciende a pleno y por debajo de 13V debe estar totalmente apagado.
  Si el problema está en el transformador choper Ud. no va a obtener tensión de salida continua de la fuente y el MOSFET se va a calentar. Si quiere realizar una prueba independiente del choper puede hacerlo con el medidor de velocidad de diodos y transformadores de mi eBoock "Instrumentos especiales".   

4.6  CONSTRUCCIÓN Y PRUEBA DEL PROTOTIPO DEL PROBADOR

  El probador está diseñado pero aun no realizamos el armado del prototipo del mismo en un bloque de armado sin soldadura. La idea es que algunos de los miembros de mi grupo se ofrezca a armarlo y probarlo recién después lo libremos al armado masivo esperando los comentarios de todo el grupo.
  Por supuesto vamos a agradecer al o los miembros que se ofrezcan voluntarios para este trabajo publicándolo su nombre en un lugar destacado de nuestra página. A todos los voluntarios por favor ofrecerse a mi correo electrónico picernoa@ar.inter.net.
  El único componente que podrí­a traer alguna complejidad para conseguir es el circuito integrado y ya lo tenemos ubicado en Bs As en la firma Dicomse y suponemos que está en muchos otros lugares. Vamos a agradecer al grupo que mi informen de otros lugares de América en donde se puede conseguir.

4.7 CONCLUSIONES

  Así­ explicamos todo lo concerniente a la generación de las tensiones primarí­as de la fuente. Pero aun nos falta explicar cómo se generan las conmutaciones de estas fuentes para encender el back ligth y las tensiones de la plaqueta main.
  Este no es un tema menor, porque en esta sección de control es donde se producen los problemas más difí­ciles de encontrar. En la próxima entrega vamos a explicar el funcionamiento de esta sección de la fuente del Samsung D5500.

 




SALIR

Más TV SMART

MEDICIÓN DE SEÑALES LVDS PARTE 7
APLICACION A LA REPARACIÓN DE UN TRIPLAQUETA

EN LA PARTE 7 VAMOS A EXPLICAR COMO SE UTILIZA EL MEDIDOR DE SEÑALES LVDS PARA LA REPARACIÓN DE LA PLAQUETA MAIN DE UN TV TRIPLAQUETA

[+] Leer artículo...    


MEDICIÓN DE SEÑALES LVDS (PARTE 6)
El circuito de medición de las señales

En esta Parte 6 vamos a comenzar a a explicar como se realiza la medición con nuestro amplificador modificado y dotado de puntas especiales para circuitos de pequeñas dimensiones.

[+] Leer artículo...    


MEDICIÓN DE SEÑALES LVDS (PARTE 5)
SEÑALES DE VEDA SOBREMUESTREO Y MEDICIONES

EN ESTE ARTICULO COMENZAMOS COMENTANDO EL TEMA DE LAS NORMAS DE LA TV DIGITAL Y DE QUE MODO AFECTAN LA FORMA DE LA SEÑAL LVDS. lUEGO COMEMZAMOS A TRATAR LOS PROBLEMAS PRACTICOS DE LAS MEDICIONES LVDS QUE SON PRECISAMENTE DE TAMAÑO DE LAS PUNTAS DEL TESTER O EL OSCILOSCOPIO.

[+] Leer artículo...    


MEDICION DE SEÑALES LVDS (PARTE 4)
TODO SOBRE LAS COMUNICACIONES DIGITALES MAS MODERNAS DEL TV

En esta parte 4 le damos el apéndice prometido en la parte 3 pero sobre todo le explicamos el tema de la medición de la señal LVDS comenzando a darle los detalles de como mide nuestra sonda que requerirá mas datos que saldrán en la parte 5.

[+] Leer artículo...    


MEDICIÓN DE SEÑALES LVDS PARTE (PARTE 3)
Entradas de señal

En esta entrega explicamos el funcionamiento de las etapas de entrada HDMI de todas las variedades de TV LCD y los detalles de como realizar el seguimiento de las señales.

[+] Leer artículo...    


MEDICIÓN DE SEÑALES LVDS PARTE 2
LAS SEÑALES LVDS DE ENTRADA Y DE SALIDA

EN ESTE ARTÍCULO LE EXPLICAMOS EN QUE SECCIONES DE UN TV LCD SE UTILIZA COMUNICACIONES LVDS, PORQUE RAZÓN Y DASMOS LAS PISTAS PARA EMPREDER SU REPARACIÓN.

[+] Leer artículo...    


SEÑALES LVDS -PARTE 1
INTRODUCCIÓN

ANTIGUAMENTE LAS SEÑALES DE DATOS DE ALTA VELOCIDAD SE TRANSMITÍAN POR CABLES COAXIALES ESPECIALES DE BAJAS PERDIDAS. CON EL INCREMENTO DEL COSTO DEL COBRE SE BUSCO ALGO MAS ECONÓMICO Y VERSATIL UTILIZÁNDOSE EN LA ACTUALIDAD LOS PARES MÚLTIPLES SIMILARES A LOS TELEFÓNICOS MAS CONOCIDOS COMO MULTIPARES.

[+] Leer artículo...    






El Ing. Alberto Picerno, conocido en toda latinoamerica por sus cursos de Tv y LCD, es el autor mas prolífico sobre Electrónica, con mas de 40 libros tecnicos y cientos de articulos publicados. 

Se inicio en el mundo de la electronica de niño ayudando a su padre que era hobbysta y aficionado a la radio.

Su experiencia temprana le permitio recibirse con medalla de oro al mejor promedio de "Tecnico Nacional el Telecomunicaciones" y posteriormente volvio a obtener la medalla de oro al mejor promedio como "Ingeniero en electronica en UTN"

Leer Mas Aquí



Artículos Gratis
Sobre Electrónica
por Ing. Picerno


Ir a Artículos Gratuitos      


Libros Digitales

Adquiera los mejores
Libros Digitales (Ebooks)
Sobre Electrónica

Ir a Sección Libros      


MAPA DE LINKS:

INICIO - QUIENES SOMOS - ENTRETENIMIENTO - CONTACTENOS

TV: TRC - LCD - Plasma - LED - Smart - OLED

SOLDADURAS: SMD - BGA - Maquinas de Rebaling

TALLER: Puntas de prueba Sonda de RF - Punta de prueba BEBE - Punta de prueba Filtro Pasabajo - Instrumentos Fuentes - Instrumentos Evariac - Instrumentos SuperEvariac - Instrumentos Varios

AUDIO: Amplificadores Analogicos - Amplificadores Digitales - Bafles Caseros

MANUALES: TV TRC - TV LCD - TV Plasma - TV LED - SmartTV - TV Oled - Fuentes de TV - T-COM - Driver de LED - Inverters

EBOOKS

PROGRAMAS: Simuladores de Circuitos Multisim - Simuladores de Circuitos Livewire - Simuladores de Circuitos Proteus - Programas para PICs y memorias Ram

MICROS: Diseñando con PICS 1 - Diseñando con PICS 2

OTROS ARTICULOS

ARTICULOS DE LA A A LA Z

Ingeniero Alberto Picerno - Av. 2 de Abril 1140 - Burzaco - Buenos Aires - Argentina - Tel: (011)3974-4393
Artículos y Ebooks de Electrónica - Todos los Derechos Reservados - 2026

Diseño y Hosting RCH
rch.com.ar - redcomser.com.ar