Inicio Quienes Somos Entretenimiento Contáctenos Como Comprar los Ebooks
Ingresar Registrarse
Artículos Gratuitos sobre electrónica básica y avanzada y venta de libros electrónicos.

TV SMART
REPARACION DE TVs SAMSUNG DE LA SERIE D5500 2
FILTRO DE ENTRADA DE RED Y PUENTE DE RECTIFICADORES

por ING. PICERNO




Tamaño A+ A-

2.1 INTRODUCCIÓN

El filtro de RF y el puente de diodos parece ser un circuito mansito, pero tiene sus particularidades que requieren atención y además es el circuito que alimenta a todo el TV y una falla no catastrófica en el puede generar fallas encubiertas en cualquier otro lugar del TV, que terminan siendo imposibles de reparar porque se generan en la fuente y estamos tratando de repararlas en cualquier otro lugar del TV.
En este caso es tí­pico que las fallas se produzcan por una mala operación de un reparador que no se informa por medio de un buen foro o grupo de Internet. Especí­ficamente me refiero a que la falla tí­pica de este TV que es el hipo de imagen o reinicio constante, es una falla que suele desorientar por completo al reparador. Recuerdo que cuando apareció todos estábamos seguros que era un problema de fuente, hasta que varios al mismo tiempo se dieron cuenta, trabajando con osciloscopios digitales, que el hipo tení­a una velocidad de reinicio tan estable como el mejor reloj. Generalmente del orden de los 4 a 5 segundos. Una falla térmica en la fuente no puede tener tanta precisión y por eso abandonamos la fuente y comenzamos a buscar por el lado de las memorias y el micro.
Pero el que no sabe es como el que no ve. Si un reparador no conoce este problema, seguro que empieza a resoldar la fuente y allí­ comienza la plaga de problemas. Nosotros encontramos muchos clientes que nos llegan con su TV, desesperados diciendo que cuando lo llevó al service tení­a un problema de reinicio constante; generalmente dicen que aparece el logo de Samsung, se apaga, vuelve a  aparecer el logo y etc. o más raro pero hay quienes indican que el TV arrancaba normal sintonizaban el canal y unos minutos después (entre 4 y 8 por lo general) se apagaba y volví­a a arrancar solo. Lo cierto es que lo llevaron al service y se los devolvió, con el viejo cuento de que no se consigue el repuesto, pero al probarlo o no funcionaba o si funcionaba lo hací­a defectuosamente.
Y yo les aseguro que encontramos fallas, generadas casualmente desde la fuente hasta la pantalla LCD. Materiales dañados por resoldadura, por cortocircuitos con la punta del tester o vaya a saber uno como, pero ahora el TV tení­a 2 fallas, con suerte, o una colección de fallas con menos suerte.

2.2 FALLAS CATASTROFICAS DE LA ENTRADA DE RED

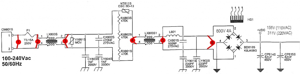
Por falla catastrófica se entiende que la fuente directamente no funciona. Las otras fallas se llaman menores. En la figura 2.2.1 repetimos el circuito del filtro de RF y el puente de rectificadores porque en el vamos a basar el método de reparación. Entonces un TV que no funciona lo detectamos porque no enciende el LED de piloto, pero lo confirmamos midiendo las tres tensiones de fuente de baja y de LEDs (en realidad basta con medir 5V sobre el capacitor CM860 según lo indica la fig. 2.2.1.

 
Fig.2.2.1  Medición de la salida de 5V

Ante la falta de esta tensión, debe cortar la carga del TV como indicamos en el artí­culo 1, conectar la carga simulada y medir la existencia de los 155/310V sobre la misma. Si no se obtiene esta tensión significa que se confirma una falla catastrófica.
El instrumento más adecuado para determinar donde se corta el suministro de tensión es también el más modesto; la lámpara de prueba de electricista. El uso del tester no es conveniente porque el mismo realiza una medición con alta impedancia y muchas veces una fuga puede alterar las indicaciones.
En la figura 2.2.2 se puede observar como se mide el progreso de la tensión de red desde el cable de entrada hasta el puente de rectificadores.

 
Fig.2.2.2  Progreso de la tensión de red

Este circuito posee dos celdas de filtrado para mejorar el fenómeno de la interferencia inducida en la red por la fuente y para aumentar la inmunidad al ingreso de señales interferentes por la red. Se puede observar que cada transformador paralelo (LX803S y LX803S1) posee un capacitor de sintoní­a CX802S y CX801S. El choque L801 que parece tener un cortocircuito es en realidad un núcleo con un alambre pasando por su agujero que sirve como filtrado de pulsos de muy corta duración generado durante las tormentas eléctricas.
Observe que a la salida de cada filtro se colocan dos capacitores conectados al terminal de conexión a la jabalina que cada casa debe poseer obligatoriamente como puesta tierra local. Estos capacitores sirve para derivar a masa a las señales interferente referidas a tierra común, como por ejemplo las señales de radio de AM y FM, en tanto que los capacitores conectados entre los dos cables sirven para evitar las interferencias que ingresan en forma diferencial como por ejemplo las generadas por motores u otros equipos electrónicos.
Si uno de estos componentes capacitivos se abre no se pueden producir fallas catastróficas, pero si se ponen en cortocircuito sí­, porque en un corto intervalo de tiempo se quema el fusible F1. Por eso recomendamos que si encuentra un fusible quemado no lo reemplace y vuelva a probar conectando el TV a la red, sino haciéndolo con la famosa lámpara serie y con una sola lámpara apretada. Ver la figura 2.2.3. 

 
Fig.2.2.3  Serie de prueba

Primero debe observar el consumo del TV indicado en la tapa del mismo. Si por ejemplo dice 150W es conveniente comenzar solo con una lámpara de 250W y luego apretar la otra lámpara de 250W si no hay ningún calentamiento peligroso. La lámpara X5 opera como piloto para saber que la plaqueta esta energizada.
Si la prueba con una lámpara de 250W apretada, genera un encendido pleno sobre ella significa que el filtro de RF o el puente están en cortocircuito. Si solo enciende a bajo brillo o no enciende significa que hay un consumo normal o un circuito abierto y que se puede comenzar a explorar con la lámpara de prueba para encontrar el circuito abierto.
Los dos componentes que generalmente se abren son el fusible F1 y el resistor NTC protector (NT811S) que pueden encontrase en la figura 2.2.4.

Fig. 2.2.4  Ubicación del termistor NTC y el fusible

Es muy difí­cil que pueda conseguir un fusible con el encapsulado original así­ que se reemplaza con un fusible con casquillos soldando a estos adecuados alambres. La impresión de la plaqueta se presta a cometer un grave error, porque parece indicar un fusible de 15A pero en realidad es de 3,15A o si no lo consigue de 3,5 o 4A.
El reemplazo del termistor NTC es más difí­cil de resolver. El nombre nos indica sus caracterí­sticas principales DSC es la marca y es de 5 Ohms a 20ºC con un diámetro de 13mm. Ud. no se imagina la cantidad de TVs que nos llegan con un puente de alambre en lugar de este componente y con el puente de rectificadores en cortocircuito y por supuesto el fusible quemado.
Esto ocurre por la falta de conocimiento del reparador sobre la función de este componente. Si se conecta directamente el puente de rectificadores a la red con los capacitores principales CP814S y CP815S descargados se produce un pulso de corriente que puede tener cientos de amperes y que produce la destrucción de los diodos del puente. En realidad si la conexión se produce cuando la sinusoide de la red pasa por cero es posible que se produzca un arranque normal. Pero si se produce sobre un máximo seguro que los diodos se dañan. Es decir que se trata de un problema aleatorio y que podrí­a ocurrir que al probar el TV no se genere la falla. 
La solución consiste en colocar un resistor limitador de unos 5 Ohms en serie con la red con lo cual el pulso de arranque ya tiene valores aceptables. Luego, durante el uso normal, este resistor no cumple ninguna función pero como circula corriente por el se calienta y eso significa una generación superflua de calor, en el interior del TV y un consumo innecesario de energí­a.
Un termistor, es un resistor variable con la temperatura. Los hay que aumentan de valor con la temperatura (PTC = coeficiente positivo de temperatura) y NTC (coeficiente negativo de temperatura). El uso de un NTC de 5 Ohms a 20ºC minimiza el problema porque el TV arranca sin pulsos peligrosos de corriente, pero al calentarse se reduce su valor de resistencia y disipa poca energí­a térmica. ¿Pero cuanto se debe calentar el NTC? Solo un valor tal que no le provoque un daño y eso depende de su tamaño, representado por su diámetro que en este caso es de 13mm como lo indica su código. 
¿Qué hacer entonces si el termistor debe reemplazarse? En principio tratar de reemplazarlo por otro del mismo código. Pero si no lo puede conseguir reemplácelo por otro de 5 Ohms a 20ºC y con un diámetro de 13 mm. Puede que no sea igual que el original, porque la letra D del código indica el tipo de curva de variación ya que las hay mas empinadas y mas planas. Pero es una solución mejor que la que vamos a ofrecer a continuación.
Si no consigue un termistor adecuado, puede utilizar un resistor de 5 Ohms 1W del tipo metalizado. Deje sus terminales de un largo de 1 cm para que actúen de disipadores y asegúrese que este resistor no supere los 100 ºC aproximadamente, midiendo su temperatura con la sonda bimetálica del tester. Por último controle que no toque ningún otro componente, incluyendo la tapa plástica del TV.
El tema del puente de rectificadores suele tener solución porque el mercado presenta una adecuada oferta de puentes. Seguramente no va a conseguir el código original KBJ406G pero puede reemplazarlo por otro genérico de 600V 4A tal como se indica en el mismo circuito. Y llegado el caso que no pueda conseguirlo, puede reemplazar el puente por 4 diodos de 4A debidamente armados en puente y colocados debajo del disipador, con abundante grasa siliconada. En la figura 2.2.5 se puede observar la alternativa con diodos individuales.

 
Fig.2.2.5  El puente de diodos y su reemplazo por diodos individuales

En la misma figura se puede observar como quedó el termistor a raí­z de la falla. Agreguemos que al mismo tiempo encontramos un fusible cambiado por un valor de 15A que no se habí­a fundido.
Nos queda por indicar como se reparan los casos en que están dañados los capacitores electrolí­ticos principales de 82 uF x 450V. Estos capacitores son evidentemente especiales por su forma larga y fina pero además son capacitores de alto ripple. 
La forma, es función del poco lugar existente entre la plaqueta y la tapa para que el TV tenga poca profundidad (el usuario supone que cuando más fino es el TV mejor, porque significa que es más moderno (si supiera los inconvenientes que trae esto con referencia a la circulación del aire, seguramente no serí­a una caracterí­stica tan deseada). El hecho de ser de alto ripple, significa que en su construcción interna se utiliza soldadura de punto para unir la chapa de aluminio al terminal de cobre y se hacen varios puntos de soldadura. Un capacitor común tiene los terminales remachados a las placas y como en ese punto se genera calor por la resistencia superficial, el remache se oxida y termina desecho. Por lo general el calor interno que se genera infla levemente al capacitor, por los gases que genera el dieléctrico de papel acidulado y el capacitor se pone en cortocircuito.
La única posibilidad de reparación que tiene este problema es el reemplazo de los capacitores, por capacitores de 450V pero de menor valor, que tengan el mismo diámetro que el original. En este caso particular del TV Samsung encontramos que hay que utilizar 4 capacitores de 22 uF por supuesto conectados en paralelo para reemplazar cada capacitor original. El tema del alto ripple se soluciona automáticamente porque la corriente que circula por cada capacitor, es cuatro veces menor que la que circula por el capacitor original.

2.3 FALLAS MENORES

El lí­der de las fallas menores es sin ninguna duda el componente VX80IS que es un protector de red. Lo llamamos así­ porque en el circuito esta dibujado como un VDR o resistor dependiente de la tensión, pero en la plaqueta está representado por un doble zener cuyo sí­mbolo es prácticamente una N con los terminales en las barra verticales. Por su forma podemos asegurar que es un resistor VDR del tipo MOV (Metal Oxide Voltage) que tiene un funcionamiento muy sencillo. Si lo mide con un tester digital (que realiza una medición de muy baja tensión) prácticamente tiene una resistencia infinita. Si construye un óhmetro especial con una fuente de 350V indicará prácticamente un cortocircuito. Como estos protectores son difí­ciles de conseguir, salvo que lo tomemos de un TV en desuso (atención que puede ser también un TV TRC, Plasma u otro artefacto para el hogar) el problema no tiene solución y el protector debe ser retirado de la plaqueta. Este protector sirve para evitar que el TV se dañe los dí­as de tormenta si el usuario no tiene su jabalina bien instalada. Por eso si lo debe retirar, indí­quele al usuario que haga medir la resistencia a tierra de su instalación.
En esta misma página, en el artí­culo "Transformador aislador de bajo costo" existe un apéndice en donde indicamos como medir la resistencia a tierra de una jabalina. Es decir que si lo desea puede realizar el trabajo Ud. mismo y ganar un dinero extra.
¿Qué código debe tener el protector? No vamos a pretender que consiga exactamente el código del original, ni que realice mediciones sobre el de reemplazo. Si en el código del reemplazo dice 350 debe suponer que es de 350V y por lo tanto perfectamente apto para su función. 
El resto de los componentes como el CY803S, CY804S, CY801S y CY802S cumplen un función que difí­cilmente pueda generar la queja de un usuario, salvo si se ponen en cortocircuito y en este caso suele ser tan evidente su daño que no se requiere nada más que una inspección ocular para ubicar el componente dañado. Si se abren, solo pueden generarse problemas de interferencias de emisora de AM cercanas.
Los resistores RX801S, RX802S y RX803S sirven para evitar que las clavijas del conector de entrada puedan tener tensión al desconectar el TV, producto de la carga de CX802S, CX801S y los capacitores principales CP814S y CP815S a través de la fuga del puente de rectificadores.
Los transformadores paralelo de filtro LX803S y LX803S1 están construidos con alambre tan grueso, que es muy difí­cil que se dañen aun en caso de cortocircuitos severos, ya que siempre están protegidos por el fusible que se quema mucho antes. Pero ante la eventual necesidad de un cambio solo puede recurrirse a la utilización de un transformador similar retirado de un TV en desuso. Pero antes de proceder al cambio observe bien el sentido de los bobinados porque el circuito impreso de ambos TVs puede ser diferente. Cuando un transformador se conecta al revés su acción se inutiliza por completo.

2.4 CONCLUSIONES

Así­ terminamos el segundo capí­tulo de nuestro supuesto libro. El generador de onda rectangular prometido en el artí­culo anterior, quedará para la próxima entrega en donde explicaremos el funcionamiento de la fuente pulsada y ya necesitaremos de él.
Al margen del capí­tulo quiero realizar un comentario general sobre mi modo de explicar cada tema. Yo se que a muchos reparadores les molesta mi modo tan detallista de explicar las cosas. Por eso me gustarí­a preguntar si alguien cree que algunos de los datos que aporte en este capí­tulo es superfluo y podrí­a haber sido ignorado, en aras de reducir el tiempo de lectura.

 
 




SALIR

Más TV SMART

MEDICIÓN DE SEÑALES LVDS PARTE 7
APLICACION A LA REPARACIÓN DE UN TRIPLAQUETA

EN LA PARTE 7 VAMOS A EXPLICAR COMO SE UTILIZA EL MEDIDOR DE SEÑALES LVDS PARA LA REPARACIÓN DE LA PLAQUETA MAIN DE UN TV TRIPLAQUETA

[+] Leer artículo...    


MEDICIÓN DE SEÑALES LVDS (PARTE 6)
El circuito de medición de las señales

En esta Parte 6 vamos a comenzar a a explicar como se realiza la medición con nuestro amplificador modificado y dotado de puntas especiales para circuitos de pequeñas dimensiones.

[+] Leer artículo...    


MEDICIÓN DE SEÑALES LVDS (PARTE 5)
SEÑALES DE VEDA SOBREMUESTREO Y MEDICIONES

EN ESTE ARTICULO COMENZAMOS COMENTANDO EL TEMA DE LAS NORMAS DE LA TV DIGITAL Y DE QUE MODO AFECTAN LA FORMA DE LA SEÑAL LVDS. lUEGO COMEMZAMOS A TRATAR LOS PROBLEMAS PRACTICOS DE LAS MEDICIONES LVDS QUE SON PRECISAMENTE DE TAMAÑO DE LAS PUNTAS DEL TESTER O EL OSCILOSCOPIO.

[+] Leer artículo...    


MEDICION DE SEÑALES LVDS (PARTE 4)
TODO SOBRE LAS COMUNICACIONES DIGITALES MAS MODERNAS DEL TV

En esta parte 4 le damos el apéndice prometido en la parte 3 pero sobre todo le explicamos el tema de la medición de la señal LVDS comenzando a darle los detalles de como mide nuestra sonda que requerirá mas datos que saldrán en la parte 5.

[+] Leer artículo...    


MEDICIÓN DE SEÑALES LVDS PARTE (PARTE 3)
Entradas de señal

En esta entrega explicamos el funcionamiento de las etapas de entrada HDMI de todas las variedades de TV LCD y los detalles de como realizar el seguimiento de las señales.

[+] Leer artículo...    


MEDICIÓN DE SEÑALES LVDS PARTE 2
LAS SEÑALES LVDS DE ENTRADA Y DE SALIDA

EN ESTE ARTÍCULO LE EXPLICAMOS EN QUE SECCIONES DE UN TV LCD SE UTILIZA COMUNICACIONES LVDS, PORQUE RAZÓN Y DASMOS LAS PISTAS PARA EMPREDER SU REPARACIÓN.

[+] Leer artículo...    


SEÑALES LVDS -PARTE 1
INTRODUCCIÓN

ANTIGUAMENTE LAS SEÑALES DE DATOS DE ALTA VELOCIDAD SE TRANSMITÍAN POR CABLES COAXIALES ESPECIALES DE BAJAS PERDIDAS. CON EL INCREMENTO DEL COSTO DEL COBRE SE BUSCO ALGO MAS ECONÓMICO Y VERSATIL UTILIZÁNDOSE EN LA ACTUALIDAD LOS PARES MÚLTIPLES SIMILARES A LOS TELEFÓNICOS MAS CONOCIDOS COMO MULTIPARES.

[+] Leer artículo...    






El Ing. Alberto Picerno, conocido en toda latinoamerica por sus cursos de Tv y LCD, es el autor mas prolífico sobre Electrónica, con mas de 40 libros tecnicos y cientos de articulos publicados. 

Se inicio en el mundo de la electronica de niño ayudando a su padre que era hobbysta y aficionado a la radio.

Su experiencia temprana le permitio recibirse con medalla de oro al mejor promedio de "Tecnico Nacional el Telecomunicaciones" y posteriormente volvio a obtener la medalla de oro al mejor promedio como "Ingeniero en electronica en UTN"

Leer Mas Aquí



Artículos Gratis
Sobre Electrónica
por Ing. Picerno


Ir a Artículos Gratuitos      


Libros Digitales

Adquiera los mejores
Libros Digitales (Ebooks)
Sobre Electrónica

Ir a Sección Libros      


MAPA DE LINKS:

INICIO - QUIENES SOMOS - ENTRETENIMIENTO - CONTACTENOS

TV: TRC - LCD - Plasma - LED - Smart - OLED

SOLDADURAS: SMD - BGA - Maquinas de Rebaling

TALLER: Puntas de prueba Sonda de RF - Punta de prueba BEBE - Punta de prueba Filtro Pasabajo - Instrumentos Fuentes - Instrumentos Evariac - Instrumentos SuperEvariac - Instrumentos Varios

AUDIO: Amplificadores Analogicos - Amplificadores Digitales - Bafles Caseros

MANUALES: TV TRC - TV LCD - TV Plasma - TV LED - SmartTV - TV Oled - Fuentes de TV - T-COM - Driver de LED - Inverters

EBOOKS

PROGRAMAS: Simuladores de Circuitos Multisim - Simuladores de Circuitos Livewire - Simuladores de Circuitos Proteus - Programas para PICs y memorias Ram

MICROS: Diseñando con PICS 1 - Diseñando con PICS 2

OTROS ARTICULOS

ARTICULOS DE LA A A LA Z

Ingeniero Alberto Picerno - Av. 2 de Abril 1140 - Burzaco - Buenos Aires - Argentina - Tel: (011)3974-4393
Artículos y Ebooks de Electrónica - Todos los Derechos Reservados - 2026

Diseño y Hosting RCH
rch.com.ar - redcomser.com.ar