Inicio Quienes Somos Entretenimiento Contáctenos Como Comprar los Ebooks
Ingresar Registrarse
Artículos Gratuitos sobre electrónica básica y avanzada y venta de libros electrónicos.

INSTRUMENTOS FUENTES
FUENTE INTELIGENTE
FUENTE DE REPARACIÓN DE DOBLE USO E y I

por ING. PICERNO




Tamaño A+ A-

1 INTRODUCCIÓN

Vamos a analizar qué nuevo problema presentan a los reparadores los TVs a partir de los LEDs. 
El problema es que deben se finitos del orden del cm. Esto trae aparejado una multitud de problemas y una reducción en la vida útil, pero la moda es que cuando más flacos mejor, como las modelos.
¿Y porque la delgadez reduce la vida útil? Dí­game, alguna vez vio alguna chimenea ancha y delgada. No, seguramente el constructor sabe que para extraer aire caliente de un hogar de leña, el aire debe circular sin resistencia aerodinámica. 
Los TVs evacuan el aire caliente de su interior por efecto chimenea y en el momento actual hay puntos del TV donde la chimenea tiene 3 mm y el aire pasa por otro lado y algunos componentes se calientan más de lo debido. En realidad si no llegan a una temperatura peligrosa no hay ningún problema de que se funda su chip. Pero el TV se enciende y se apaga varias veces por dí­a y el chip se dilata y se contrae la misma cantidad de veces, hasta que finalmente termina despegándose de su disipador y se funde.
Pero el usuario no sabe nada de estas cosas; él lo ve delgadito y lo compra porque es sabido que los TVs LCD antiguos tení­an una profundidad de unos 20 cm. Conclusión: el TV debe ser delgado.
Y cuáles son los componentes que marcan la profundidad del TV. Los capacitores de fuente. En una época eran todos electrolí­ticos gordos y petisos de gran valor. Luego fueron electrolí­ticos largos y delgados y finalmente terminaron siendo capacitores cerámicos multicapa.
Pero no hay capacitores multicapa de valores suficientemente altos y entonces se suelen utilizar capacitores en paralelo. Tal vez tres o cuatro pero encontramos un TV con 6 capacitores SMD sobre la lí­nea de fuente de 12V que va de la main a la TCOM.
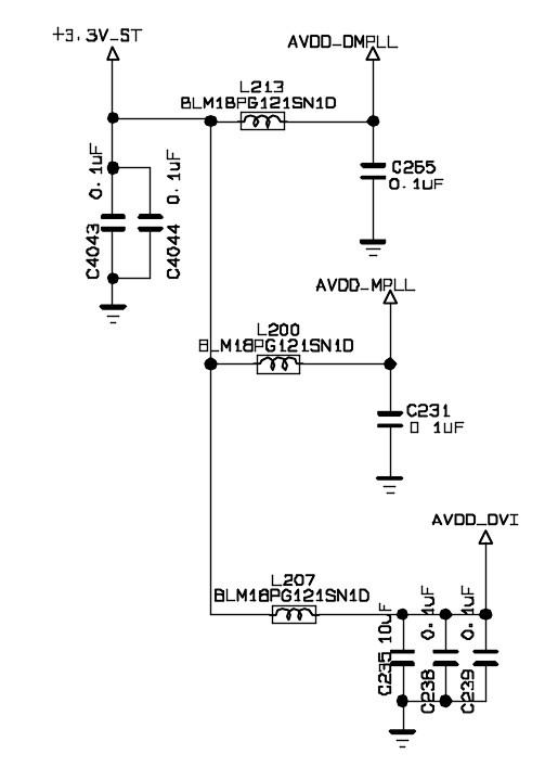
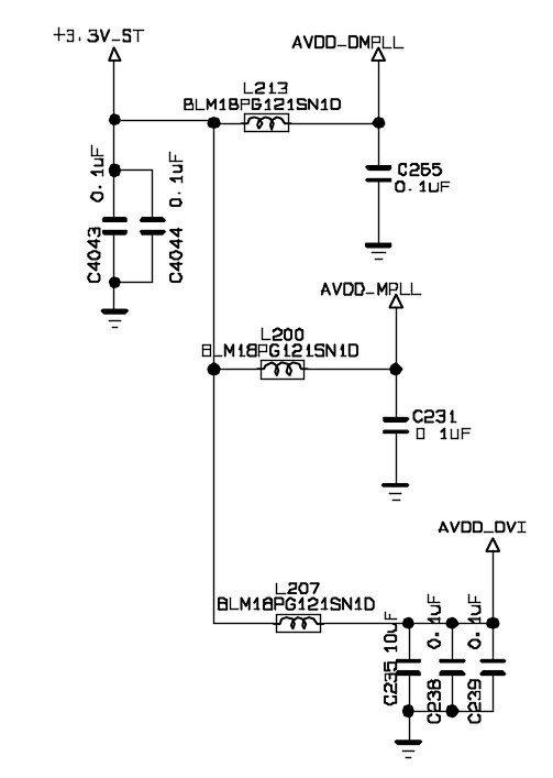
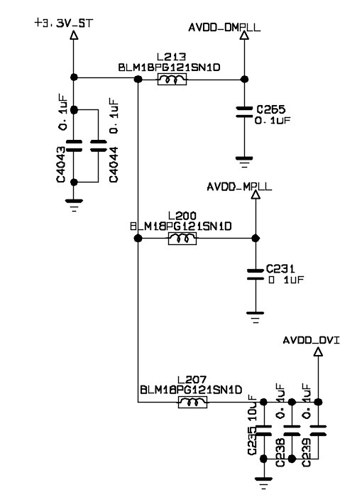
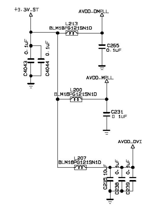
Podemos ver un ejemplo en la figura 1.1 de un TV LG M2550D en donde se observan todos los componentes de filtrado que hay sobre la fuente +3.3V_ST. 


 
Fig.1.1 El filtrado de una fuente de 3,3V de uso general  


Suponga que Ud. encuentra que no hay tensión de 3,3V y que el TV en lugar de dar imagen y sonido pasa a stand by. Lo primero que va a hacer es desconectar el TV de la red y medir con el tester en Ohms sobre esa fuente. Lo hace y encuentra casi un cortocircuito. ¿Quién es el responsable del cortocircuito? En principio aclaremos que el óhmetro no puede medir los inductores porque son simplemente un alambre que pasa por el interior de un núcleo. Esto significa que todos los componentes están en paralelo, hay 10 sospechosos que aumentan a 14 si consideramos la fuente y las tres cargas.
¿Va desoldar los 14 SMD sospechosos para encontrar el culpable? Serí­a un completo desastre y un método de reparación muy lento y además innecesario. Si se arma la fuente inteligente que le propongo le aseguro que lo encuentra en un par de minutos sin desoldar nada más que el componente dañado.
Ud. dirá: todo bien, pero los capacitores cerámicos no se dañan nunca y no voy a hacer una fuente especial para alguna reparación de vez en cuando. No se confunda; los que no se dañaban nunca eran los cerámicos disco de la época de los TRC, pero los SMD multicapa no son lo mismo. Las capas cerámicas son tantas y tan finas que esta falla puede considerarse frecuente.

2 MÉTODO DE TRABAJO

¿Qué es una fuente inteligente? Hay dos tipos de fuentes de alimentación utilizados en electrónica. La más conocida es la fuente de tensión. Es la clásica pila o la clásica baterí­a de auto. Es una fuente que mantiene su tensión de salida fija sin importar cuanta corriente se consuma de ella. Esto serí­a la fuente de tensión teórica, porque en la práctica todas las fuentes en algún momento llegan a una corriente determinada y se cortan para prevenir posibles fallas. La fuente de 3,3V del circuito de la figura 1.1 es de este tipo. Por lo tanto cuando algún componente está en cortocircuito la fuente reconoce el exceso de corriente, se apaga y el TV pasa a la condición de stand by sin permitirnos realizar más pruebas.
La otra fuente utilizada en electrónica, es la fuente de corriente y en general los reparadores no entienden bien su funcionamiento y por lo tanto no las usan en su tarea de reparación. 
Expliquemos que es una fuente de corriente. Así­ como las fuentes de tensión mantienen fija la tensión, las fuentes de corriente mantienen fija la corriente. 
Una fuente de tensión tiene un potenciómetro que fija su tensión de salida y otro que fija la corriente a la cual se apaga. Una fuente de corriente tiene un potenciómetro que regula la corriente que entrega la fuente, de modo tal que al cambiar la carga, la tensión entregada por la fuente varia de modo tal que la corriente por la carga se mantenga constante. Estas fuentes poseen otro control que ajusta la tensión de la fuente sin carga. 
A esta fuente me refiero cuando digo que es una fuente inteligente. Porque hasta cierta corriente es una fuente de tensión y a partir de allí­ es una fuente de corriente. Lo importante es que no se apaga, sino que reduce su tensión, lo cual nos permite reparar el circuito.
Por ejemplo, en nuestro circuito se ajustarí­a la tensión de vací­o a 3,3V y la corriente a un valor mí­nimo de por ejemplo 100 mA. Si el circuito tiene un componente en cortocircuito la corriente va a fluir solo por él y por lo tanto se va a calentar (sobre todo si es pequeño). Solo basta tomar la sonda bimetálica del tester, ponerle un poco de grasa siliconada y tocar cada uno de los componentes para saber cuál es el que está más caliente. Y porque no el dedo. Seguro que aunque yo le diga que no use el dedo no va a poder resistir, así­ lo autorizo a poner el dedo.
Muchas veces hay componentes de diferentes tamaños y es probable que un componente grande no se caliente lo suficiente como para ser detectado por el tester. En ese caso solo basta con ajustar la corriente a un valor mayor; por ejemplo 1A para que el componente en cortocircuito llegue a calentarse adecuadamente. No hay peligro de dañar a los componentes en buen estado, porque la tensión sobre el circuito jamás puede superar los 3,3V ya que ese fue el ajuste inicial sin carga. 
Este método no requiere desconectar la fuente propia del TV o la carga ya que es imposible dañarlas si se ajusta la tensión de entrada a 3,3V. Inclusive pueden determinarse si el cortocircuito no está en uno de estos componentes. Por ejemplo es posible que a 1A ningún componente se caliente apreciablemente. Entonces toque el circuito integrado de carga con la sonda bimetálica y observe si está caliente. Lo propio puede realizarse sobre el circuito integrado generador de los 3,3V.
¿No es posible que se destruya algún componente? Si, es posible pero seguro que va a ser el que ya estaba dañado. Por eso le damos a esta fuente el nombre genérico de fuente inteligente y pasamos a darle un ejemplo de cómo trabaja esa inteligencia.

3 COMPORTAMIENTO DE UNA FUENTE INTELIGENTE

Sigamos con el circuito de la figura 1.1 y supongamos que C4044 se puso en falla presentando una resistencia de 2 Ohms. Conectamos el TV a la red y se ilumina el piloto, lo encendemos y el piloto se apaga y unos segundos después se vuelve a encender indicando que el TV volvió a stand by. 
En estos casos lo primero que se hace es verificar las tensiones de fuente. En stand by solo se suele generar la tensión de 5V permanente. Luego se conecta el tester a las otras tensiones y se vuelve a encender para observar si las tensiones se producen aunque sea un instante. En nuestro caso observamos que la tensión de 3,3V no aparece nunca. Lo que ocurre es que aparece un sobreconsumo y el propio CI regulador de 3,3V se protege y se corta.
No hay que insistir con la fuente propia porque no es una fuente inteligente. Desconecte el TV de la red y conecte la fuente inteligente sobre el punto de prueba +3,3V_ST a mí­nima corriente. Tome la sonda bimetálica y controle la temperatura de todos los componentes involucrados sobre los 3,3V.
Todos le van a dar la temperatura ambiente menos uno que es precisamente C4044. Que probablemente esté unos grados por encima de la ambiente.
Si hay muy poca diferencia puede aumentar la corriente con el potenciómetro correspondiente y volver a medir la temperatura.
En cuanto confirme la falla cambie C4044 por uno en buenas condiciones.
 

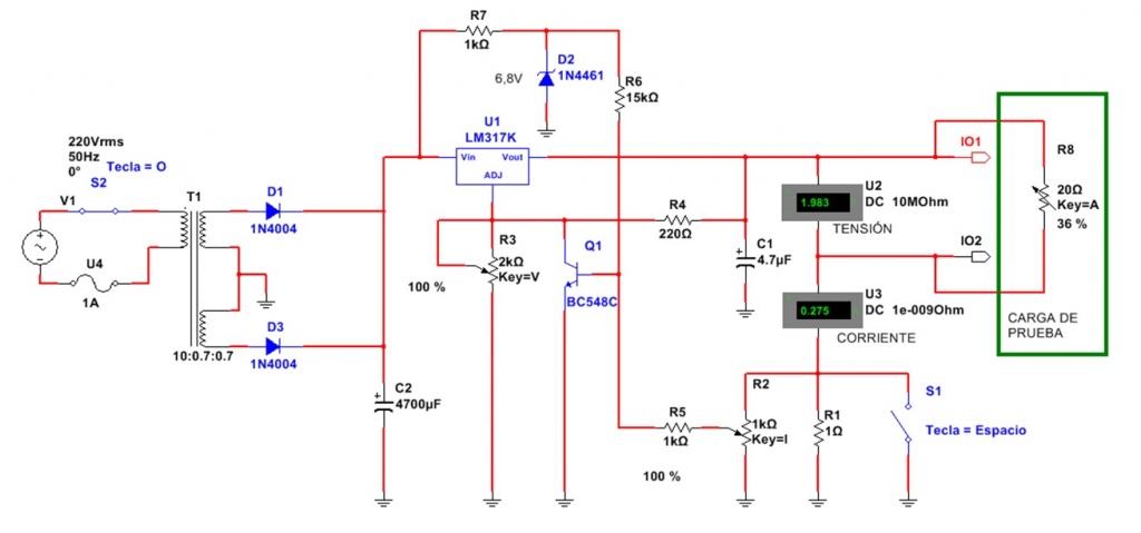
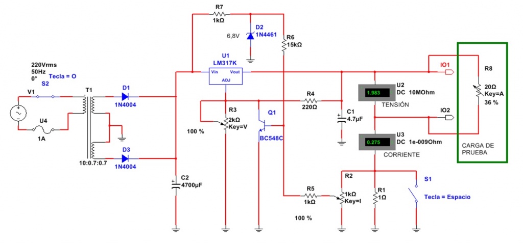
4 CIRCUITO DE LA FUENTE INTELIGENTE

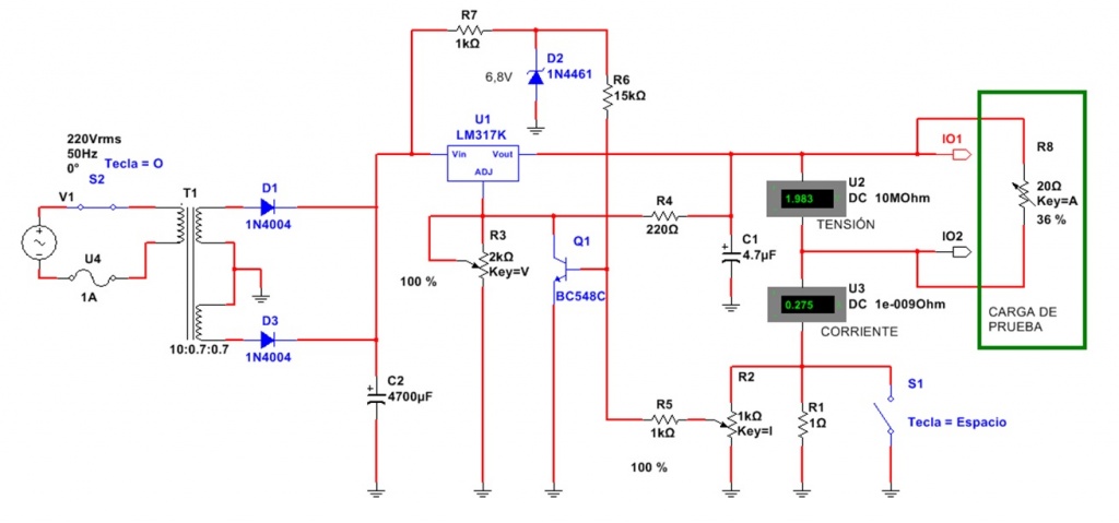
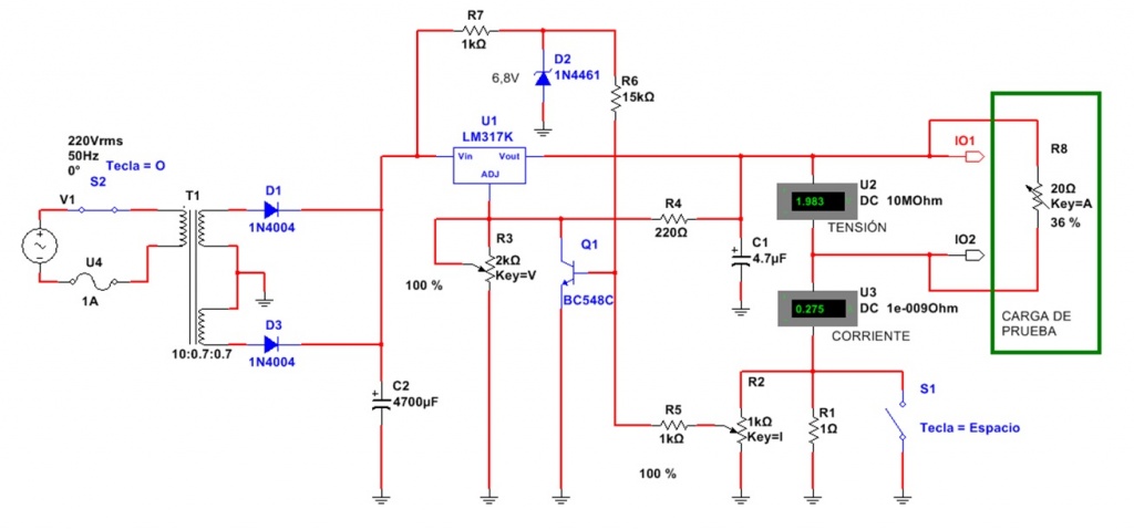
En la fig.4.1 se puede observar la fuente propuesta.


 
Fig.4.1 Circuito de la fuente inteligente

   
El circuito está basado en un LM317K que es un integrado que se presenta en diferentes encapsulados. El que recomendamos es el encapsulado metálico porque no requiere disipador para nuestro uso.
El diseño presenta la posibilidad de funcionamiento como fuente de tensión cuando la llave S1 está cerrada. En esta condición la fuente se comporta como una fuente regulada y regulable entre 0 y 12V a 1,5A como máximo. Luego de esta corriente el CI produce un corte neto de la tensión de salida. 
Con la llave S1 abierta la fuente se transforma en una fuente inteligente que nos permite ajustar la tensión de salida sin carga al valor deseado que en nuestro caso es 3,3V ajustable por el potenciómetro R3. Cuando el potenciómetro R2 está a máximo la fuente entrega la corriente mí­nima porque la caí­da de tensión sobre R1 se aplica completa sobre la base del transistor y tira a masa el terminal de ajuste tal como si lo hiciéramos mediante R3.
La tensión de entrada es de aproximadamente 16V cuando se utiliza un transformador de 12+12 por 2A.




SALIR

Más INSTRUMENTOS FUENTES





El Ing. Alberto Picerno, conocido en toda latinoamerica por sus cursos de Tv y LCD, es el autor mas prolífico sobre Electrónica, con mas de 40 libros tecnicos y cientos de articulos publicados. 

Se inicio en el mundo de la electronica de niño ayudando a su padre que era hobbysta y aficionado a la radio.

Su experiencia temprana le permitio recibirse con medalla de oro al mejor promedio de "Tecnico Nacional el Telecomunicaciones" y posteriormente volvio a obtener la medalla de oro al mejor promedio como "Ingeniero en electronica en UTN"

Leer Mas Aquí



Artículos Gratis
Sobre Electrónica
por Ing. Picerno


Ir a Artículos Gratuitos      


Libros Digitales

Adquiera los mejores
Libros Digitales (Ebooks)
Sobre Electrónica

Ir a Sección Libros      


MAPA DE LINKS:

INICIO - QUIENES SOMOS - ENTRETENIMIENTO - CONTACTENOS

TV: TRC - LCD - Plasma - LED - Smart - OLED

SOLDADURAS: SMD - BGA - Maquinas de Rebaling

TALLER: Puntas de prueba Sonda de RF - Punta de prueba BEBE - Punta de prueba Filtro Pasabajo - Instrumentos Fuentes - Instrumentos Evariac - Instrumentos SuperEvariac - Instrumentos Varios

AUDIO: Amplificadores Analogicos - Amplificadores Digitales - Bafles Caseros

MANUALES: TV TRC - TV LCD - TV Plasma - TV LED - SmartTV - TV Oled - Fuentes de TV - T-COM - Driver de LED - Inverters

EBOOKS

PROGRAMAS: Simuladores de Circuitos Multisim - Simuladores de Circuitos Livewire - Simuladores de Circuitos Proteus - Programas para PICs y memorias Ram

MICROS: Diseñando con PICS 1 - Diseñando con PICS 2

OTROS ARTICULOS

ARTICULOS DE LA A A LA Z

Ingeniero Alberto Picerno - Av. 2 de Abril 1140 - Burzaco - Buenos Aires - Argentina - Tel: (011)3974-4393
Artículos y Ebooks de Electrónica - Todos los Derechos Reservados - 2026

Diseño y Hosting RCH
rch.com.ar - redcomser.com.ar