Inicio Quienes Somos Entretenimiento Contáctenos Como Comprar los Ebooks
Ingresar Registrarse
Artículos Gratuitos sobre electrónica básica y avanzada y venta de libros electrónicos.

OTROS ARTICULOS
MULETAS 4
REACTIVACIÓN DEL CLOCK

por ING. PICERNO




Tamaño A+ A-

4.1 INTRODUCCIÓN

El microprocesador es el cerebro de cualquier dispositivo moderno. Pero un cerebro que no este irrigado por el corazón no sirve para nada; no opera, está muerto. Y ese corazón es el cristal que siempre encontramos cerca del micro y los dos capacitores cerámicos (15 a 22 pF) de cada pata del cristal a masa. 
  En realidad el cristal y los capacitores vendrí­an a ser como el músculo cardiaco cardí­aco porque el control de mismo se encuentra dentro del micro como una etapa separada de la sección digital ya que por lo general es un oscilador a transistor o a inversor digital. Con esto le quiero decir que es posible que el oscilador no funcione y el resto del micro si.
La pregunta serí­a ¿y si el oscilador no funciona, se puede reemplazar por una muleta externa? Se puede y es una de las muletas del micro más utilizadas y fáciles de realizar.
Yo se que Ud. estará pensando. Si el transistor interno está en cortocircuito cuando yo conecto un oscilador externo sobre el cortocircuito es como hacerle cosquillas a un muerto. Y tiene razón, pero quien le dijo que ese muerto es un cortocircuito; también puede ser que sea un circuito abierto. Es mas yo dirí­a que existen casi las mismas posibilidades de que sea un cortocircuito a que sea un circuito abierto.
Ahora pensemos en el 50% de posibilidades de que sea un corto. No podrí­amos conseguir que ese cortocircuito se funda y se transforme en un circuito abierto. Posiblemente si utilizamos una fuente de tensión ajustable y aplicamos tensión sobre el transistor interno lo quememos sin afectar al resto del micro. Digamos que salvamos la mitad de ese 50% en corto. Ya tenemos un 75% de posibilidades de solución que es un porcentaje muy alto.
Pero lo más importante es que el equipo no va a quedar en peores condiciones que antes. Antes no funcionaba porque un micro sin clock no realiza ni el encendido del equipo y luego de intentar sacar el corto, quedará en la misma condición. Así­ que trabaje tranquilo que el cliente no puede hacer ningún reclamo y lo que está haciendo es lo mejor para el bolsillo del cliente que no tiene que pagar por un micro y para su bolsillo porque seguramente la muleta tendrá un valor de "medio micro" para el usuario y de 1 U$S para Ud.

4.2 EL CIRCUITO INTERNO DEL MICRO

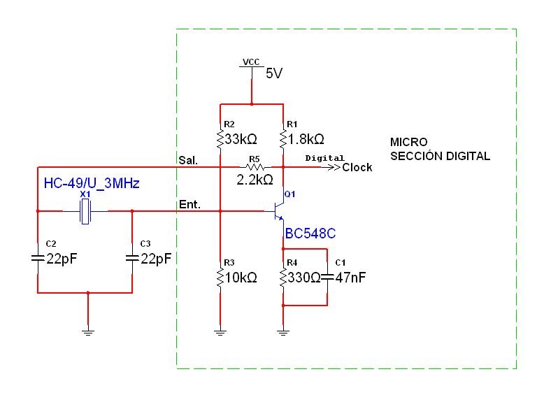
¿Pero que tiene adentro un microprocesador para formar un oscilador? Tiene un circuito llamado Pierce en honor al cientí­fico que lo estudió y que cumple con la condición de máxima realimentación positiva a la frecuencia del cristal. Ver la figura 4.2.1.
 
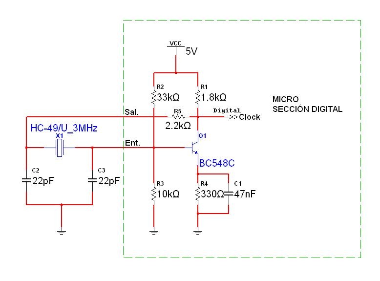
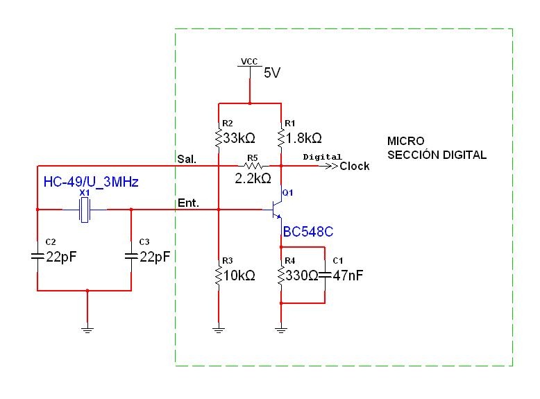
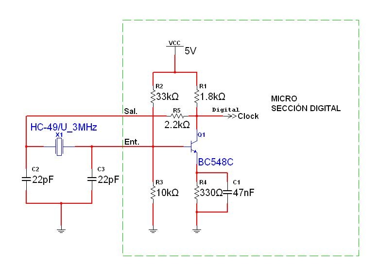
Fig.4.2.1  Oscilador Pierce tí­pico de un micro
La figura anterior muestra un circuito para un oscilador discreto de Pierce de 3 MHz. El transistor Q1 proporciona toda la ganancia necesaria para que ocurran las oscilaciones autosuficientes. R5 y C2 proporcionan un atraso en fase de 65° a la señal de realimentación. La impedancia del cristal es básicamente resistiva con un pequeño componente inductivo. Esta impedancia combinada con la reactancia de C3 proporciona los 115° adicionales de atraso en fase. El transistor invierte la señal (cambio de fase de 180°) proporcionándole al circuito los 360° necesarios para el cambio de fase total.
Este circuito nos interesa sobre todo por la posibilidad de que Q1 se ponga en cortocircuito y como deshacer ese corto desde el exterior. Es evidente que una fuente conectada sobre el terminal Sal no puede generar suficiente corriente para terminar de quemar al transistor, pero cuando Q1 se pone en corto hay posibilidades de destruir su base conectando la fuente sobre la base a un valor suficientemente alto de tensión. Es probable que se destruya R4 pero por lo general se resuelve el problema.      
En cuanto a donde se debe conectar la muleta es evidente que la misma se debe conectar sobre el terminal de salida para generar el clock a través de R5 que hay que tratar de no destruir.

4.3 EL CIRCUITO DE LA MULETA

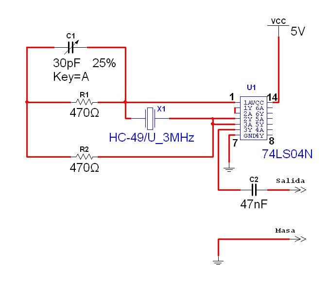
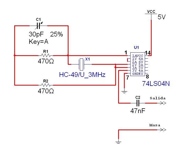
En la figura 4.3.1 podemos ver el diagrama en bloques de nuestro oscilador universal de clock.
  Fig.4.3.1 Oscilador universal de clock
 
IC1a invierte la señal de entrada en 180º e IC1b en otros 180º. Por lo tanto entre la pata 1 y la 4 hay una inversión de 360º produciéndose una oscilación a la frecuencia del cristal.
C1 permite realizar un ajuste preciso de la frecuencia usando un frecuencí­metro sobre la salida.
IC1c es un simple amplificador separador.
Nota: el uso de una sonda de RF en la salida permite utilizar este circuito como un probador de cristales. El circuito de la sonda de de RF se puede encontrar en la pagina del autor www.picerno.com.ar.
La salida OUT es la que debe conectar sobre la pata SAL del micro luego de haber manipulado a este, tal como lo indicamos en el punto anterior y es posible que el equipo vuelva a funcionar.
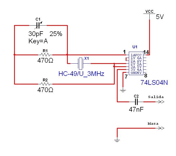
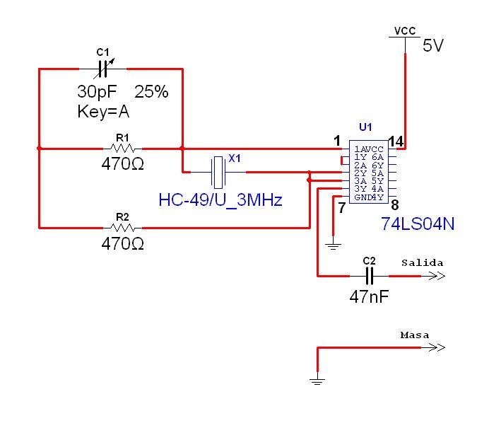
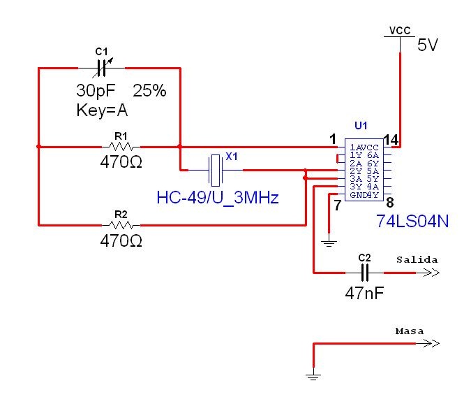
En a figura 4.3.2 se puede observar el circuito final del oscilador universal.
 
Fig. 4.3.2 Circuito eléctrico del generador universal de clock

4.4 CONCLUSIONES

Y así­ terminamos esta corta serie de novedosos artí­culos en donde tratamos el tema de las ya famosas muletas para microprocesadores y otros circuitos.
Consideramos que se trata de un poderoso aporte a nuestro gremio sobre todo en estas épocas de equipos nuevos (LCD y Plasmas) muchas veces traí­dos por simples comerciantes que no se preocupan de mantener un stock de service de sus marcas porque directamente no tienen marcas. Cada importación es una marca nueva y nadie se hace responsable de mantener el stock de repuestos por los 5 años que indica la ley de protección al consumidor.
Si no se puede conseguir hay que arreglar y las muletas son la última moda de  nuestra profesión.    




SALIR

Más OTROS ARTICULOS

CORONAVIRUS 3
La sección de fuente de los leds UV

EN EL PRIMER ARTICULO DE LA SERIE HABLAMOS DE LAS MASCARILLAS PASIVAS. EN EL SEGUNDO EXPLICAMOSLAS MASCARILLAS ACTIVA Y HABLAMOS SOBRE LAS DEBILIDADES QUE PODEMOS EXPLOTAR DEL COVID 19 EN ESTE VAMOS A PROFUNDIZAR SOBREEL CIRCUITO ELECTRONICO UTILIZANDO LOS LEDS UVA, QUE REQUIEREN UNA IMPORTANTE CORRIENTEY Y SE EMPLEAN EN MAYOR CANTIDAD DADO BAJO RENDIMIENTO.

[+] Leer artículo...    


CORONAVIRUS 2
LEDs ULTRAVIOLETAS Y MASCARILLAS ACTIVAS

EN LA PRIMER PARTE DE ESTA SERIE ANALIZAMOS LOS CUBREBOCAS Y BARBIJOS EXISTENTES EN LA ACTUALIDAD. EN ESTE VAMOS A EXPLICAR NUESTRA PROPUESTA QUE TIENE UNA FINALIDAD TOTALMENTE DISTINTA. NO QUEREMOS PONER UNA BARRERA ENTRE EL VIRUS Y NOSOTROS SINO QUE QUEREMOS DESTRUIR AL VIRUS EN SUS PARTES CONSTITUYENTES ROMPIENDO SU MEMBRANA LÍPIDA.

[+] Leer artículo...    


FALLAS FRECUENTES AL REEMPLAZAR UN MOSFET parte 2
FUNCIONAMIENTO Y MEDICIONES DE UN MOSFET

EN ESTE ARTICULO VAMOS A EXPLICAR COMO FUNCIONA UN MOSFET Y COMO SE PUEDEN MEDIR ALGUNOS DE LOS PARÁMETROS DEL MISMO

[+] Leer artículo...    


CORONAVIRUS 1
EN QUE PUEDE AYUDAR LA ELECTRÓNICA

SEGURAMENTE MIS LECTORES HABRÁN QUEDADO SORPRENDIDOS POR EL TITULO DEL ARTÍCULO, YA QUE TODOS SABEN QUE MI ESPECIALIDAD ES LA ELECTRÓNICA Y ESTE TEMA ES EVIDENTEMENTE UN TEMA DE BIOLOGÍA Y EPIDEMIOLOGÍA. PERO LOS INGENIEROS PODEMOS COLABORAR Y MUCHO EN LA CUESTIÓN DE LOS BARBIJOS Y MASCARAS Y A MI SE ME OCURRIÓ JUSTAMENTE PENSAR EN UNA QUE DESCRIBIRÉ EN ESTOS ARTÍCULOS. EL INTERÉS QUE ME LLEVA A ESTE TEMA NO ES ECONÓMICO PORQUE EL LECTOR OBSERVARÁ QUE PONGO EN EL TODO LO QUE SE Y LO HAGO PORQUE PIENSO QUE EL MUNDO ESTÁ PENSANDO EN UNA VACUNA SALVADORA; PERO ESTE VIRUS MUTO 3 VECES EN UN MES Y MEDIO Y NO VEO COMO SE PUEDE EVITAR QUE VUELVA A HACERLO.

[+] Leer artículo...    


FALLAS FRECUENTES AL REEMPLAZAR UN MOSFET parte 1
Porque se queman los MOSFET

EN ESTE ARTICULO Y LOS SIGUIENTE LE EXPLICAMOS TODO LO QUE Ud. DEBE SABER SOBRE LOS MOSFET CUANDO REALIZA UN REEMPLAZO.

[+] Leer artículo...    


ARDUINO COMPARADO CON NIPLE
QUE HACE CADA EMPRESA

ALGUNOS DICEN QUE MI PAGINA ES UNA PAGINA DE VENTA DE LIBROS. Y ES CIERTO PERO NO ES SOLAMENTE ESO. ES TAMBIÉN UNA PÁGINA DONDE EL TÉCNICO EN ELECTRÓNICA SE PUEDE INFORMAR SOBRE LAS DIFERENTES DISCIPLINAS QUE INVOLUCRA ESE TÉRMINO TAN AMPLIO QUE ES LA "ELECTRÓNICA". COMO NOTÉ QUE TENEMOS MUY POCO SOBRE PROGRAMACIÓN QUIERE DEDICARLE ESTE ARTÍCULO A LA MISMA. LA PALABRA ARDUINO ES UNA DE LAS MÁS REPETIDAS DE LOS ÚLTIMOS TIEMPOS, PERO EL TÉCNICO REPARADOR SABE QUE ES ALGO QUE SIRVE PARA ARMAR DISPOSITIVOS DIGITALES PERO NO SABE MUCHO MAS.

[+] Leer artículo...    


Nuevos Precios
para el banner

Precios de las barritas desoldantes y de la memoria que ahora forma un kit con una barrita y varios link explicando la soldadura y desoldadura de las mismas.

[+] Leer artículo...    






El Ing. Alberto Picerno, conocido en toda latinoamerica por sus cursos de Tv y LCD, es el autor mas prolífico sobre Electrónica, con mas de 40 libros tecnicos y cientos de articulos publicados. 

Se inicio en el mundo de la electronica de niño ayudando a su padre que era hobbysta y aficionado a la radio.

Su experiencia temprana le permitio recibirse con medalla de oro al mejor promedio de "Tecnico Nacional el Telecomunicaciones" y posteriormente volvio a obtener la medalla de oro al mejor promedio como "Ingeniero en electronica en UTN"

Leer Mas Aquí



Artículos Gratis
Sobre Electrónica
por Ing. Picerno


Ir a Artículos Gratuitos      


Libros Digitales

Adquiera los mejores
Libros Digitales (Ebooks)
Sobre Electrónica

Ir a Sección Libros      


MAPA DE LINKS:

INICIO - QUIENES SOMOS - ENTRETENIMIENTO - CONTACTENOS

TV: TRC - LCD - Plasma - LED - Smart - OLED

SOLDADURAS: SMD - BGA - Maquinas de Rebaling

TALLER: Puntas de prueba Sonda de RF - Punta de prueba BEBE - Punta de prueba Filtro Pasabajo - Instrumentos Fuentes - Instrumentos Evariac - Instrumentos SuperEvariac - Instrumentos Varios

AUDIO: Amplificadores Analogicos - Amplificadores Digitales - Bafles Caseros

MANUALES: TV TRC - TV LCD - TV Plasma - TV LED - SmartTV - TV Oled - Fuentes de TV - T-COM - Driver de LED - Inverters

EBOOKS

PROGRAMAS: Simuladores de Circuitos Multisim - Simuladores de Circuitos Livewire - Simuladores de Circuitos Proteus - Programas para PICs y memorias Ram

MICROS: Diseñando con PICS 1 - Diseñando con PICS 2

OTROS ARTICULOS

ARTICULOS DE LA A A LA Z

Ingeniero Alberto Picerno - Av. 2 de Abril 1140 - Burzaco - Buenos Aires - Argentina - Tel: (011)3974-4393
Artículos y Ebooks de Electrónica - Todos los Derechos Reservados - 2026

Diseño y Hosting RCH
rch.com.ar - redcomser.com.ar