Inicio Quienes Somos Entretenimiento Contáctenos Como Comprar los Ebooks
Ingresar Registrarse
Artículos Gratuitos sobre electrónica básica y avanzada y venta de libros electrónicos.

OTROS ARTICULOS
MULETAS 1
PARA SEÑALES ALTA/BAJA

por ING. PICERNO




Tamaño A+ A-


1.1 INTRODUCCIÓN

La imagen de las pelí­culas de cowboys en donde el caballo se quebraba una pata y su dueño lo sacrificaba de un tiro, está grabada en todo nosotros a perpetuidad. Cuantas veces en nuestro diario trabajo encontramos un microprocesador que tiene dañada una pata de salida. Por lo general el reparador averigua si el circuito integrado se consigue, y si se consigue y no es muy caro lo sacrifica, aunque muchas veces y cada vez con mas asiduidad en esta época de LCDs, LEDs, OLEDs  y Plasmas, el sacrificio implica desoldar y soldar 250 patas SMDs o 620 BGAs y pagar una fortuna si es que por casualidad el circuito integrado se consigue. El reparador piensa "es esto o devolver el equipo, no hay otra solución". Sin embargo le vamos a demostrar que no es así­

En mi laboratorio nunca trabajamos de esta forma. Cuando una pata de salida de un circuito integrado no tiene señal, lo primero que hacemos es levantar la sensibilidad del osciloscopio tratando de encontrar algún vestigio de la señal original. Y si encontramos algo, pensamos en como construir un circuito que tome ese resto y lo amplifique hasta el nivel normal. Por supuesto que esto requiere algo de ingenierí­a de service; pero voy a tratar de poner todo lo suficientemente claro como para que Ud. se anime a encarar una solución de este tipo. Y si no le sale bien no se preocupe; me manda un correo y tratamos de resolverlo juntos.

¿Es común que una pata de salida de un micro pierda nivel pero siga funcionando? Es mucho mas común que lo que nadie se pueda imaginar y ocurre por una razón muy clara. Las patas de los micros son de I/O es decir de entrada/salida por construcción de su hardware para brindarle al ingeniero de diseño más versatilidad. En efecto recién cuando se carga el programa del micro se determina si una pata de un puerto va a operar como entrada o como salida. Si se la programa como salida queda todo el circuito de entrada conectado sobre ella pero inoperante, si el circuito funciona bien. Si funciona mal puede quedar cargando la pata de salida y reduciendo la amplitud de la señal. Por eso es una falla probable y una muleta es la salvación.
   
Hay dos tipos de señales clásicas en las patas de salida de los micros dañados, con varias variantes:

Señal continua y señal de alterna. La señal continua suele ser un estado que cambia de bajo a alto y permanece fijo. Por ejemplo la tensión ON/OFF que enciende la fuente o el horizontal de las fuentes a TRC o la señal auxiliar conmutada de 9 o 12V en los LCD o Plasma. La señal alterna es siempre una señal rectangular con un estado bajo y otro alto que se repiten a una frecuencia prefijada. Puede ser una frecuencia tan baja como 50 o 60 Hz; una frecuencia media como 15.625 Hz o 15.750 Hz o una radiofrecuencia de hasta 100 MHz o más y puede formar parte de cualquier tipo de TV.

La alterna o la continua varí­an de estado entre 0V y la tensión de fuente del micro que puede ser de 3,3V o 5V.

1.2 MULETAS PARA SEÑALES CONTINUAS A TRANSISTORES

Podemos diferenciar muchos casos; por ejemplo la señal va de cero solo a aproximadamente 1V es decir que no sube hasta fuente. Es por mucho el caso más común y se debe como dijimos a que los puertos de los  micros son enmascarables; es decir que cuando se los programa se indica si una pata del puerto debe ser de entrada o de salida. Pero por una falla puede ocurrir que la pata que debe ser de salida quede con la sección de entrada conectada en paralelo y entonces la tensión no se levanta más que hasta valores cercanos a 1V.

¿Con que se mide la falla? Con un simple tester digital o analógico se debe medir los dos estados estables de la pata para diseñar una muleta adecuada. 
La muleta más simple puede ser cambiar el valor del resistor de Pull Up si existiere. Por ejemplo puede ocurrir que el resistor original de 10K no sea suficiente y que un simple cambio a 1K resuelva todo el problema. Pero no se olvide verificar si ahora la pata baja hasta cero o por lo menos hasta una tensión que no moleste al circuito receptor de la señal. Dejando de lado este caso muy simple todos los demás casos requieren el agregado de un par de transistores y algunos resistores entre la pata dañada y el circuito del TV. 

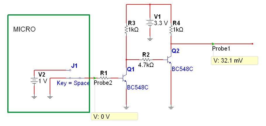
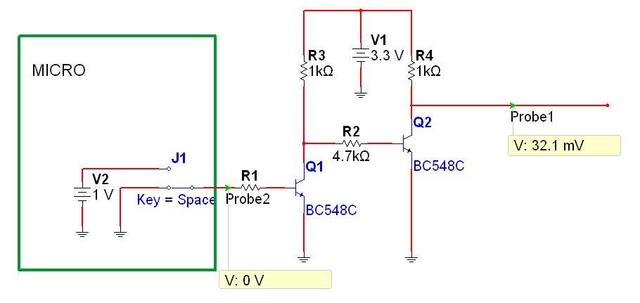
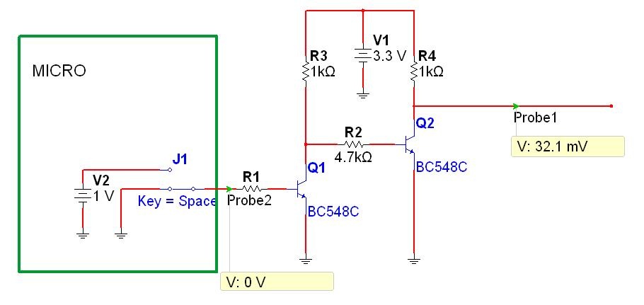
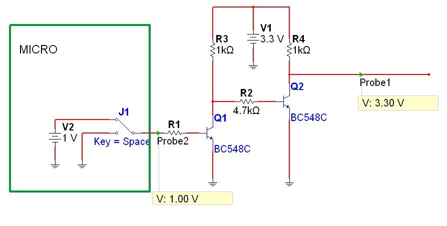
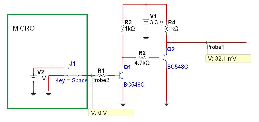
La mí­nima señal que se puede levantar fácilmente por un circuito a transistor es de 0,7V aproximadamente suponiendo que la tensión de juntura de un transistor de silicio de señal, en saturación, es de 0,65V. En la figura 1.2.1 se puede observar el circuito propuesto con tensión de salida alta y en la figura 1.2.1 con tensión de salida baja.
  
Fig.1.2.1 Circuito propuesto para tensión continua de salida, en estado alto

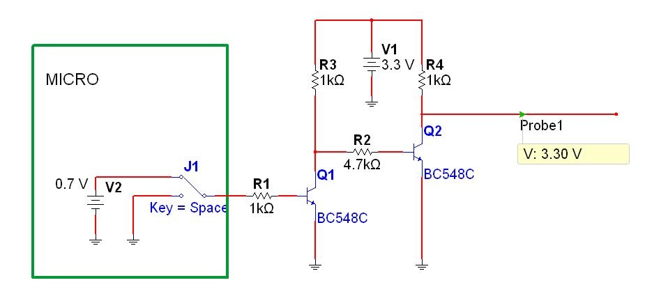
Fig.1.2.2 Circuito propuesto para tensión continua de salida, en estado bajo

Este circuito funciona para 3,3V y 5V de fuente y el único valor que se debe ajustar es el de R1 que depende de que tan baja es la tensión de salida en el estado alto.

La formula para el calculo de R1 depende del beta de Q1. Para un BC548C con un mí­nimo beta de 350 es R1= (Vb-0,55) / 15uA = 30K con Vb igual a la tensión mas alta que sale de la pata del integrado a la peor temperatura. Es decir que tenemos mucho resto para tensiones más pequeñas.

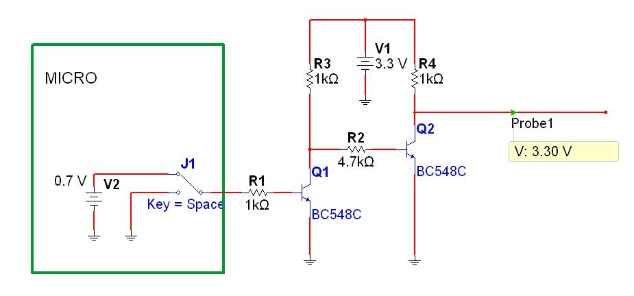
El lí­mite mí­nimo depende de cada caso particular. Si la tensión de estado alta no varia con la temperatura podemos llegar a reparar casos en que la tensión llega a 0,7V aproximadamente con circuitos como el de la figura 1.2.3.
 
Fig.1.2.3 Caso de minima con tensión alta de 0,7V y circuito a transistores

1.3 MULETAS PARA SEÑALES CONTINUAS A COMPARADOR

¿Qué hacer si por ejemplo el estado bajo de una pata de salida quedó en un valor del orden de los 100 mV?

Con esta tensión no hay circuito a transistor posible ya que estamos por debajo de una barrera. El único componente que conocemos que puede trabajar con estas tensiones es un comparador. 

En la figura 1.3.1 mostramos un caso lí­mite. El estado alto es de solo 100 mV y debemos aumentarlo hasta 3,3V. 
  
Fig.1.3.1 Los dos estados en una muleta a comparador

Debemos entender para que sirve cada componente para poder modificar el circuito de acuerdo a las necesidades de la reparación.

El divisor de tensión R3/R2 determina el punto de cruce de estado alto a bajo del comparador. Por supuesto ese punto debe ser congruente con las tensiones alta y baja que le quedó a la salida dañada.

Si el tester indica que las tensiones son de 0,15V y 0,5V el punto de cruce se ubicará en el promedio de las dos tensiones es decir (0,15 + 0,5) / 2 . Es decir que sumamos las tensiones mí­nima y máxima (0,65V) y dividimos por 2 para obtener 0,32 V aproximadamente.

Ahora dejando el valor de R3 fijo en unos 100K elegimos el de R2 para obtener la tensión deseada de 0,32V. Lo puede hacer por tanteo midiendo con el tester o calcularlo del siguiente modo. Sobre el resistor R3 se aplica una tensión que depende de la fuente y de la tensión de cruce. En nuestro caso se aplican 3,3 – 0,32 = 3V aproximadamente. Eso significa que circulará una corriente de 3V/100.000 = 30 uA. Ahora solo queda hallar el valor de resistencia tal que cuando le circulan 30 uA genera una tensión de 0,32V es decir R2 = 0,32/30 uA = 10,6 K aproximadamente. Esto significa que elegimos un valor nominal de 10K.

El resistor de salida R1 no requiere ajuste por tratarse de un resistor de pull-up ya que el comparador tiene una salida a colector abierto que admite hasta un valor de 1K aproximadamente con 5V de fuente y 680 Ohms con una fuente de 3,3V.

El valor de R7 podrí­a ser el que tení­a el circuito si es que tení­a un resistor de pull-up (salida a colector abierto) pero podrí­a no tenerlo si es una salida del tipo totem polem. Si lo tiene se lo puede variar para lograr el mayor rango posible de tensiones de salida con el micro defectuoso, y recién después realizar el cálculo.    

1.4 CONCLUSIONES

Esperamos haberlo iniciado en la ingenierí­a de service que lo capacite para modificar circuitos cuando no queda otra salida. Le estamos brindando los secretos de nuestro laboratorio para lograr reparaciones milagrosas. Lo hacemos con la seguridad de que será bien empleado en esta época de crisis mundial donde la idea es recuperar todo y no tirar nada.

Este tema no queda aquí­. Hoy le dimos las ideas para hacer una muleta que opere con una señal permanente alta/baja. Pero el concepto se puede extender a señales rectangulares muy fácilmente. En unos dí­as más probablemente le entreguemos la continuación de este artí­culo conteniendo esa información.

Mientras tanto le pedimos que no se asuste con las cuentitas que realizamos en este artí­culo. Créame que con un poco de práctica es algo que Ud. podrá dominar a la perfección. Practique y lea el artí­culo varias veces hasta que le queden grabados los procedimientos y si hay algo que no entiende lo invito a escribirme un correo. 




SALIR

Más OTROS ARTICULOS

CORONAVIRUS 3
La sección de fuente de los leds UV

EN EL PRIMER ARTICULO DE LA SERIE HABLAMOS DE LAS MASCARILLAS PASIVAS. EN EL SEGUNDO EXPLICAMOSLAS MASCARILLAS ACTIVA Y HABLAMOS SOBRE LAS DEBILIDADES QUE PODEMOS EXPLOTAR DEL COVID 19 EN ESTE VAMOS A PROFUNDIZAR SOBREEL CIRCUITO ELECTRONICO UTILIZANDO LOS LEDS UVA, QUE REQUIEREN UNA IMPORTANTE CORRIENTEY Y SE EMPLEAN EN MAYOR CANTIDAD DADO BAJO RENDIMIENTO.

[+] Leer artículo...    


CORONAVIRUS 2
LEDs ULTRAVIOLETAS Y MASCARILLAS ACTIVAS

EN LA PRIMER PARTE DE ESTA SERIE ANALIZAMOS LOS CUBREBOCAS Y BARBIJOS EXISTENTES EN LA ACTUALIDAD. EN ESTE VAMOS A EXPLICAR NUESTRA PROPUESTA QUE TIENE UNA FINALIDAD TOTALMENTE DISTINTA. NO QUEREMOS PONER UNA BARRERA ENTRE EL VIRUS Y NOSOTROS SINO QUE QUEREMOS DESTRUIR AL VIRUS EN SUS PARTES CONSTITUYENTES ROMPIENDO SU MEMBRANA LÍPIDA.

[+] Leer artículo...    


FALLAS FRECUENTES AL REEMPLAZAR UN MOSFET parte 2
FUNCIONAMIENTO Y MEDICIONES DE UN MOSFET

EN ESTE ARTICULO VAMOS A EXPLICAR COMO FUNCIONA UN MOSFET Y COMO SE PUEDEN MEDIR ALGUNOS DE LOS PARÁMETROS DEL MISMO

[+] Leer artículo...    


CORONAVIRUS 1
EN QUE PUEDE AYUDAR LA ELECTRÓNICA

SEGURAMENTE MIS LECTORES HABRÁN QUEDADO SORPRENDIDOS POR EL TITULO DEL ARTÍCULO, YA QUE TODOS SABEN QUE MI ESPECIALIDAD ES LA ELECTRÓNICA Y ESTE TEMA ES EVIDENTEMENTE UN TEMA DE BIOLOGÍA Y EPIDEMIOLOGÍA. PERO LOS INGENIEROS PODEMOS COLABORAR Y MUCHO EN LA CUESTIÓN DE LOS BARBIJOS Y MASCARAS Y A MI SE ME OCURRIÓ JUSTAMENTE PENSAR EN UNA QUE DESCRIBIRÉ EN ESTOS ARTÍCULOS. EL INTERÉS QUE ME LLEVA A ESTE TEMA NO ES ECONÓMICO PORQUE EL LECTOR OBSERVARÁ QUE PONGO EN EL TODO LO QUE SE Y LO HAGO PORQUE PIENSO QUE EL MUNDO ESTÁ PENSANDO EN UNA VACUNA SALVADORA; PERO ESTE VIRUS MUTO 3 VECES EN UN MES Y MEDIO Y NO VEO COMO SE PUEDE EVITAR QUE VUELVA A HACERLO.

[+] Leer artículo...    


FALLAS FRECUENTES AL REEMPLAZAR UN MOSFET parte 1
Porque se queman los MOSFET

EN ESTE ARTICULO Y LOS SIGUIENTE LE EXPLICAMOS TODO LO QUE Ud. DEBE SABER SOBRE LOS MOSFET CUANDO REALIZA UN REEMPLAZO.

[+] Leer artículo...    


ARDUINO COMPARADO CON NIPLE
QUE HACE CADA EMPRESA

ALGUNOS DICEN QUE MI PAGINA ES UNA PAGINA DE VENTA DE LIBROS. Y ES CIERTO PERO NO ES SOLAMENTE ESO. ES TAMBIÉN UNA PÁGINA DONDE EL TÉCNICO EN ELECTRÓNICA SE PUEDE INFORMAR SOBRE LAS DIFERENTES DISCIPLINAS QUE INVOLUCRA ESE TÉRMINO TAN AMPLIO QUE ES LA "ELECTRÓNICA". COMO NOTÉ QUE TENEMOS MUY POCO SOBRE PROGRAMACIÓN QUIERE DEDICARLE ESTE ARTÍCULO A LA MISMA. LA PALABRA ARDUINO ES UNA DE LAS MÁS REPETIDAS DE LOS ÚLTIMOS TIEMPOS, PERO EL TÉCNICO REPARADOR SABE QUE ES ALGO QUE SIRVE PARA ARMAR DISPOSITIVOS DIGITALES PERO NO SABE MUCHO MAS.

[+] Leer artículo...    


Nuevos Precios
para el banner

Precios de las barritas desoldantes y de la memoria que ahora forma un kit con una barrita y varios link explicando la soldadura y desoldadura de las mismas.

[+] Leer artículo...    






El Ing. Alberto Picerno, conocido en toda latinoamerica por sus cursos de Tv y LCD, es el autor mas prolífico sobre Electrónica, con mas de 40 libros tecnicos y cientos de articulos publicados. 

Se inicio en el mundo de la electronica de niño ayudando a su padre que era hobbysta y aficionado a la radio.

Su experiencia temprana le permitio recibirse con medalla de oro al mejor promedio de "Tecnico Nacional el Telecomunicaciones" y posteriormente volvio a obtener la medalla de oro al mejor promedio como "Ingeniero en electronica en UTN"

Leer Mas Aquí



Artículos Gratis
Sobre Electrónica
por Ing. Picerno


Ir a Artículos Gratuitos      


Libros Digitales

Adquiera los mejores
Libros Digitales (Ebooks)
Sobre Electrónica

Ir a Sección Libros      


MAPA DE LINKS:

INICIO - QUIENES SOMOS - ENTRETENIMIENTO - CONTACTENOS

TV: TRC - LCD - Plasma - LED - Smart - OLED

SOLDADURAS: SMD - BGA - Maquinas de Rebaling

TALLER: Puntas de prueba Sonda de RF - Punta de prueba BEBE - Punta de prueba Filtro Pasabajo - Instrumentos Fuentes - Instrumentos Evariac - Instrumentos SuperEvariac - Instrumentos Varios

AUDIO: Amplificadores Analogicos - Amplificadores Digitales - Bafles Caseros

MANUALES: TV TRC - TV LCD - TV Plasma - TV LED - SmartTV - TV Oled - Fuentes de TV - T-COM - Driver de LED - Inverters

EBOOKS

PROGRAMAS: Simuladores de Circuitos Multisim - Simuladores de Circuitos Livewire - Simuladores de Circuitos Proteus - Programas para PICs y memorias Ram

MICROS: Diseñando con PICS 1 - Diseñando con PICS 2

OTROS ARTICULOS

ARTICULOS DE LA A A LA Z

Ingeniero Alberto Picerno - Av. 2 de Abril 1140 - Burzaco - Buenos Aires - Argentina - Tel: (011)3974-4393
Artículos y Ebooks de Electrónica - Todos los Derechos Reservados - 2026

Diseño y Hosting RCH
rch.com.ar - redcomser.com.ar