Inicio Quienes Somos Entretenimiento Contáctenos Como Comprar los Ebooks
Ingresar Registrarse
Artículos Gratuitos sobre electrónica básica y avanzada y venta de libros electrónicos.

TV TRC
PORQUE SE QUEMA EL TR. DE SAL. HORIZONTAL (2)
CUANDO DURAN SOLO UNOS SEGUNDOS O MINUTOS

por ING. PICERNO




Tamaño A+ A-

2.1 INTRODUCCIÓN

Cuando un transistor de salida horizontal se quema después de varias horas de uso, por lo menos podemos realizar algunas mediciones y observar la pantalla que bien utilizada es como un osciloscopio. Pero debemos saber que medir y que mirar, porque no es fácil determinar con exactitud cual es el componente dañado que quema al transistor de salida.

Antes de seguir adelante aclaremos que puede ocurrir que el transistor cambiado no tenga las caracterí­sticas apropiadas, aunque tenga exactamente el mismo código que el original. Muchas veces son mercaderí­a rechazada en la fábrica y que de algún modo misterioso aparece por nuestras Américas. Pero no le echemos toda la culpa al comerciante porque el trae lo mas barato, que es lo que mas se vende. ¿Que parámetros pueden fallar en un transistor que produzcan una muerte prematura?

Cualquiera que reduzca su rendimiento y por lo tanto genere calor en el chip. Puede tener el beta bajo y requerir mas corriente de base para que se cierre la llave Colector/Emisor. Si la corriente de base no alcanza, la llave queda cerrada a medias y se calienta cuando circula una corriente de colector importante de alrededor de 4A. Pero también puede ser lento (sobre todo cuando se utiliza en monitores que pueden tener una frecuencia horizontal 4 veces mayor que la de un TV).

¿Y porque una llave se calienta cuando se debe mover rápido? Porque en cada ciclo se genera un pulso de energí­a térmica de duración fija. Si esos pulsos están muy distanciados entre sí­, el chip se calienta pero luego tiene tiempo de enfriarse; si vienen muy seguidos el calor se acumula en el chip y se quema.

Por último hay que mencionar la resistencia de fuga de la llave abierta (transistor de salida). Durante el periodo de retrazado se generan unos 800V sobre la llave. Si el transistor tiene fugas C-E el chip se calienta debido a la elevada tensión aplicada; ese calentamiento incrementa más las fugas y se termina en un circulo vicioso que quema al transistor.

¿Si el transistor es el primer sospechoso, porque no lo medimos antes de colocarlo? Porque son parámetros difí­ciles de medir debido a que requieren técnicas de pulsos de alta potencia. Medir el beta con un tester a muy baja corriente de colector no sirve, porque lo que importa es el beta a 4A o más y si se construye un medidor de beta a 4 A hay que asegurarse de no quemar al transistor al probarlo. Tal ves algún dí­a alguien diseñe un medidor adecuado, pero por ahora hay que arreglarse midiendo los parámetros fuera de valor por sus consecuencia en el propio TV.

Por último es de dominio público que muchos transistores de dudosa procedencia tiene un chip mas chico que el original, o el disipador interno no es de cobre. No tire los transistores quemados. Abrirlos para observar el tamaño del chip puede ser una práctica muy provechosa. Lleve ambos transistores al comerciante para que tome las medidas del caso, evitando comprarle a ese proveedor.

  2.2 EL PROBLEMA DE LA EXCITACIÓN

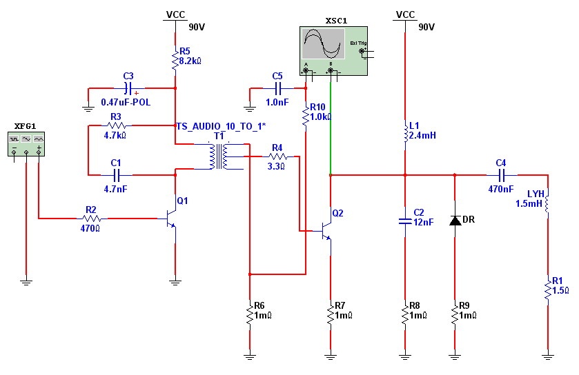
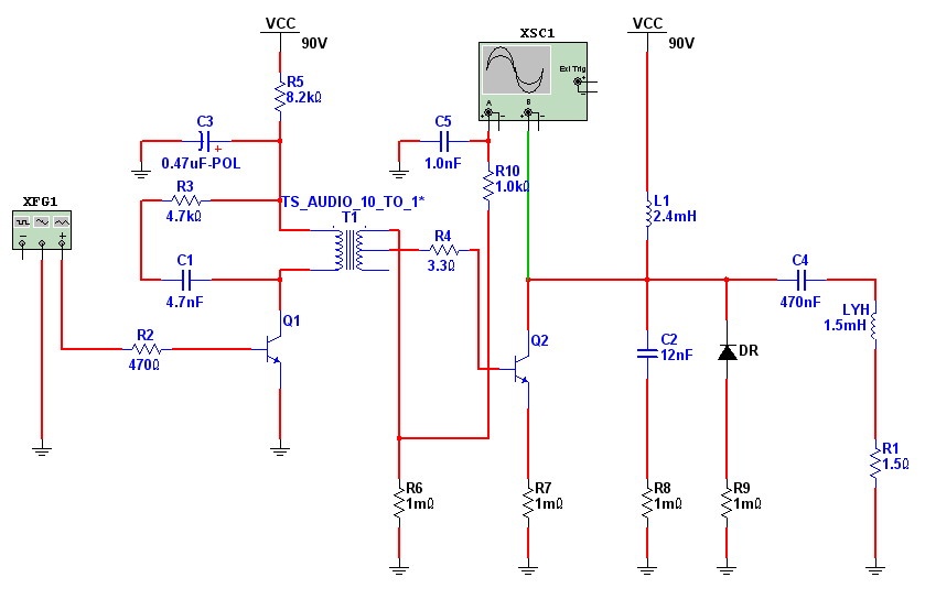
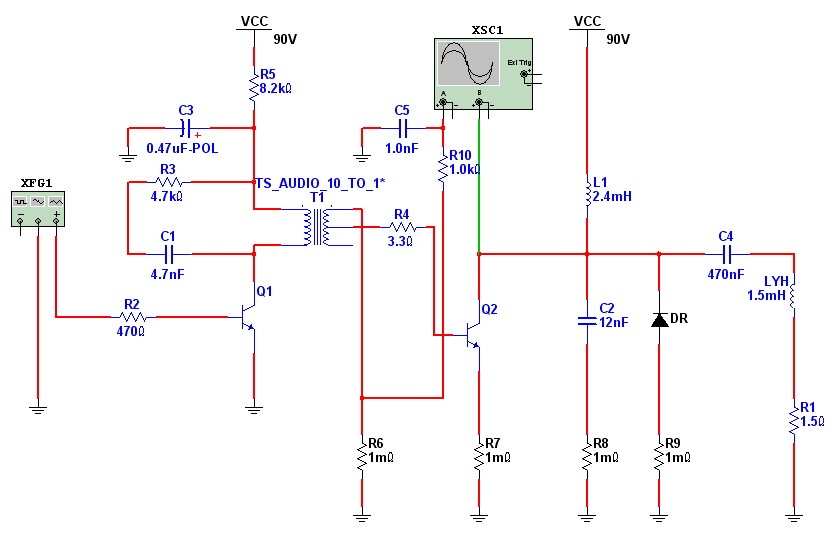
Para realizar experiencias prácticas virtuales en la figura 2.2.1 realizamos un circuito tí­pico de salida horizontal con su etapa driver.

Fig.2.2.1  Etapas de salida y driver horizontal
Este circuito es totalmente funcional y debemos explicar la existencia de algunos agregados que sirven solo para medir formas de señal de corriente. En efecto los resistores dibujados en negro de 1 mOhms (miliohms) no cumple una función determinada; solo sirven para medir la tensión sobre ellos y poder determinar la corriente del componente involucrado. Este mismo procedimiento se debe realizar cuando Ud. desee medir oscilogramas de corriente en una etapa de salida problemática.

El otro agregado es la red R10 C5 que solo es un corte de frecuencias altas para que el osciloscopio presente formas de señal más limpias. Con esta red hacemos que el osciloscopio del Multisim que tiene respuesta hasta 10 GHz se parezca a un osciloscopio real de 30 MHz. 

Todo el circuito horizontal puede ser considerado como construido por dos llaves a transistor. Una ya la conocemos; es el transistor Q2 que opera como salida, la otra es el transistor Q1 que opera como driver.

La etapa driver se alimenta desde la misma fuente que la salida porque por lo general los aparatos modernos usan la etapa de salida horizontal y el driver como llave electrónica de encendido. Cortan la excitación del jungla y Q1 y Q2 dejan de funcionar. Para cortar la excitación del jungla se suele cortar una alimentación de 9V especí­fica de la sección horizontal. El resto del TV se alimenta con tensiones del fly-back y por lo tanto se cortan cuando se corta la excitación. La única tensión permanente que tienen estos aparatos es la de 5V que alimenta al micro y al receptor de remoto y esta tensión no es suficiente para alimentar al driver horizontal.

Por supuesto que la tensión de fuente de salida (100V aprox.) que está disponible permanentemente, es demasiado alta para el driver y entonces se la debe reducir con un resistor de 1W (R5) y un capacitor electrolí­tico (C3).

Cuando el TV está en stand-by la tensión sobre C3 es igual a la tensión de fuente de la salida VCC que en nuestro caso es de 90V de continua. Pero cuando el jungla comienza a enviar pulsos a Q1 este se cierra y se abre alternativamente y se produce una caí­da de tensión sobre R5 que es integrada por C3 que tiene una tensión de 30V  prácticamente continua con un pequeño ripple de horizontal. Estos 30V se aplican al primario de T1 cada vez que el transistor conduce y aparecen reducidos por la relación de transformación de T1 en la base de Q2, a través de la resistencia limitadora R4.

Observe el sentido de los bobinados de T1. Cuando Q1 conduce existe un potencial positivo arriba y uno negativo abajo. El secundario entonces aplica un pulso negativo a la base de Q2 que permanece cortado. Es fundamental que el reparador conozca el modo de conectar un transformador driver porque es un repuesto que no se puede comprar y es común que se recupere de un TV en desuso. Si Ud. se equivoca al conectarlo le va a aparecer el borrado horizontal (una franja negra) en el medio de la pantalla. Recuerde que las dos llaves a transistor funcionan alternadamente, cuando una se abre la otra se cierra.

Desde el punto de vista energético. Cuando Q1 se cierra va aumentando el campo magnético en el núcleo de T1, hasta que se abre al final del trazado horizontal. En ese momento, ese campo magnético que trata de conservarse, encuentra la base del transistor de salida conectada sobre su secundario y genera un pulso positivo, para que circule una corriente que establezca un campo magnético levemente descendente; que mantenga una corriente importante hasta el final del trazado. Mucho antes de que se extinga este campo magnético se cierra nuevamente Q1 y comienza un nuevo ciclo.

El corte abrupto de la corriente por el primario produce un pulso que quema al transistor driver. Por esa razón se coloca una red R3 C1 que atenúa el pulso de conmutación.

2.3 LOS PROBLEMAS DE LA EXCITACIÓN

Q2 es un transistor de mucha corriente y mucha tensión de colector. Esto dificulta su fabricación de modo que suele tener un beta muy bajo del orden de 10 como mí­nimo y 15 como máximo para una producción estable. El autor se encontró con los dos limites superados en transistores comprados en negocios del gremio, aunque por supuesto el de beta bajo es el mas frecuente.

Ambas condiciones de beta generan la misma falla, pero por razones distintas. Analizaremos primero dos fallas equivalentes: un transistor con beta bajo o una excitación por debajo del valor nominal.

En el caso normal la corriente de colector de Q1 es una rampa ascendente de unos 4 o 5 A para un TV de 20". Ver la figura 2.3.1.

Fig.2.3.1 Oscilogramas de tensión y corriente de colector con Q2 bien excitado

Para que la corriente llegue al valor máximo el transistor se debe comportar como una llave cerrada. Cuando esta mal excitado la rampa llega a un determinado valor de corriente y deja de crecer pero la tensión de colector aumenta por falta de saturación y entonces coexisten tensión y corriente de colector y el transistor se calienta. En la figura 2.3.2 se pueden observar los mismos oscilogramas anteriores con mala excitación debido al incremento de R5.

  Fig.2.3.2 Oscilogramas con falta de excitación severa
 
Para saber cual es la corriente de excitación correcta Ud. debe continuar la lí­nea imaginaria de la rampa y obtener cual debe ser el máximo valor de corriente de colector. Luego debe medir la corriente de base sobre el resistor agregado R6 en la conexión a masa del transformador driver. Posteriormente le indicaremos como se mide en la práctica la corriente de emisor, de colector y de base del transistor de salida horizontal. En la figura 2.3.3 se puede observar la forma de señal de base.

   Fig.2.3.3 Corriente de base del transistor de salida horizontal (rojo)

Como podemos observar en este caso la corriente final en el momento que termina el retrazado es de 787 mV/1 mOhm = 787 mA. Y si el transistor tiene un beta mí­nimo de 5 alcanza para generar un pico de corriente de colector de 0,787 x 5 = 4 A aproximadamente. Nota: esta forma de señal con pendiente ascendente se logra solo con transformadores driver de muy buena inductancia de magnetización. En equipos económicos con transformadores muy pequeños la corriente de base suele tener una pequeña rampa descendente durante la conducción del transistor de salida horizontal.

La otra razón de sobrecalentamiento del transistor ocurre cuando el beta es muy alto o cuando la etapa driver fue mal reparada (cambio de T1 por otro transformador con diferente relación de espiras o diferente inductancia de magnetización).

Observe nuevamente el oscilograma 2.3.3; en el momento en que se corta el transistor de salida se produce un pico de corriente inversa de base. Ese pico se debe justamente a los portadores excedentes que se retiran de la base. Si son muchos el pico se hace muy grande y muy largo. Es decir que la llave conmuta lentamente y se recalienta.

2.4 EL MÉTODO DE REPARACIÓN

Realmente no es mucho lo que se puede hacer si no se posee un osciloscopio. Pero algo hay y lo vamos a remarcar aunque sea obvio. Como siempre vamos a atacar primero la falla mas probable y luego si el problema no se arregla nos podremos a pensar.

1) Cuando cambie un transistor de salida quemado deje al TV funcionando por algunos minutos; apague y toque el disipador justo en el lado contrario al transistor que es el punto mas caliente. Si nota que está muy caliente no insista con el encendido y pase al punto 2 en donde revisamos la falla más probable.

2) Desuelde C3 y observe si tiene restos de ácido. De cualquier modo le conviene cambiarlo por otro de tensión superior a la de fuente del horizontal. Cuando este capacitor esta abierto la señal del transistor drive se aplica al primario de T1 y al resistor R5. La parte que se aplica al primario pasa al secundario, pera la que se aplica al resistor R5 no y entonces se produce una reducción en la corriente de excitación que genera un sobrecalentamiento y una distorsión del diente de sierra. 
Como el barrido en el tubo de TV sobrepasa el lí­mite de la pantalla, si la distorsión es pequeña no se puede observar. Si la distorsión dura lo suficiente se observarí­a una compresión en el lado derecho de la imagen que podrí­a estar acompañada con otra compresión cuando comienza a conducir el transistor, es decir a un tercio del comienzo de la pantalla. Ver la figura 2.4.1.

 
   Fig.2.4.1 Compresión por falta de excitación
3) Ya revisamos la falla más probable. Si lo más probable no es, observe si alguien trabajó en la zona y cambió el transformador driver. En ese caso deberá realizar una modificación del circuito porque probablemente el transformador colocado no es el original (consulte al cliente). Por lo general la falta de excitación por un transformador inadecuado se corrige achicando el resistor R5. Pero siempre se debe observar que no se sobrecaliente el transistor driver y que no se sobrepase su tensión máxima de colector. Otra falla común es que el transistor driver halla perdido beta.

Eso se observa colocando el osciloscopio en el colector y observando que el transistor driver llegue a saturación. En la figura 2.4.2 se puede observar un oscilograma de colector de Q1 con bajo beta.

 
     Fig.2.4.2 Señal en colector del driver con un transistor Q1 de bajo beta

4) Otras causas de sobrecalentamiento se pueden encontrar en cualquier exceso de consumo de algunas de las tensiones auxiliares del fly-back. No es muy común pero se pueden encontrar TVs que funcionan correctamente, pero consumiendo más corriente de la necesaria en: A) La tensión auxiliar del vertical. B) La tensión general de 12 o 9V conmutados. C) La tensión auxiliar de audio, D) La tensión extra alta. Etc.. Esta falla es difí­cil de ubicar porque en los circuitos no están los consumos de las fuentes auxiliares, pero piense que una etapa que consume de más se debe calentar obligatoriamente. Por ejemplo si el amplificador de audio tiene buena potencia y no distorsiona significa que la potencia de audio que sale es la correcta; si entra mas potencia de fuente que la nominal el excedente se debe transformar en calor.

5) Y por último uno de los responsables mas silenciosos; los fly-back de recambio; esos tan baratos que aparecieron por todos lados. Si Ud. tiene instalado el Multisim, haga la prueba de reducir la inductancia que simula al fly-back (L1); verá que poco que cambia todo, salvo la corriente de colector y el consumo de fuente. Una de las cosas que cambia es la tensión de retrazado y esto aumenta las tensiones de todos los bobinados auxiliares incluyendo la AT. Como el aumento de AT reduce el ancho, se compensa con el control correspondiente haciendo circular más corriente por el yugo, lo cual aumenta aun más el consumo. Es un cí­rculo vicioso que no tiene solución más que con el suicidio del transistor de salida horizontal. ¿Y porque esos fly-back tienen menos inductancia de magnetización? Porque su núcleo es de mala calidad.

2.5 CONCLUSIONES 

Esta entrega completa en forma sucinta los problemas que provocan daños al transistor de salida horizontal. No son todos los problemas, ni están tratados con toda la profundidad necesaria. Pero creo que este artí­culo posee suficiente información como para abrirle el panorama de algún caso difí­cil escondido por su taller.

2.6 APENDICE    MEDICIÓN DE CORRIENTE CON EL OSCILOSCOPIO

Un osciloscopio solo mide tensión. Si desea medir una corriente debe utilizar algún dispositivo electrónico que convierta corriente en tensión. Y el que mas tenemos a mano es el famoso resistor tan bien esponsoreado por el Sr Ohm. E = I/R es decir que si pongo un resistor en serie con el cable donde deseo medir corriente y conecto un canal del osciloscopio sobre el resistor, puedo transformar la escala del osciloscopio de V/div en A/div. Pero ese resistor no debe afectar el funcionamiento del circuito es decir debe tener un valor suficientemente chico como para que sobre el no se generen tensiones significativas. En el horizontal circulan corrientes de hasta 5 A de pico. En el simulador utilizamos resistores de 1 mOhms para no afectar el funcionamiento, pero en la realidad deberí­amos utilizar resistores de 100 mOhms. Yo resuelvo el problema muy fácilmente; tomo 10 resistores de 1 Ohm 1/8 de W y los pongo en paralelo.

Pero aun subsiste un problema. Imagí­nese que quiere medir la forma de corriente de colector del transistor de salida horizontal. Se anima a conectar la masa del osciloscopio al colector y que todo el osciloscopio suba y baje 800V. No lo haga por favor. Este caso se puede resolver con un dispositivo llamado transformador de corriente o sonda de corriente para osciloscopio o pinza amperométrica.

Nuestra sonda se construye alrededor de un toroide de ferrite de baja frecuencia. Un transformador de corriente, es un transformador con una sola espira primaria (el cable donde se desea medir la corriente y que entra y sale del núcleo toroidal). El secundario esta construido con 500 espiras de alambre de o,10 o 0,12 mm, cargado con un resistor de aproximadamente 1K. En realidad es un preset que nos permite realizar un ajuste preciso de la sonda. Ver la fig.2.6.1.

Fig.2.6.1 circuito de la sonda amperométrica

No hay mucho que decir sobre el circuito. Todo se reduce a explicar como se construye el transformador. El núcleo toroidal se puede comprar o recuperar de una fuente de PC en donde por lo general hay dos núcleos de este tipo. Se trata de un toroide de unos 10 mm de diámetro interior, 14 mm de diámetro exterior y 5 mm de altura. El tipo de material debe ser ferrite apto para trabajar en frecuencias de audio de 5 KHz a 500 KHz.

La bobina secundaria se debe construir primero con alambre de cobre esmaltado autosoldable de 0,10 o 0.12 mm de diámetro. El alambre se debe cargar en una varilla de madera del tipo de los utilizados en los helados paleta. A esa madera se le deben practicar dos cortes en V, uno en cada punta y allí­ se debe enrollar el alambre en cantidad suficiente como para bobinar todo el secundario. También se puede construir un husillo con alambre de hierro cobreado sacado de un par telefónico para exteriores. Ver la figura 2.6.2.

Fig.2.6.2 Husillo para bobinar toroides

Ármese de paciencia y bobine las 500 vueltas de rigor pasando el husillo por el interior del toroide. Las espiras deben estar distribuidas por todo el núcleo en forma pareja y no se preocupe si se le escapan algunas vueltas de mas o de menos. Ver la figura 2.6.3. en donde explicamos la construcción paso a paso.

Fig.2.6.3 sonda de corriente terminada

En la parte superior le mostramos una bobina terminada y en la parte inferior el armado en una cajita de confites; observe la bobina pegada sobre el circuito impreso y su preset de ajuste que se puede ajustar abriendo la compuerta de salida de los confites. También se observa el bobinado primario que es un simple cable pasando por el centro del toroide bobinado ( 1 espira).

Ahora dispóngase a ajustar la sonda. Busque algún TV que funcione y que tenga el emisor del transistor de salida a masa. Construya un resistor de 0,1 Ohm con 10 resistores en paralelo de 1 Ohm 1/8 de W y ponga el cable de la sonda que oficia de primario en serie con el resistor de 0,1 Ohms (no dibujado en el circuito). De este modo por el primario del transformador y por la sonda circula la corriente de emisor del transistor de salida horizontal. La sonda que acabamos de construir tiene una sensibilidad de aproximadamente 1 A/V (1 Amper por Volt) con el preset al 50%.

Observe el oscilograma de tensión sobre la resistencia de 0,1 Ohm; imaginemos que indica un valor pico a pico de alrededor de 200 mV (equivalente a una corriente de 2 A). En el secundario de nuestra sonda, Ud. debe medir 2 V si no es así­ debe ajustar el preset. Ver la fig.2.6.4.

Fig.2.6.4 Medición de la corriente de emisor

 
Fig.2.6.5. Oscilogramas de la corriente de emisor y la tensión de colector 

Observe que la señal de colector es un diente de sierra que se desarrolla prácticamente toda en el eje positivo. Apenas hay un pequeño pulso negativo que se produce por recuperación del transistor. En el mundo real la recuperación de un transistor de salida comercial puede ser algo mayor a la mostrada. Nuestra sonda no tiene acoplamiento en continua, por lo tanto siempre es conveniente agregar la gráfica de la tensión de colector como referencia. Recuerde que cuando aparece el pico de retrazado no hay circulación de corriente de colector, así­ como unos 10 uS posteriores donde se produce la recuperación de energí­a acumulada en el yugo.

Ya con la sonda ajustada, le recomendamos que pruebe todos los puntos importantes del circuito de salida tomando como referencia la tensión de retrazado. Recuerde que la tensión de colector no puede ser medida con una punta común para osciloscopio. Debe utilizar una punta divisora por 100 que puede construir Ud. mismo con los datos que le vamos a brindar próximamente.
           




SALIR

Más TV TRC

PORQUE SE QUEMA EL TRANS. DE SAL. HORIZ. (3)
EN DIAS O MESES DE USO

EN ESTE TERCER ARTICULO SOBRE TRANSISTORES DE SALIDA HORIZONTAL QUE SE QUEMAN, VAMOS A TRATAR LOS CASOS MAS PATÉTICOS. LOS TRANSISTORES QUE DURAN DE UN MES O UN PAR DE MESES Y NO APARENTAN TENER NINGUN COMPONENTE DAÑADO EN LA ZONA DE HORIZONTAL.

[+] Leer artículo...    


PORQUE SE QUEMA EL TR DE SALIDA HOR. (1)
CUANDO SE QUEMA RÁPIDO

EN ESTA MINISERIE DE 3 ENTREGAS VAMOS RESPONDER A LA PREGUNTA MAS REPETIDA DE TODAS LAS ÉPOCAS DE TVs TRC. EN LA PRIMER ENTREGA TRATAMOS LOS CASOS DE EN QUE EL TRANSISTOR DURA SOLO MICROSEGUNDOS FUNCIONANDO

[+] Leer artículo...    






El Ing. Alberto Picerno, conocido en toda latinoamerica por sus cursos de Tv y LCD, es el autor mas prolífico sobre Electrónica, con mas de 40 libros tecnicos y cientos de articulos publicados. 

Se inicio en el mundo de la electronica de niño ayudando a su padre que era hobbysta y aficionado a la radio.

Su experiencia temprana le permitio recibirse con medalla de oro al mejor promedio de "Tecnico Nacional el Telecomunicaciones" y posteriormente volvio a obtener la medalla de oro al mejor promedio como "Ingeniero en electronica en UTN"

Leer Mas Aquí



Artículos Gratis
Sobre Electrónica
por Ing. Picerno


Ir a Artículos Gratuitos      


Libros Digitales

Adquiera los mejores
Libros Digitales (Ebooks)
Sobre Electrónica

Ir a Sección Libros      


MAPA DE LINKS:

INICIO - QUIENES SOMOS - ENTRETENIMIENTO - CONTACTENOS

TV: TRC - LCD - Plasma - LED - Smart - OLED

SOLDADURAS: SMD - BGA - Maquinas de Rebaling

TALLER: Puntas de prueba Sonda de RF - Punta de prueba BEBE - Punta de prueba Filtro Pasabajo - Instrumentos Fuentes - Instrumentos Evariac - Instrumentos SuperEvariac - Instrumentos Varios

AUDIO: Amplificadores Analogicos - Amplificadores Digitales - Bafles Caseros

MANUALES: TV TRC - TV LCD - TV Plasma - TV LED - SmartTV - TV Oled - Fuentes de TV - T-COM - Driver de LED - Inverters

EBOOKS

PROGRAMAS: Simuladores de Circuitos Multisim - Simuladores de Circuitos Livewire - Simuladores de Circuitos Proteus - Programas para PICs y memorias Ram

MICROS: Diseñando con PICS 1 - Diseñando con PICS 2

OTROS ARTICULOS

ARTICULOS DE LA A A LA Z

Ingeniero Alberto Picerno - Av. 2 de Abril 1140 - Burzaco - Buenos Aires - Argentina - Tel: (011)3974-4393
Artículos y Ebooks de Electrónica - Todos los Derechos Reservados - 2026

Diseño y Hosting RCH
rch.com.ar - redcomser.com.ar