Inicio Quienes Somos Entretenimiento Contáctenos Como Comprar los Ebooks
Ingresar Registrarse
Artículos Gratuitos sobre electrónica básica y avanzada y venta de libros electrónicos.

TV TRC
PORQUE SE QUEMA EL TR DE SALIDA HOR. (1)
CUANDO SE QUEMA RÁPIDO

por ING. PICERNO




Tamaño A+ A-

1.1 INTRODUCCIÓN

¿Cuantas veces me hicieron la pregunta? Ingeniero se me quema el transistor de salida horizontal ¿qué puede ser? Tantas, que me gustarí­a tener un peso por cada pregunta. Y es que no hay una sola respuesta si no me especifican algo más; generalmente yo someto al que pregunta a un hábil interrogatorio para conseguir alguna pista.

¿Se quema instantáneamente o funciona por un intervalo de tiempo mensurable? No es lo mismo, de ningún modo. Si se quema instantáneamente hay un problema de tensión de ruptura de colector emisor; si dura (aunque sea unos segundos) es un problema de corriente de colector superior a lo normal. Si dura poco el lí­mite de corriente está muy excedido, si dura mucho esta al borde y se quema porque el disipador no permite un calentamiento instantáneo; simplemente demora la muerte por calentamiento.

Pero el problema está en saber cual es el componente que genera la muerte y no el porqué de la misma. Si es por tensión o por corriente solo es una pista importante, pero nada más. El circuito de salida horizontal es tal ves uno de los mas clásicos de la electrónica y quizás el menos comprendido, simplemente porque al reparador no le importa saber como funciona. Probablemente el 80% de los transistores quemados se quemaron por vejez. Se calientan y se enfrí­an cada vez que el TV se enciende y se apaga y la dilatación termina despegando el chip del disipador propio. No hay ni exceso de corriente ni exceso de tensión. Para poder arreglar el 20% restante, estoy escribiendo este artí­culo.

1.2 TRANSISTORES QUEMADOS POR EXCESO DE TENSIÓN

La queja es siempre la misma. No me deja medir nada, lo enciendo y se quema. ¿Qué hago? Si se quema por exceso de tensión tiene que probar el circuito con una fuente de baja tensión y no con la tensión nominal. Como la mayorí­a de las etapas de salida funcionan con tensiones de 90V a 120V lo mas lógico es trabajar con una fuente regulada en lo posible al 10% del valor nominal; de 9 a 12V por ejemplo. La etapa de salida horizontal es prácticamente lineal. Con el 10% de la tensión de fuente, la tensión de retrazado es el 10% de la normal y la corriente de colector es el 10% de la normal etc..

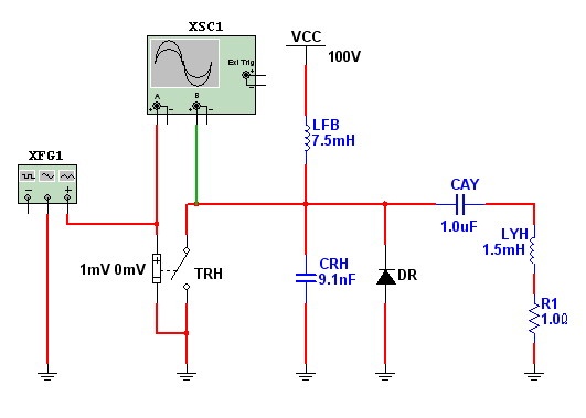
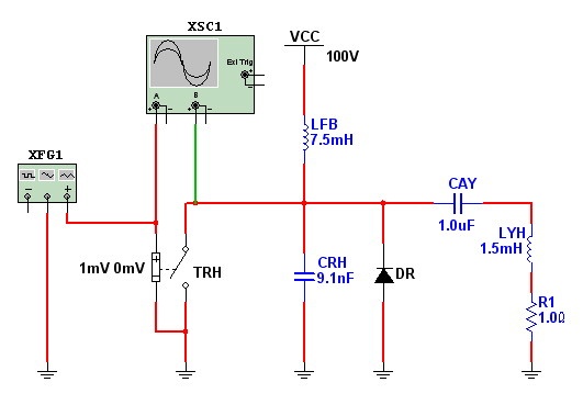
En la figura 1.2.1 se puede observar una etapa de salida horizontal genérica dibujada en Worbench Multisim. Yo le recomiendo que corra la simulación para comprobar si Ud. aprendió. Luego genere fallas cambiando y sacando componentes. Así­ Ud. se autoexaminará para ver si aprendió el método.

Fig.1.2.1 Etapa de salida horizontal resumida

LYH : sección horizontal del yugo 1,5mHy en serie con 1 Ohms
LFB  : inductancia primaria del fly-back
CRH : capacitor de retrazado horizontal
DR    : diodo de retrazado horizontal
CAY : capacitor de acoplamiento al yugo
TRH : transistor de salida horizontal

Tal vez este circuito no se parezca a un horizontal real porque realizamos algunas simplificaciones. El transistor de salida horizontal en una etapa real funciona como una llave, así­ que lo reemplazamos por una llave controlada por tensión (emisor a masa y colector vivo). El generador de funciones ajustado en 15.625 Hz con un 60 % de periodo de actividad reemplaza a la etapa driver horizontal.
 
El fly-back fue reemplazado por un inductor que reemplaza a su primario. Es decir que suponemos que todos los secundarios fueron levantados incluyendo el chupete de AT para evitar que un cortocircuito en las cargas de los secundarios altere el funcionamiento de la etapa. Esto puede realizarse en realidad como comienzo del método de trabajo, levante todos los diodos auxiliares y deje conectado solo el primario. Para saber si la etapa funciona debe utilizar un circuito detector de pico realizado con un diodo recuperador, un capacitor de sintoní­a de aproximadamente 10 nF por 1800V y un tester digital de no menos de 2 Mohms de resistencia interna. Ver la figura 1.2.2.

 
Fig.1.2.2  Circuito con sonda medidora de tensión

1.3 FUNCIONAMIENTO DEL CIRCUITO

Una vez realizado el circuito simplificado, entender su funcionamiento es muy simple. La llave transistor se cierra y se abre a la frecuencia horizontal nominal de 15.625 Hz. En la primera apertura la fuente VCC de 100V carga a CRH y a CAY (a través de LYH y R1). En el primer ciclo de apertura es probable que CAY que es el mas grande no llegue a cargarse por completo; pero eso no tiene importancia ya que cualquiera sea su carga un instante después TRH se cierra y la tensión de CAY queda aplicada al yugo y hace circular una rampa de corriente por él que corresponde a la segunda parte del trazado horizontal. Nota: el elevado valor de CAY no permite que su tensión de carga varí­e durante el corto periodo horizontal.
Pero unos microsegundos después la llave TRH se abre y el circuito se encuentra con CRH a tensión nula; CAY con tensión positiva sobre DR y negativa sobre el yugo y el yugo con una importante campo magnético producto de la rampa de corriente que lo acaba de circular. La rampa deja de incrementarse y el yugo encuentra al capacitor CRH en paralelo con él, a través de CAY. Y entonces comienza un intercambio energético L C que solo puede tener una forma de señal senoidal creciente sobre CRH, hasta que el mismo se cargue a pleno a un valor que depende de la corriente final de la rampa y la reactancia capacitiva de CRH. Como la llave aun no se cierra, la tensión sobre CRH, que llegó al máximo, comienza a bajar, llega hasta cero y cuando pretende pasar a valores negativos se encuentra con el diodo DR, que no se lo permite ya que se cierra a los 600mV negativos. En ese preciso momento toda la corriente volvió al yugo y este tiene un intenso campo magnético de sentido contrario al inicial y casi del mismo valor. Esta energí­a circula por el circuito cerrado que presenta el diodo DR generando la primera parte de trazado de la rampa. Observe que durante este tiempo no se toma energí­a de la fuente y por eso a este tiempo se lo llama de recuperación, en tanto que al segundo tiempo se lo llama de consumo. En el siguiente tiempo de consumo con TRH nuevamente abierto CAY vuelve a cargarse de modo que luego de varios ciclos termina cargado a plena  tensión de fuente y el pico de tensión de retrazado sobre CRH llega al máximo. En la figura 1.3.1 se puede observar el correspondiente oscilograma junto con la tensión sobre R1 (resistencia interna del yugo de 1 Ohms aproximadamente que nosotros usamos como sonda de corriente).    

Fig.1.3.1 Medición de la forma de señal con el osciloscopio

En la pantalla del osciloscopio se puede observar en el canal A (rojo) la corriente en diente de sierra de 1,8 A que pasa por el yugo generando la deflexión. En el canal B se observa la tensión sobre el transistor de salida horizontal de aproximadamente 800 V confirmado por nuestro medidor de tensión de pico que indica 779V.
Ahora que conocemos el funcionamiento de la etapa vamos a encontrar un método de trabajo que nos permita algo muy importante: repararla sin quemar el transistor en el intento.

1.4 MÉTODO DE PRUEBA PARA TRANSISTOR QUE SE QUEMA DE INMEDIATO

Alimente la etapa de salida con el 10% de la tensión de fuente. Pero recuerde que al dejar la fuente de horizontal sin cargar esta se puede quemar. Use dos resistores de 150 Ohms 25 W en serie como carga de la fuente propia. La etapa drive se suele alimentar desde la misma tensión de fuente que la salida. Tenga la precaución de no desconectarla. Muchos TV toman una tensión del fly-back para usarla como protección; si esta tensión no es la correcta se corta la excitación horizontal. Para evitar este último problema existen tres modos de trabajo. 1) Fabrique una etapa osciladora y drive de prueba (el autor le puede brindar un circuito si se lo solicita por un correo electrónico). 2) Use un TV como generador de señal de señal excitadora del drive conectado por dos simples cables. 3) Busque la tensión utilizada para protección y engañe al circuito reemplazándola por una fuente.
Si tiene osciloscopio verifique la señal sobre el colector del transistor de salida horizontal, si no lo tiene controle la señal de la sonda de valor pico. En la figura 1.4.1 le mostramos el oscilograma y la tensión continua.
 
  
Fig.1.4.1 Forma de señal con el 10% de la tensión de fuente

Observe que la tensión de retrazado horizontal y la sonda de valor pico indican una tensión unas 10 veces menor. Este coeficiente es igual para todos los TV y sirve como excelente punto de partida de cualquier método. Si Ud. mide con la sonda un valor de 9 a 10 veces menor, puede considerar que el circuito funciona bien. Por supuesto si mide con el osciloscopio puede estar mucho mas seguro del funcionamiento. 
¿Pero entonces porque se quema el transistor? Porque algunos de los secundarios del fly-back que acabamos de desconectar tiene un problema. Carga en cortocircuito, diodo auxiliar en corto, etc.. Inclusive puede ser el ánodo final del tubo el que está en cortocircuito (recuerde que desconectamos el chupete).
Ahora pasemos a analizar casos de falla. Por ejemplo un oscilograma y una tensión continua como los de la figura 1.4.2 pueden deberse a un fly-back en cortocircuito.

  
Fig.1.4.2 Fly-back en cortocircuito

Nuestro consejo es que no salga corriendo a comprar un fly-back; tome un fly-back con el bobinado de alta tensión en corto y recupere el núcleo (con cuidado de no perder el/los entrehierros plásticos colocados entre cada "C"). Bobine 60 espiras sobre una de las "C" con cable unifilar (el cable telefónico para interiores tiene el tamaño y la aislación justa; desarme el par y úselo un cable para hacer el bobinado unifilar). Arme las dos "C" y ya tiene un fly-back simulado. Reemplace el fly-back dudoso y si la tensión de retrazado da bien el problema esta seguro en el fly-back.

Los mismos oscilogramas y tensión continua pueden generarse si lo que está en corto es el yugo. En este caso corresponde desconectar el yugo pero tomando antes la precaución de desconectar el zócalo del tubo para evitar una bonita marca en el centro de la pantalla. En la figura 1.4.3 se puede observar el resultado sobre el oscilograma y la tensión de la sonda de valor pico.

Fig.1.4.3 Oscilograma con el yugo desconectado

Aquí­ se puede observar que la tensión de la sonda cayó a un valor muy bajo de 32V y que el tiempo de retrazado aumentó considerablemente lo cual es muy lógico porque en realidad para la corriente alterna el yugo y el primario del fly-back están conectados en paralelo mediante la fuente de alimentación VCC y el capacitor de acoplamiento CAY. 
Por último, aunque no es muy probable, puede ocurrir que se abra el capacitor de retrazado horizontal CRH. En nuestro circuito simplificado no colocamos un capacitor infaltable en la realidad, que es un cerámico disco de 470 pF x 2KV, conectado directamente sobre el colector y el emisor de TRH (su función es evitar la irradiación de interferencias). Cuando se abre el capacitor de sintoní­a principal CRH queda este pequeño capacitor conectado y se puede observar un oscilograma como el de la figura 1.4.4.

 
Fig.1.4.4 Capacitor de retrazado abierto

Y con esto analizamos prácticamente todos los componentes de la etapa de deflexión horizontal que pueden producir la falla de transistor que se quema instantaneamente. El problema es que tanto un fly-back como un yugo o un capacitor de retrazado, produce el mismo sí­ntoma. Pulso de retrazado angosto y tensión alta en la sonda. Por eso indicamos la prueba con el simulador de fly-back y desconectando el yugo; luego por descarte se debe probar el capacitor de retrazado.

1.5 BUEN FUNCIONAMIENTO CON BAJA TENSIÓN DE FUENTE

Si el circuito arranca bien con baja tensión de fuente y al conectar los secundarios y el chupete, sigue funcionando bien, el problema es un poco mas difí­cil de solucionar aunque hay un método seguro para encontrar la falla aunque requiere equipamiento. Hay que trabajar con una fuente variable de 0 a 300V por lo menos de 2A. Esto significa utilizar un variac o un variac electrónico o EVARIAC. La forma de trabajar es comenzar aplicando una tensión del 10% del valor nominal y verificar la temperatura de todos los componentes de la salida luego de 10 o 20 minutos de funcionamiento. Luego aumentar la tensión a 20V dejarlo funcionar por otros 10 o 20 minutos y así­ sucesivamente hasta llegar a la tensión nominal. El osciloscopio y la sonda de tensión de pico nos sirven para observar una inestabilidad que nos indica que un poco después se va a producir una perdida de aislación. La prueba de temperatura luego de 10 o 20 minutos nos indica un componente con un arco interno.
En la mayorí­a de los casos el problema se suele resolver sencillamente porque el componente defectuoso termina quemándose ya que la fuente utilizada tiene suficiente potencia como para que ello ocurra. En cambio cuando se utiliza la fuente propia, cualquier arco produce una sobrecarga que hace cortar la fuente de modo que no se puede observar humo o arcos.

1.6 CONCLUSIONES

En esta entrega analizamos solo una parte del problema; transistores que se queman de inmediato. En una próxima entrega analizaremos los casos en que el transistor se quema luego de algunos minutos u horas y posteriormente el caso de transistores que se queman en varios meses.
Seguramente algunos reparadores dirán que los métodos propuestos son muy lentos y trabajosos y que requieren equipos especiales, aunque nadie va a dejar de reconocer que son muy elaborados y precisos. Permí­tame defenderme de esas crí­ticas aun antes de recibirlas.
Método lento y trabajoso: muy probablemente cuando Ud. tenga todo organizado, aplicar este método le puede llevar 15 o 30 minutos. Convengamos 2 horas para no hilar muy fino. Si Ud. puede sacar 4 TVs difí­ciles por dí­a ganando unos 40 U$S por cada uno, puede ganar unos 2400 U$S por mes si tiene la mala suerte que todos los TV que arregla sean complicados.
Se requieren equipos especiales: con un tester y la sonda detectora de valor pico puede hacer mucho. Una fuente regulada de alrededor de 12V 1A no es nada especial y debe existir en todos los talleres. Una carga resistiva de 300 Ohms 50W es mas necesaria que la llave de la puerta de entrada de cualquier taller; salvo que Ud. use el propio TV como carga de una fuente que no funciona y entonces la fuente arranca de golpe con el doble de la tensión nominal y quema el TV í­ntegramente y todo por dos resistores de alambre. El osciloscopio no es imprescindible, pero un osciloscopio modesto de 1 canal 10 MHz cuesta 200 U$S y en esta época de TV de LCD y PLASMA que cuestan hasta 3.000 U$S es una inversión mas que aceptable. El EVARIAC lo puede construir Ud y no va a gastar mucho porque usa componentes que se pueden sacar de cualquier TV en desuso.
Son métodos muy elaborados y precisos: gracias, pero hay que agradecerle a todos mis alumnos que los aplicaron y perfeccionaron por muchos años. El que enseña es el que más aprende.
Así­ quedo totalmente a salvo de crí­ticas sin sentido. De cualquier modo estoy seguro que una buena cantidad de reparadores va a leer atentamente mis métodos pero no los va a aplicar simplemente por desidia; porque ya está acostumbrado a trabajar sin método porque supone que un golpe de suerte le permitirá encontrar la falla sin aplicar método alguno. En este caso solo me queda decirle: gracias a dios que no estudió medicina.




SALIR

Más TV TRC

PORQUE SE QUEMA EL TRANS. DE SAL. HORIZ. (3)
EN DIAS O MESES DE USO

EN ESTE TERCER ARTICULO SOBRE TRANSISTORES DE SALIDA HORIZONTAL QUE SE QUEMAN, VAMOS A TRATAR LOS CASOS MAS PATÉTICOS. LOS TRANSISTORES QUE DURAN DE UN MES O UN PAR DE MESES Y NO APARENTAN TENER NINGUN COMPONENTE DAÑADO EN LA ZONA DE HORIZONTAL.

[+] Leer artículo...    


PORQUE SE QUEMA EL TR. DE SAL. HORIZONTAL (2)
CUANDO DURAN SOLO UNOS SEGUNDOS O MINUTOS

EN ESTA ENTREGA EXPLICAMOS PORQUE SE QUEMA EL TRANSISTOR DE SALIDA HORIZONTAL DE UN TV. PERO AHORA, LUEGO DE VARIOS MINUTOS U HORAS DE FUNCIONAMIENTO. ESTE ARTICULO ES LA CONTINUACIÓN DEL 1 EN DONDE EXPLICAMOS PORQUE SE QUEMA UN TRANSISTOR DE SALIDA HORIZONTAL EN FORMA INMEDIATA.

[+] Leer artículo...    






El Ing. Alberto Picerno, conocido en toda latinoamerica por sus cursos de Tv y LCD, es el autor mas prolífico sobre Electrónica, con mas de 40 libros tecnicos y cientos de articulos publicados. 

Se inicio en el mundo de la electronica de niño ayudando a su padre que era hobbysta y aficionado a la radio.

Su experiencia temprana le permitio recibirse con medalla de oro al mejor promedio de "Tecnico Nacional el Telecomunicaciones" y posteriormente volvio a obtener la medalla de oro al mejor promedio como "Ingeniero en electronica en UTN"

Leer Mas Aquí



Artículos Gratis
Sobre Electrónica
por Ing. Picerno


Ir a Artículos Gratuitos      


Libros Digitales

Adquiera los mejores
Libros Digitales (Ebooks)
Sobre Electrónica

Ir a Sección Libros      


MAPA DE LINKS:

INICIO - QUIENES SOMOS - ENTRETENIMIENTO - CONTACTENOS

TV: TRC - LCD - Plasma - LED - Smart - OLED

SOLDADURAS: SMD - BGA - Maquinas de Rebaling

TALLER: Puntas de prueba Sonda de RF - Punta de prueba BEBE - Punta de prueba Filtro Pasabajo - Instrumentos Fuentes - Instrumentos Evariac - Instrumentos SuperEvariac - Instrumentos Varios

AUDIO: Amplificadores Analogicos - Amplificadores Digitales - Bafles Caseros

MANUALES: TV TRC - TV LCD - TV Plasma - TV LED - SmartTV - TV Oled - Fuentes de TV - T-COM - Driver de LED - Inverters

EBOOKS

PROGRAMAS: Simuladores de Circuitos Multisim - Simuladores de Circuitos Livewire - Simuladores de Circuitos Proteus - Programas para PICs y memorias Ram

MICROS: Diseñando con PICS 1 - Diseñando con PICS 2

OTROS ARTICULOS

ARTICULOS DE LA A A LA Z

Ingeniero Alberto Picerno - Av. 2 de Abril 1140 - Burzaco - Buenos Aires - Argentina - Tel: (011)3974-4393
Artículos y Ebooks de Electrónica - Todos los Derechos Reservados - 2026

Diseño y Hosting RCH
rch.com.ar - redcomser.com.ar