Inicio Quienes Somos Entretenimiento Contáctenos Como Comprar los Ebooks
Ingresar Registrarse
Artículos Gratuitos sobre electrónica básica y avanzada y venta de libros electrónicos.

INSTRUMENTOS VARIOS
MEDIDOR DE RESISTENCIAS BAJAS (SHUNT)
MINIMO DE 100 mOHMS

por ING. PICERNO




Tamaño A+ A-

MEDIDOR DE BAJA RESISTENCIA CON LM317

1. INTRODUCCIÓN

¿Cuantos resistores de menos de 1 Omhs existen en los modernos equipos electrónicos de TV, audio, electrónica industrial, línea  blanca, etc. etc.? una cantidad realmente muy alta. Por ejemplo llegamos a contar 12 en un TV monoplaqueta. Y sin embargo a pesar de que están en lugares importantes del equipo, el reparador no tiene un instrumento confiable con el que pueda medir su resistencia.

Ud. piensa que me estoy olvidando del óhmetro del tester y no es así. Aunque los fabricantes de los testers más sofisticados lo oculten, no son capaces de medir resistencias menores a 2 o 3 Ohms  con una aceptable precisión. Y justamente los resistores que normalmente llamamos "de shunt" suelen tener valores menores a 1 Ohm.

 ¿Y porque los tester no están capacitados para medir resistencias bajas? Por un problema de costos. Piense nada más que un tester debe tener puntas de prueba con dos cables de cobre de por lo menos 1/2 metro de largo. La resistencia de estos cables con el diámetro que suelen tener es de 1 Ohms aproximadamente y entonces al medir un resistor de 10 Ohms ya están midiendo con un error del 10%. Y cuando medimos un resistor Shunt de 1 Ohms pueden estar indicando 2 Ohms. 

Y piense que aun no estamos considerando otros errores del tester, como por ejemplo la resistencia de contacto de los conectores del mismo, que llegan a tener valores similares a 1 Ohms cuando están sucios, o mas con el baño externo barrido por el uso.

El cobre ya es considerado un metal semiprecioso y es irremplazable. Y su costo está subiendo constantemente a tal punto que las compañías de electricidad lo están reemplazando por aluminio.

Por todo esto, no pensemos que los fabricantes de instrumental nos van a solucionar el problema. Tenemos que resolverlo nosotros si no queremos seguir trabajando a ciegas, porque cuando medimos un resistor de 1 Ohms que está en cortocircuito, y el tester podría tal vez indicarnos 3 Ohms falseamos cualquier análisis serio de una falla.

2. LA MEDICIÓN DE LA RESISTENCIA CON UNA FUENTE DE I

Hay dos tipos de circuitos que sirven para medir la resistencia de un resistor: El paralelo y el serie, cuyos circuitos veremos a continuación en la figura 2.1.


Fig.2.1 Ohmetros paralelo (arriba) y serie (abajo)

El óhmetro serie requiere tensiones de fuente de hasta 24V para la medición de resistores de 22 MOhms (que suele ser los más altos que se utilizan). Esto limita el uso de este circuito como instrumento portatil. Por esta razón los tester digitales suele usar la configuración paralelo que hace uso de una fuente de corriente.

Las fuentes electroquímicas (las pilas) no permiten la construcción de fuentes de corriente constante (I2). Entonces se recurre a la construcción de un circuito electrónico que transforma la clásica fuente de tensión constante (una pila común) en una fuente de corriente constante.
Las fuentes de corriente constante son tan utilizadas en cualquier equipo electrónico que los fabricantes de circuitos integrados de fuente, realizan sus diseños teniendo en cuenta que puedan funcionar como "de corriente contante" o "de tensión constante". Entre otros, el conocido circuito integrado LM317 que se utiliza mayoritariamente como fuente de tensión constante puede ser utilizado también como fuente de corriente constante y vamos a utilizarlo en nuestro proyecto debido a su facilidad para conseguirlo y a la sencillez de su circuito.

3. FUENTE DE CORRIENTE CON EL LM317

 

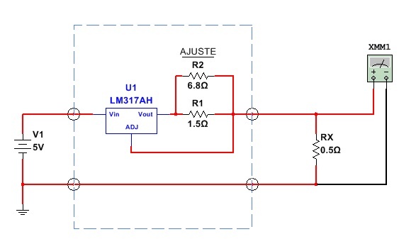
Fig.3.1 Circuito del medidor de bajas resistencias

El LM317 posee tres patas Vin, Vout y ADJ, cuyos nombres son suficientes para no tener que realizar ningún comentario sobre su uso. La carga RX que es el resistor a medir, cierra el circuito estableciendo una corriente y consecuentemente una tensión sobre la entrada ADJ producto de la caída de tensión sobre el resistor R1 y el resistor R2 (si existiera).
Cuando la tensión ADJ llega a un valor igual a 1,25V con respecto a la tensión de salida Vout, el circuito se estabiliza y mantiene circulando una corriente de 1A por la carga, cualquiera sea esta, mientras esté dentro del rango de control determinado por el valor de la tensión de entrada. 
En nuestro caso elegimos un valor de 1A porque permite realizar mediciones entre 100 mOhms y 1 Ohms. Pero debe recordar que cuando mayor es la corriente mayor es la potencia disipada sobre el resistor a medir. En nuestro ejemplo la potencia sobre un resistor de 1 Ohms calculada con la formulada   I2 x R1 es igual a 12 x 12 = 1 W. Esto no significa que solo se pueden medir resistores de más de 1W; mientras solo se lo mida en pequeños periodos de tiempo.     
4.AJUSTE DEL MEDIDOR
El ajuste de nuestro medidor es muy simple. Coloque un resistor RX de 100 mOhms a 1 Ohms 1/2W con el tester digital en serie, predispuesto como amperímetro. Si la corriente indicada es de 1 A  él óhmetro esta ajustado, sin colocar ningún valor de R2. Pero en general va a indicar un valor menor. Ud. debe colocar un resistor R2 tal que el tester indique una corriente de un valor muy cercano a 1 A. Esto significa que nuestra fuente de corriente tiene el valor exacto.
Ahora puede colocar el tester según la figura 3.1 predispuesto como un voltímetro y ya tiene su medidor listo para trabajar. Nota: aunque el tester queda predispuesto como voltímetro Ud. lea directamente la pantalla como si midiera Ohms o miliohms aunque realmente va a medir volts o milivolts.
¿Se puede usar el medidor sin realizar el ajuste propuesto? Si no tenemos que realizar trabajos de gran precisión; se puede, obviar el ajuste, utilizando un resistor R1 de 1,2 Ohms y no colocar el resistor R2.
5. LA FUENTE DE ALIMENTACIÓN V1
Si Ud. necesita que el medidor sea del tipo portátil puede utilizar 3 pilas de 1,5V como fuente de alimentación. En cuanto al tipo de pilas aconsejamos el uso de pilas alcalinas AA si el uso no es frecuente. En caso de uso frecuente tendrá que usar pilas "D" alcalinas. Recuerde que las mediciones deben ser siempre de corta duración. Mirar la pantallita del tester y levantar la punta solo puede llevarle un par de segundos, que no pueden dañar ni al resistor bajo medición, ni a las pilas.

6.CONSTRUCCIÓN

Realmente un dispositivo que solo posee un circuito integrado de 3 patas y uno o dos resistores no requiere ninguna sofisticación tal como un circuito impreso. Puede usar un gabinete de plástico o metal colocando un disipador de aluminio de 8 x 8 cm sobre el cual montará el LM317 del tipo mostrado en la figura 6.1.  



Fig.6.1 Aspecto del LM317 y distribución de patas

7. USO DEL MEDIDOR DE BAJAS RESISTENCIAS

Los reparadores con más experiencia, suelen ser los más confundidos con las fallas de los resistores shunt. Ocurre que el uso general de los resistores shunt ocurre sobre las fuentes de potencia y de media potencia que por lo general están construidas con un transistor de potencia o un MOSFET; el resistor shunt que conecta el terminal de "emisor" o "fuente" a masa y un fusible para evitar que se produzcan sobrecalentamientos si la corriente sigue circulando por periodos largos, luego de la falla y con la posibilidad de producir incendios.
El fusible y el resistor shunt cumplen la misma función; que es cortar la corriente cuando el transistor se pone en cortocircuito. El shunt apaga la fuente de entrada al sistema y el fusible abre el circuito hacia el transistor dañado.
Estos circuitos ya se usaban en los viejos TV a TRC que usaban R shunts clásicos de carbón. En general la falla tenia esta secuencia: 1) el transistor se pone en cortocircuito. 2) el fusible y el R shunt se comienzan a calentar 3) en el mejor de los casos el fusible se abre protegiendo al R shunt. Dependiendo del circuito el resistor shunt puede sufrir un cambio de valor o su apertura directa. 
Los resistores de carbón suelen reducir su valor a recalentarse y en consecuencia el nivel de corriente de corte aumenta. Por lo general el reparador cambia el transistor prueba y el circuito funciona normalmente solo que con un una corriente de protección por corte mayor, que suele pasar desapercibida.
Los resistores shunt modernos son de cerámica metalizados en los que la capa de oxido y se ajusta al fabricarlos por calentamiento controlado ya que la oxidación reduce la capa de metalización y por lo tanto aumenta el valor de la resistencia del resistor shunt.
Esto significa que el nivel de corte por sobrecorriente del circuito disminuye y suele ocurrir que el reparador cambie el transistor y el dispositivo arranca y corta aunque todo esté en buenas condiciones porque R shunt, al recalentarse, aumentó de valor (no se redujo como en los dispositivos con R shunt clásicos de carbón). 
Por eso es conveniente luego de cambiar el transistor y antes de probar el dispositivo medir el resistor shunt con el medidor que acabamos de diseñar.
Y si el R shunt debe ser cambiado, le aconsejo que lo mida antes de colocarlo, porque seguramente no va a conseguir el original SMD y tiene que colocar un resistor con terminales de alambre identificado por bandas de colores y si pidió un resistor de 470 mOhms es probable que le hayan dado uno de 4,7 Ohms.

8.¿SE PUEDE MEDIR UN R SHUNT SIN DESCONECTARLO DE LA PLAQUETA?
Si, se puede, pero hay que tener una precaución muy importante. Primero mida con el tester común la resistencia shunt sobre la que tiene dudas. Si tiene un valor superior a 10 Ohms aproximadamente significa que seguramente se abrió y como este resistor se conecta a una pata de un circuito integrado nuestro medidor podría aplicar 5 V a esa pata y dañarla. Es muy improbable pero podría ocurrir.
9.FUENTE V1 
Si nuestro medidor tiene que trabajar muy frecuentemente seguramente Ud. está pensando en usar una fuente permanente. Puede comprarla pero también puede construir una que nosotros publicamos en "www.picerno.com.ar" y que llamamos fuente inteligente, porque es ideal para el reparador de dispositivos modernos. Las razones de la palabra "inteligente" las puede conocer ingresando a mi página y entrando en "TALLER> INSTRUMENTOS FUENTES".   




SALIR

Más INSTRUMENTOS VARIOS

OSCILOSCOPIOS DIGITALES 3
COMO GUARDAR OSCILOGRAMAS

UN OSCILOSCOPIO MODERNO TIENE GRANDES POSIBILIDADES A LA HORA DE GUARDAR OSCILOGRAMAS, PARA LUEGO PRESENTARLO EN UN INFORME O SIMPLEMENTE IMPRIMIRLOS EN LA IMPRESORA. AQUÍ LE ENSEÑAMOS COMO SE HACE.

[+] Leer artículo...    


OSCILOSCOPIOS DIGITALES CAPITULO 2
DESCRIPCIÓN DE LOS CONTROLES

EN EL CAPITULO 1 CONOCIMOS NUESTRO OSCILOSCOPIO EN FORMA GENERAL Y LE INDICAMOS LOS AJUSTES Y VERIFICACIONES QUE HAY QUE REALIZAR PARA PODER UTILIZARLO SIN PROBLEMAS. EN ESTE VAMOS A EXPLICAR SU PANTALLA Y SUS CONTROLES CON MAS PRECISIÓN.

[+] Leer artículo...    


OSCILOSCOPIOS DIGITALES CAP 1
VERIFICACIÓN Y ANCHO DE BANDA

EN ESTE CAPÍTULO ANALIZAMOS EL AJUSTE DE LAS PUNTAS DEL OSCILOSCOPIO Y SOBRE TODO ACLARAMOS EL TEMA DEL ANCHO DE BANDA PARA EVITAR FALSAS EXPECTATIVAS.

[+] Leer artículo...    


CARGA RESISTIVA PARA AMPLIFICADORES
FABRICADA CON MATERIAL DE DESCARTE

PARA DESCANSAR DE LA REPARACIÓN DE TVs VAMOS A VER UN TEMA PRÁCTICO SOBRE FABRICACIÓN DE DISPOSITIVOS CASEROS PARA EL TALLER. SI ALGO ES NECESARIO EN CUALQUIER TALLER DE REPARACIONES ES UNA BUENA CARGA PARA PROBAR AMPLIFICADORES ESTEREOFÓNICOS DE BUENA POTENCIA.

[+] Leer artículo...    


CARGA RESISTIVA PARA TV
SOLO DE TIPO PASIVO

CUANDO SE PRUEBA UNA FUENTE SE REQUIERE CARGARLA CORRECTAMENTE. EN CASO CONTRARIO LA PRUEBA PUEDE SER DESTRUCTIVA. EN ESTE ARTICULO LE EXPLICAMOS COMO CALCULAR Y CONTRUIR UNA CARGA PARA TRC; LCD Y PLASMA.

[+] Leer artículo...    


TRANSFORMADOR AISLADOR DE RED
CON MATERIALES RECUPERADOS

¿Ud. TIENE UN TRANSFORMADOR DE AISLADOR 220/220 O 110/110 EN LA INSTALACIÓN DE SU TALLER? COMO ESTOY SEGURO QUE QUE MUCHOS DIRÁN QUE NO, LOS INVITO A OBSERVAR UNO DE LOS INSTRUMENTOS QUE MAS QUIERO PORQUE LES ESTOY CUIDANDO LA VIDA A MIS ALUMNOS. SEGURAMENTE ESTARÁN PENSANDO QUE LOS VOY A HACER BOBINAR UN BRUTO TRANSFORMADOR Y QUE TENDRÁN QUE IR A COMPRAR MATERIALES. NADA DE ESO SEGURO QUE TIENEN TODO EN SU MISMO TALLER Y QUE LE ESTÁ ROBANDO ESPACIO DEL MISMO.

[+] Leer artículo...    


OSCILOSCOPIOS DIGITALES
PRESENTACIÓN DE LA SERIE

MIS SEGUIDORES SABEN QUE YO NO LES VOY INDICAR UNA INVERSIÓN ANTIECONÓMICA Y QUE SI PUEDO SUPLANTAR UN EQUIPO COMERCIAL POR UN INSTRUMENTO CASERO, NO VOY A DEJAR DE HACERLO Y PROBABLEMENTE LO PUBLIQUE EN FORMA GRATUITA PARA BENEFICIO DEL GREMIO. PERO LOS TIEMPOS CAMBIAN Y LOS PRECIOS TAMBÍEN Y HOY DEBO CONSIDERAR UNA NUEVA VERSIÓN DE OSCILOSCOPIOS DIGITALES QUE PRONTO SE VAN A HACER IMPRESCINDIBLES EN NUESTRO TRABAJO DIARIO.

[+] Leer artículo...    






El Ing. Alberto Picerno, conocido en toda latinoamerica por sus cursos de Tv y LCD, es el autor mas prolífico sobre Electrónica, con mas de 40 libros tecnicos y cientos de articulos publicados. 

Se inicio en el mundo de la electronica de niño ayudando a su padre que era hobbysta y aficionado a la radio.

Su experiencia temprana le permitio recibirse con medalla de oro al mejor promedio de "Tecnico Nacional el Telecomunicaciones" y posteriormente volvio a obtener la medalla de oro al mejor promedio como "Ingeniero en electronica en UTN"

Leer Mas Aquí



Artículos Gratis
Sobre Electrónica
por Ing. Picerno


Ir a Artículos Gratuitos      


Libros Digitales

Adquiera los mejores
Libros Digitales (Ebooks)
Sobre Electrónica

Ir a Sección Libros      


MAPA DE LINKS:

INICIO - QUIENES SOMOS - ENTRETENIMIENTO - CONTACTENOS

TV: TRC - LCD - Plasma - LED - Smart - OLED

SOLDADURAS: SMD - BGA - Maquinas de Rebaling

TALLER: Puntas de prueba Sonda de RF - Punta de prueba BEBE - Punta de prueba Filtro Pasabajo - Instrumentos Fuentes - Instrumentos Evariac - Instrumentos SuperEvariac - Instrumentos Varios

AUDIO: Amplificadores Analogicos - Amplificadores Digitales - Bafles Caseros

MANUALES: TV TRC - TV LCD - TV Plasma - TV LED - SmartTV - TV Oled - Fuentes de TV - T-COM - Driver de LED - Inverters

EBOOKS

PROGRAMAS: Simuladores de Circuitos Multisim - Simuladores de Circuitos Livewire - Simuladores de Circuitos Proteus - Programas para PICs y memorias Ram

MICROS: Diseñando con PICS 1 - Diseñando con PICS 2

OTROS ARTICULOS

ARTICULOS DE LA A A LA Z

Ingeniero Alberto Picerno - Av. 2 de Abril 1140 - Burzaco - Buenos Aires - Argentina - Tel: (011)3974-4393
Artículos y Ebooks de Electrónica - Todos los Derechos Reservados - 2026

Diseño y Hosting RCH
rch.com.ar - redcomser.com.ar