Inicio Quienes Somos Entretenimiento Contáctenos Como Comprar los Ebooks
Ingresar Registrarse
Artículos Gratuitos sobre electrónica básica y avanzada y venta de libros electrónicos.

PUNTAS DE PRUEBA SONDA DE RF
FABRICACIÓN DE UNA SONDA DE RF
Extienda el alcance de su tester a 10 GHz

por ING. ALBERTO PICERNO




Tamaño A+ A-

$v1

1.1 INTRODUCIÓN 

El tester digital o analógico es el instrumento de batalla del reparador. Como la espada del guerrero es lo primero que desenfunda. Luego si con la espada no basta sacará a relucir armas mas sofisticadas como un osciloscopio. Pero nuestro tester tiene un uso limitado. Cubre CC y CA hasta quizás 1 KHz con mucha suerte.

Si Ud. arma un sencillo circuito de interface la espada se potencia de modo que puede cubrir mediciones desde 10 KHz hasta 5 GHz (con dos o tres sondas diferentes) permitiendo una variedad de mediciones solo limitadas por nuestra imaginación. Osciladores a cristal, señales RF de CD o de DVD, FE, TE, VE de reproductores de CD y DVD y un etc. muy grande porque todos los dí­as le encontramos una nueva utilidad. Y a medida que realizamos nuevas sondas este articulo se va poblando de apéndices.

Como el estetoscopio del médico. Este conjunto de sondas es como para llevarlas colgadas del cuello. Realmente yo las tengo acoplada a diferentes testers de aguja de esos que valen 2 U$S y creo que es el conjunto de instrumentos caseros que mas satisfacciones me dio.

 1.2 SONDA DETECTORA DE RF

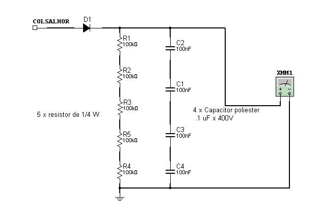
  Por ejemplo, todo lo que se necesita para saber si en el bus de datos hay una señal adecuada es un detector de señal de CA de 5V pico a pico. Usar el tester en CA no sirve para nada. Los tester pueden medir CA de 50Hz y en muchos casos si no tienen componente continua agregada. Nosotros vamos a usar el tester en CC y por lo tanto debemos agregar entre el tester y el circuito, una interface adecuada construida con diodos que puedan funcionar hasta varios cientos de MHz para obtener un instrumento versátil que sirva para otras funciones además de leer un bus de datos.

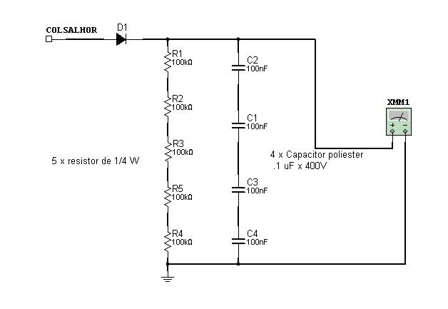
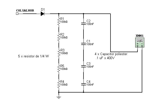
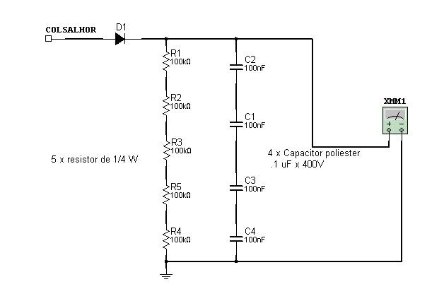
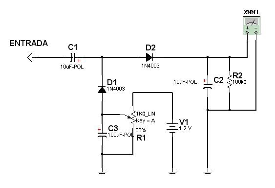
En la figura 1.2.1 se puede observar un circuito simple, que puede montarse dentro de una jeringa hipodérmica para medicina veterinaria con dos cables de salida para conectar al tester con dos fichas banana.

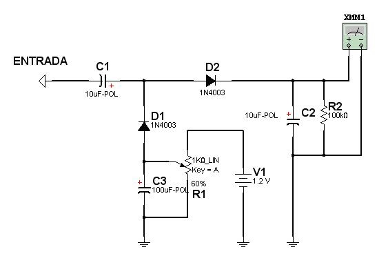
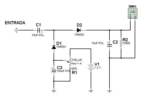
                   Fig.1.2.1 Circuito de la sonda detectora de RF

En la figura se observa el circuito de la sonda conectada a un generador de funciones y a un osciloscopio para verificar su funcionamiento con una señal rectangular de 5V, 50 KHz. Como resulta obvio, el único instrumento imprescindible es el tester conectado sobre la salida del circuito, que puede ser tanto un instrumento analógico como digital de cualquier caracterí­stica.

Observe que se trata de un detector de valor pico a pico construido con dos diodos 1N4148. De ese modo las dos señales del bus de datos va a dar una indicación de aproximadamente 5V si el dispositivo funciona correctamente. Observe que la sonda incluye una pila de 1,5V y un preset para prepolarizar los diodos y evitar el error de la tensión de barrera de los mismos.

Como el detector pico a pico tiene un capacitor de entrada nuestro circuito no responde a las tensiones continuas y por lo tanto no nos engaña si el bus de datos está permanentemente en 5V o si la salida de un cristal tiene una continua superpuesta.

Antes de medir se deben compensar las barreras del siguiente modo: ponga la entrada en cortocircuito, ajuste el preset a través del agujero de la jeringa para que el tester digital indique aproximadamente 40 mV en la escala de 1V. Retire el cortocircuito y mida.

Esta sonda está diseñada para que funcione entre 10 KHz y 100 MHz y es por lo tanto ideal para medir la señal RF de reproductores de CD o de DVD y la señal de oscilación de cristales dentro de esa gama de frecuencias. Inclusive sirve para medir señales de horizontal como la tensión de filamento del tubo y otras. Aumentando el valor de los capacitores a 10 uF (electroliticos) se la puede usar en audio, pero no conveniente usar una sola sonda para toda la gama hasta 50 MHz. Fabrique dos y recuerde que los diodos 1N4148 solo soportan 50V. Si desea construir una sonda que soporte mas tensión debe emplear diodos auxiliares de TV o diodos recuperadores y por supuesto utilizar capacitores y resistores de adecuada tensión.

Tenga en cuenta que el error de lectura de esta sonda puede ser del orden de los +-100 mV dependiendo de la precisión de su ajuste. Es decir que sin ser un instrumento de precisión resulta útil para la mayorí­a de nuestras necesidades.

En la figura 1.2.2 se puede observar el diseño de una plaqueta de circuito impreso para armar la sonda dentro de una jeringa hipodérmica de 40 mL. Tanto el circuito eléctrico como el impreso fueron realizados en el laboratorio virtual Live Wire y son perfectamente funcionales. Si el lector desea los archivos electrónicos de este dispositivos se debe comunicar por correo electrónico con el autor.

Fig.1.2.2 Plaqueta de la sonda detectora de RF

En la tabla de la figura 1.2.3 se puede observar la lista de materiales del dispositivo.

       Fig. 1.2.3 Lista de materiales de la sonda DE 10Khz a 50 MHz

En la figura 1.2.4 le mostramos el dispositivo terminado. Observe que se utiliza la misma aguja hipodérmica como punta (cuando no use la sonda cúbrala con el capuchón de plástico). Para conectar la aguja a la plaqueta simplemente busque un alambre estañado que entre justo en la aguja y apriete levemente con el alicate sobre la misma como si fuera a cortarla, para deformarla y realizar un contacto franco. Si necesita desarmar el dispositivo tire de la aguja rompiendo el alambre y luego coloque un alambre y una aguja nueva.

El soporte de la plaqueta es el propio embolo de goma de la jeringa con una ranura para encastrar la plaqueta. La pila esta directamente soldada al impreso porque el consumo es muy bajo y dura muchas horas de uso.

                          Fig.1.2.4 Aspecto exterior de la sonda armada

1.3 USO DE LA SONDA DETECTORA DE RF PARA MEDIR UN BUS DE DATOS

Vamos a utilizar la sonda para medir la existencia y la amplitud de las señales de data y clock del sintonizador. Si Ud. le pide a un TV que realice el ajuste automático de canales y cuando termina no le quedó ningún canal sintonizado es muy probable que falle la comunicación entre el micro y el sintonizador. Vuelva a hacer la misma operación pero ahora conectando la sonda en el terminal de datos y observando el tester. Cuando se produce la comunicación, el tester debe indicar entre 4,7 y 5,3 V. Si la tensión es correcta se debe conectar la sonda sobre el terminal de clock y realizar la misma medición con idéntico resultado.

Si las dos mediciones dan correctas, el problema está en el puerto de comunicaciones del sintonizador que no reconoce las señales. En ese caso hay dos posibilidades de reparación, una es cambiar el integrado del sintonizador comúnmente conocido como PLL y que tiene un costo muy bajo (menos de 3 U$S) y la otra cambiar el sintonizador.

Un detalle a tener en cuenta con el uso de la sonda, es que las señales de datos y clock estén presentes por lo menos durante 1 segundo que es el tiempo que necesita un tester digital para realizar una medición correcta. Por lo general durante la sintoní­a automática las señales de datos y por lo tanto la de clock están presentes durante mas de 1 segundo (en general la sintoní­a de los 150 canales suele durar mas de 2 minutos es decir que cada canal se barre en algo mas de un segundo) pero hay algunos equipos muy rápidos que podrí­an presentar algún problema. Por eso para una total seguridad indicamos la utilización de un tester analógico que no necesita ser de gran calidad. De hecho esos pequeños tester de aguja de 2 U$S suelen ser mas rápidos que los mas sofisticados y caros.

Si la señal de datos o de clock no tiene la amplitud correcta se debe determinar que integrado conectado al bus provoca la caí­da de tensión. Para ello desconéctelos uno por uno (incluyendo el propio sintonizador) hasta que la tensión tenga el valor correcto. Si no aparece ningún culpable de la caí­da, se trata de un problema de generación del micro o de la resistencia de pull-up del mismo.

1.4 USO DE LA SONDA RF EN CD DVD BLU RAY O DVD HD

La señal mas importante de un reproductor de CD o de DVD es la famosa RF o señal de ojo de pescado (fish eye). Con una sonda medidora y un disco bien grabado por matrizado se pueden hacer maravillas en lo que respecta a los ajustes (muchos en los viejos equipos y pocos en los nuevos, aunque siempre hay alguno para realizar, como la altura del miniplato).

Y si Ud. tiene inquietudes y no solo es un cambiador de pick-ups, esta es una excelente herramienta de reparación. Con esta sonda se puede medir RF, EFM o EFM`, TE, FE y VE. Si el lector no entiende que significan estas iniciales lo invitamos a leer algún curso de reparaciones de CD y DVD del autor. Con la ganancia de la primer reparación Ud. paga el libro y le sobran por lo menos 20 U$S y yo le puedo asegurar que en nuestro laboratorio todos los dí­as reparamos 2 o 3 DVDs desahuciados por los mejores técnicos de nuestro paí­s y que solo suele tener un capacitor SMD fisurado.

No digo que reemplaza al osciloscopio en todo, pero mas de una ves primero uso la sonda y si las papas queman tomo el osciloscopio. Y eso porque tengo un osciloscopio de 50 MHz porque si tuviera uno solo de 20 MHz no podrí­a medir la señal de RF de los DVD que puede tener 28 o mas MHz.

1.5 USO DE LA SONDA PARA MEDIR OSCILADORES A CRISTAL

En el momento actual todo dispositivo electrónico posee un microprocesador y donde hay un micro hay un cristal y su correspondiente oscilador. Imagí­nese un medico que no pudiera escuchar los latidos del corazón de un paciente; simplemente no podrí­a diferenciar entre un paciente anestesiado y uno muerto. Así­ trabaja un reparador que no tenga como medir si el oscilador de clock de un micro está oscilando.

Un cristal tiene dos patas. Cuando está conectado al micro una pata se conecta a un punto del circuito interno de alta impedancia y la otra a un punto de baja impedancia. Ud. no sabe cual es cual. Si conecta la sonda al punto de alta impedancia el oscilador deja de oscilar por exceso de carga. Esto significa que Ud. tiene que hacer dos mediciones con la sonda. Una por cada pata del cristal. Con una sola que indique mas de 1 V de RF ya puede decir que el corazón (el cristal) esta latiendo (oscilando).

Por las dudas que el oscilador este muy cerca de su punto critico de oscilación una medida extra de seguridad es conectar un capacitor de 22 pF en serie con la punta. Yo siempre tomo dos capacitores de 22 pF les corto las patas a 10 mm del cuerpo, sueldo una al circuito impreso sobre las patas del cristal y luego mido sobre las patas que están al aire. Un capacitor de 22 pF sobre el cristal no puede hacer que este deje de oscilar, a la sumo le puede correr levemente la frecuencia. Pero como la impedancia de entrada de la sonda es de alrededor de 50K el capacitor ni siquiera afecta la frecuencia de trabajo y nos garantiza una baja carga.

No pretenda que la sonda tenga una gran exactitud cuando se agrega un capacitor en serie pero en este caso no pretendemos medir la tensión de oscilación sino simplemente saber si hay oscilación.

¿Y la frecuencia como la mido? Esa es la pregunta que nunca dejan de hacerme mis alumnos. Y la respuesta es siempre la misma. Si se trata de un cristal de un micro que no se usa mas que para el micro no importa mucho si se corre un pequeño porcentaje (tal ves un 0,1%). Y si un cristal se corre mas que eso seguramente deja de oscilar. Es decir que un cristal oscila o no oscila; que lo haga corrido en frecuencia es mas improbable que una suegra simpática.

Pero si el cristal se usa para funciones múltiples (es clásico encontrar un micro que oscile a 3,582056 o algún armónico, en videograbadores porque esa señal se usa para la sección de color) habrá que medirlo con un frecuencí­metro lo cual ya implica que el cristal está oscilando y no se requiere la sonda. 

Un problema en la frecuencia del cristal del micro, puede generar también una falla en la recepción de señales de un control remoto. Si el micro no recibe el tren de pulsos del remoto con un separación adecuada entre los pulsos del tren, no responde. Los pulsos tiene la amplitud y la forma correcta pero el micro mide los tiempos alto/bajo de acuerdo a su cristal de clock y si este está corrido no detecta o detecta mal (una función por otra). Es el mismo caso que ocurre cuando se corre el filtro cerámico del remoto (lo cual es una falla mucho mas probable).

1.6 CONCLUSIONES

  Con nuestra sonda dotamos a nuestro laboratorio de un instrumento práctico que seguramente se va a volver imprescindible para los reparadores de TV, audio, video, CD y DVD. No deje de construirla y de usarla.

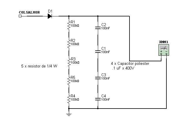
1.7 APENDICE 2 : SONDA ADAPTADA A LA MEDICIÓN DE ALTAS FRECUENCIAS

En el momento actual se requiere una sonda mas, para la medición de frecuencias muy elevadas del orden de los 3 GHz. En efecto, el magnetrón de los hornos de microondas funciona en esa banda de frecuencias y cuando se repara un horno se debe realizar una medición de las perdidas de microondas en los bordes de la puerta del horno. En efecto el técnico tiene la responsabilidad en caso de que se compruebe que una mala reparación produce perdidas que superan el nivel máximo que permiten las normas de cada paí­s.

La aguja de la sonda en este caso debe cortarse a un largo de ¼ de la longitud de onda y utilizarse como una antena monopolo. La señal que capte será medida por el circuito detector y moverá la aguja del instrumento. El circuito detector ya no puede fabricarse con diodos 1N4148 porque estos solo cubren una frecuencia del orden de los 200 MHz. Los diodos mas adecuados son los Schotky que pueden cubrir hasta 10 GHz sin inconvenientes. Los capacitores pueden ser ahora mas pequeños por ejemplo de 10 pF y entonces esta sonda se puede utilizar para medir la señal sobre los cristales sin producir carga sobre ellos. Con capacitores de 10 pF se puede cubrir una banda desde 1 MHz a 10 Ghz.

Para usar la sonda como antena de microodas hay que realizar dos cambios. El primero es cortar la aguja para que oficie de antena a una frecuencia de 2,5 GHz y el segundo es blindar la hipodérmica por dentro haciendo un tubo de latón que se conecta a la masa de la plaqueta con alambres lo mas cortos posibles. Cuando Ud. toma la jeringa su mano oficiará de masa acoplada capacitivamente al tubo de latón a través del plástico.

Para cortar la antena debe aplicar la formula de la longitud de onda en el aire que es:

Long onda = c / F en donde c es la velocidad de la luz en el aire y F la frecuencia de la señal. C se puede tomar como 300.000.000 m/seg que aplicada a nuestro caso nos permite calcular que Long onda = 300.000.000 / 2.500.000.000 = 300/2500 = 0,12 metros o 12 cm . Como la antena debe ser de ¼ de la longitud de onda deberá tener 4 cm incluyendo el alambre de conexión a la plaqueta. Ver la fig. 1.7.1.

Fig. 1.7.1 Sonda antena microondas

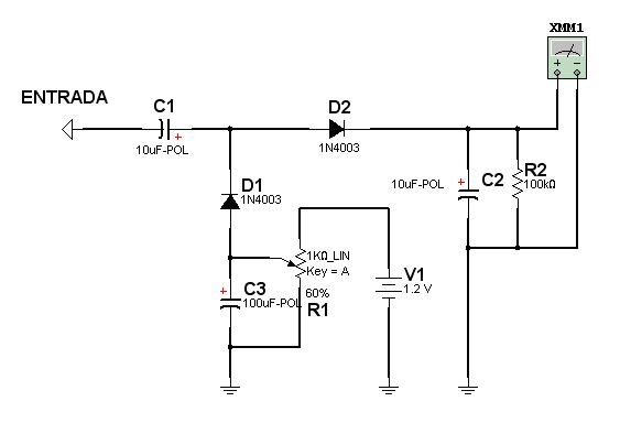
1.8 APÉNDICE 3: SONDA ADAPTADA PARA AUDIO

El trabajo en audio requiere algunos cambios en el circuito que por otro lado son totalmente lógicos. Si se pretende un buen funcionamiento desde 30 Hz hasta 20 KHz se deben cambiar los capacitores por electrolí­ticos de 10uF y el de filtro de la prepolarización por 100 uF. Si puede conseguir capacitores de tantalio la sonda le va a durar muchos años; con capacitores comunes es probable que deba cambiarlos cada dos o tres años.

En la figura 1.8.1 se puede observar el circuito caracterí­stico adaptado a su nueva función.

Fig.1.8.1 Sonda adaptada para audio

La tensión de los capacitores depende de su uso. En el momento actual con amplificadores de gran potencia con fuentes de 60 o 70V es conveniente usar capacitores de 150V. Los diodos soportan mucha mas tensión que esa así­ que el limite de tensión máxima esta limitado por los capacitores.

Esta sonda es totalmente adecuada para medir la salida de los amplificadores debidamente cargados para determinar la potencia de los mismos. Recuerde que el tester indica el valor pap. Diví­dalo por 2 y obtendrá el valor de pico. Vuelva a dividir por 1,41 y obtendrá el valor eficaz de la tensión de salida. Para calcular la potencia, multiplique el valor eficaz por si mismo y divida el resultado por la resistencia del parlante.

Use un generador de entrada en 1 KHz y levante la tensión hasta que escuche que el amplificador comienza a recortar.

Nuestra sonda también sirve también para levantar la curva de filtros de parlantes de dos o tres ví­as. En este caso lo ideal es tener tres sondas, tres testers y los tres parlantes funcionando al mismo tiempo, mientras se varí­a la frecuencia de entrada desde 30 hasta 20 KHz y se mide la salida sobre cada parlante.

1.9 APENDICE 4 SONDA PARA MEDIR SALIDA HORIZONTAL

Esta sonda es diferente a todas las otras, pero la incluimos aquí­ porque es una sonda para agregar al tester que es lo que trata este artí­culo. Esta sonda y el EVARIAC son compañeros infaltables para medir etapas de deflexión horizontal y fuentes de alimentación de TV.

El método de trabajo para deflexión horizontal es muy simple. Alimente la etapa con el EVARIAC de modo de alimentar el flay-back con una tensión 10% de la nominal (El driver debe tener tensión completa). Y mida la tensión entre colector y masa con la sonda de la figura 1.9.1.

        Fig. 1.9.1 Sonda medidora de tensión de pico horizontal

Como puede observar esta sonda mide pico y lo hace con un diodo recuperador de TV de modo que admite unos 1600V de pico como máximo. Con el 10% de fuente (unos 12V aproximadamente) la tensión de colector de salida debe ser aproximadamente el 10% de la tensión nominal de colector que es de 800V es decir 80V aproximadamente.

Si Ud tiene un valor menor seguramente esta cortado el camino del yugo desde el colector a masa pasando por el capacitor de desacople (llamado también capacitor de S). Si tiene una tensión mayor seguramente tiene desconectado el capacitor de sintoní­a en paralelo con el colector (suele ser de 10 nF x 1600V).

Si la tensión esta bien comience a levantarla la tensión de fuente de a 10V, dejar funcionar una hora y probar la temperatura de todos los componentes del horizontal incluyendo el flay back. Y así­ hasta llegar a la tensión nominal.

Si la falla es esporádica quemando el transistor de salida, pruebe también a una tensión de fuente 10% superior a la nominal. La etapa debe soportar el exceso perfectamente.




SALIR

Más PUNTAS DE PRUEBA SONDA DE RF





El Ing. Alberto Picerno, conocido en toda latinoamerica por sus cursos de Tv y LCD, es el autor mas prolífico sobre Electrónica, con mas de 40 libros tecnicos y cientos de articulos publicados. 

Se inicio en el mundo de la electronica de niño ayudando a su padre que era hobbysta y aficionado a la radio.

Su experiencia temprana le permitio recibirse con medalla de oro al mejor promedio de "Tecnico Nacional el Telecomunicaciones" y posteriormente volvio a obtener la medalla de oro al mejor promedio como "Ingeniero en electronica en UTN"

Leer Mas Aquí



Artículos Gratis
Sobre Electrónica
por Ing. Picerno


Ir a Artículos Gratuitos      


Libros Digitales

Adquiera los mejores
Libros Digitales (Ebooks)
Sobre Electrónica

Ir a Sección Libros      


MAPA DE LINKS:

INICIO - QUIENES SOMOS - ENTRETENIMIENTO - CONTACTENOS

TV: TRC - LCD - Plasma - LED - Smart - OLED

SOLDADURAS: SMD - BGA - Maquinas de Rebaling

TALLER: Puntas de prueba Sonda de RF - Punta de prueba BEBE - Punta de prueba Filtro Pasabajo - Instrumentos Fuentes - Instrumentos Evariac - Instrumentos SuperEvariac - Instrumentos Varios

AUDIO: Amplificadores Analogicos - Amplificadores Digitales - Bafles Caseros

MANUALES: TV TRC - TV LCD - TV Plasma - TV LED - SmartTV - TV Oled - Fuentes de TV - T-COM - Driver de LED - Inverters

EBOOKS

PROGRAMAS: Simuladores de Circuitos Multisim - Simuladores de Circuitos Livewire - Simuladores de Circuitos Proteus - Programas para PICs y memorias Ram

MICROS: Diseñando con PICS 1 - Diseñando con PICS 2

OTROS ARTICULOS

ARTICULOS DE LA A A LA Z

Ingeniero Alberto Picerno - Av. 2 de Abril 1140 - Burzaco - Buenos Aires - Argentina - Tel: (011)3974-4393
Artículos y Ebooks de Electrónica - Todos los Derechos Reservados - 2026

Diseño y Hosting RCH
rch.com.ar - redcomser.com.ar