Inicio Quienes Somos Entretenimiento Contáctenos Como Comprar los Ebooks
Ingresar Registrarse
Artículos Gratuitos sobre electrónica básica y avanzada y venta de libros electrónicos.

TV LED
LA MEMORIA DEL D5500 EN EL 3/2019 (2)
SEGUNDA PARTE

por ING PICERNO




Tamaño A+ A-

PARTE B

PORQUE SE QUEMAN LAS FLASH

        Mientras esperamos que vengan las Flash del Samsung, no está mal saber porque se queman y cómo funcionan cuando no están dañadas. Cualquier tipo de memoria no es más que un conjunto de celdas de memoria, organizadas según un criterio adecuado, para guardar los datos del dispositivo en donde están funcionando. 

        Hay muchos dispositivos diferentes que pueden operar como celda de memoria (en definitiva son llaves electrónicas que memorizan la última condición de cerrada o abierta). Todas se comportan de un modo similar. Una memoria siempre termina siendo una llave que se conserva abierta o cerrada todo el tiempo que deseemos. Algunas inclusive conserva su estado abierto o cerrado aunque se desconecte la fuente del dispositivo que la contiene. De todos los tipos de llaves de memoria nosotros vamos a estudiar los más modernos que son las que integran las memorias Flash.

         Por si no le quedó claro el equivalente mecánico de una memoria electrónica, es la simple llave de iluminación de su habitación. Ud. la opera y la llave se cierra y la lámpara enciende. Si no la toca la lámpara se mantiene en esa condición de encendida hasta que Ud. la vuelva a operar y apague la luz. si la deja en esa posición la habitación permanece a oscuras todo el tiempo deseado.

         Las memorias Flash se usan en diferentes dispositivos de los cuales los más conocidos son los Pendrive, los discos rí­gidos de estado sólido y por supuesto los TVs. Las llaves usadas son en todos los casos transistores MOSFET modificados. Tienen tres patas como todos los MOSFET y dos son las clásicas "drenaje" y "fuente" conectadas a un canal clásico tipo "N". El cambio está en el dispositivo de control o compuerta, ya que tenemos una clásica compuerta con conexión al exterior para el comando del canal y otra compuerta llamada "flotante" que no tiene conexión externa. Es una simple metalización totalmente aislada del resto del mundo. En la figura 2.1 mostramos un dibujo simplificado de una celda.

 

        FIG.2.1 Circuito simplificado de una celda 

        Pa rtimos de un minúscula varilla de silicio puro de sección rectangular cuyo nombre es substrato. El substrato es la base sobre la que se construye el MOSFET y es silicio en su máximo grado de pureza (que por lo tanto es un perfecto aislador). En sus dos puntas superiores se produce un enriquecimiento muy grande de material de silicio tipo N. Esto transforma al silicio aislador en un material que tiene una pequeña resistencia especifica y sobre la cual se montan los terminales de fuente y drenaje. De este modo el centro de la varilla queda despojado de electrones y por lo tanto es un aislador perfecto.

        Esta varilla se aí­sla por oxidación (la oxidación del silicio da por resultado el vidrio que es el mejor aislante que se conoce luego de la cerámica).  En el transistor MOSFET común se produce una metalización sobre la cara aislada superior de la varilla que atrae electrones y cierra el canal para que conduzca como lo indica la flecha verde. Para que conduzca el canal se ponen cargas positivas en la compuerta. Cuando se quitan las cargas el canal se abre. Y así­ tenemos el estado conductor al que le asignamos un valor 1 y el estado aislador al que asignamos el valor 0.

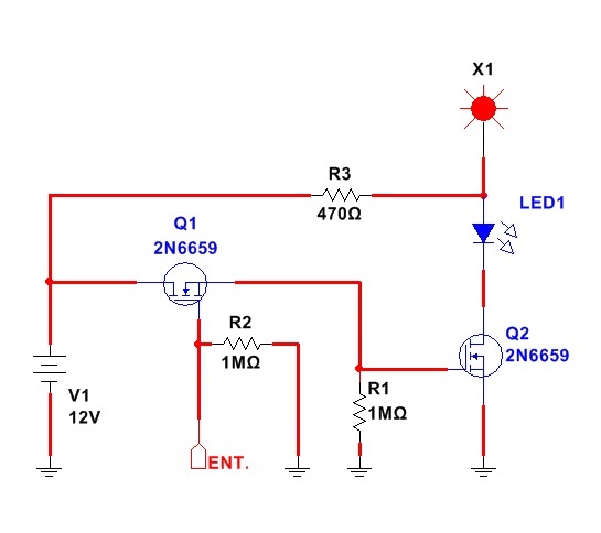
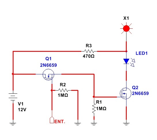
        Un MOFET común de cualquier tipo es una memoria si le aplicamos una fuente de 5V a la compuerta con un pulsador. Ver la figura 2.2.

    Fig.2  Un circuito didáctico de memoria flash

El MOSFET Q1 opera como interruptor de cambio de estado de la celda. Cuando llega un pulsos de entrada positivo el transistor Q1 conduce polariza a Q2 y enciende el LED rojo que significa un 1 (conducción). Hasta que vuelva a entrar otro pulso por la entrada el "1" permanece acumulado manteniendo al LED encendido. Pero ahora Q1 se abre y R1 manda la compuerta a masa con lo cual Q2 se abre indicando "0" . El cero queda indicado por el indicador X1 que no es un componente que exista en la realidad sino un componente generado por el Multisim por razones didácticas.       

        El MOSFET modificado como memoria opera de un modo similar. Posee sobre la metalización clásica del transistor una varilla plana de silicio puro que por supuesto es totalmente aislante porque no tiene materiales de enriquecimiento con falta o exceso de electrones. Pero si se le coloca a la compuerta de control externa (nueva metalización sobre una capa de oxido de silicio o dióxido de silicio cuyo nombre vulgar es vidrio) una tensión elevada, podemos atraer sus electrones alejándolos del canal. Cuando desconectemos la tensión de la compuerta externa el silicio de la compuerta flotante vuelve a su normalidad manteniendo la neutralidad en todo su volumen.

        La realidad es que la varilla "compuerta aislada" no se mueve pero si lo hacen sus electrones libres internos. En realidad no es una varilla de silicio puro sino que es silicio  dopado para que tenga muchos electrones libres y móviles.

        Seguramente que aquí­ el alumno se detuvo en sus pensamientos tratando de recordar las tensiones que alimentan a la memoria y seguramente quedó dudando de mi palabra porque la máxima tensión que ingresa a la memoria es de 3,3V ¿Cómo puedo hablar entonces de una tensión elevada?

        Es conocido por todos que existe duplicadores, triplicadores y hasta nplicadores de tensión. Claro que son de CA, pero si la continua de fuente la interrumpo cí­clicamente se puede generar una señal rectángular de 3,3V que puede elevarse por 10 en un decuplador para generar aproximadamente 30V. ¿Ahora escucho otra pregunta? si pero con 30V no puede haber arcos porque es una tensión muy baja. Dejo la pregunta sin contestar porque le tome el gustito a esto de solicitar respuestas a mis lectores para evaluarlos y que ellos mismos se autoevaluen.

        Entonces quedamos en que se van a producir arcos en algún momento de la vida de la memoria. Es decir que los electrones de la compuerta flotante realizan un movimiento ascendente y descendente que va produciendo un cansancio en la estructura de silicio al que pertenecen, hasta que termina rompiéndose la estructura cristalina y el metalizado que la contiene y terminamos con un cortocircuito entre la compuerta de control y la flotante perdiendo la memoria su carácter de tal.

        Y que falla se puede producir en este caso. Eso depende del programa operativo del TV pero por lo general, cuando uno pide encendido, el programa comienza haciendo una secuencia de control de todas las etapas del TV y comienza generando el logo de la marca; luego se comprueba el funcionamiento de la memoria flash paralelo por ser la más grande de todas las memorias y luego se continua con el resto del TV etapa por etapa. Para probar la Flash paralelo se cargan todas las posiciones de memoria con un número ascendente o descendente y luego se procede a leer ese número y a compararlo con el que genera la propia memoria del micro. Si hay coincidencia se da por aceptada la memoria y se pasa a la siguiente etapa a probar. Si se presenta un error el micro directamente enciende el piloto indicando Stand By o generando un código de encendidos y apagados.

        Esto es lo normal pero si al programador se le ocurre que vuelva a comenzar la prueba desde el principio dibujando el logo puede hacerlo. Y esta es una decisión que puede tomar si nota que el control de la FLASH es una operación inestable. Es decir hace repetir la prueba hasta que el TV la pasa. Es obvio que es una solución de última instancia cuando se presume una posibilidad de falla aleatoria de la memoria. El cansancio del material es una forma no cientí­fica de describir el problema. Es posible que el material cristalino no falle permanentemente sino que quede al borde de la falla.

        ¿De qué depende la vida de la memoria? Obviamente de la cantidad total de operaciones que realice por segundo. Es conocido desde la época en que se construyeron la primeras lí­neas de transmisión de energí­a, que la vida de los aisladores depende de que tan rápido se establece la tensión en la red. Si la tensión alterna se establece gradualmente la vida de los componentes asociados es mayor.

        Sin ir a sistemas de 400 KV este fenómeno era claro en los fly back de los TV a TRC de 28 KV. Cuando se secaba el capacitor de fuente de la salida horizontal, la misma subí­a abrptamente y no en forma gradual que era lo aconsejable y pronto terminaban quemándose los diodos de AT, los capacitores o algún elemento asociado con el bobinado de AT.

        Con el avance de la electrónica luego se descubrió que la frecuencia también acortaba la vida de los componentes, aunque no se llegara a tensiones cercanas a la máxima del componente.

        En el momento actual el record de frecuencia lo tienen los TV 4K o Ultra HD donde las memorias deberí­an trabajar a 4 veces la frecuencia de un HD. Como eso es imposible, porque su vida serí­a muy baja, se recurre al uso de mayor cantidad de memorias, que se turnan al trabajar. Aclaramos que los últimos TVs presentados por Samsung los SUHD (Super Ultra HD) y los OLED no tienen una mayor definición de imagen que los 4K sino que sus pantallas siguen siendo de 2160 x 3840 pixeles porque todos los intentos por superar esta definición fueron infructuosos (Aunque pensamos que Samsung no es muy creí­ble ni muy confiable).

C) UNA FALLA CON HISTORIA 

        Esta falla que nosotros suponemos que comenzó con el Samsung D5500 en realidad es mucho más vieja ya que fue un falla de nacimiento que le trajo problemas a su propio inventor llamado Fujio Masuoka que trabajaba para la Toshiba de Japón como jefe del departamento de desarrollo de memorias con gran capacidad requeridas por los equipos que se estaban desarrollando en ese momento en Japón. 

        Masuoka tení­a inconvenientes con la vida de sus prototipos. En realidad el problema era técnico económico porque si usaba celdas mas grandes el problema desaparecí­a. Pero eso significaba que el costo de la memoria era mayor, porque a igualdad de capacidad el chip era más grande. Finalmente Toshiba decidió terminar con el desarrollo de ese tipo de memorias. Masuoka no quiso dejar el proyecto y por varios meses trabajo durante las noches para obtener mejores resultados, hasta que obtuvo un resultado aceptable y lo presentó. 

        Toshiba analizó los prototipos pero los patentó apenas un poco antes que Intel, de modo que ambas compañí­as fueron a un juicio que ganó Toshiba. Finalmente, Intel terminó comprando los derechos que incluí­an al propio Masuoka que renunció en Toshiba. Cuando Intel analizó los datos y los costos de la Flash comenzó a producirlas, pero finalmente Samsung terminó comprando los derechos y contrato a Masuoka comenzando la producción masiva de las memorias Flash. 

        A partir de allí­ no sabemos mas nada del tema; pero conociendo el criterio de comercialización de Samsung podemos imaginarnos el final de la historia. En realidad Masuoka sabí­a muy bien cuál era la falla de la Flash. Y que se arreglaba con U$S haciendo chip más grandes y suponemos que debe haber fabricado una lí­nea de productos con diferentes precios y diferentes prestaciones. Y también suponemos que de algún modo y con distintos códigos de hardware deben existir memorias con diferente cantidad ciclos de trabajo totales. (silencio alumnos, no quiero escuchar de fondo la frase "obsolescencia programada"). 

        Pensemos que la mayor cantidad de Flashs que se producen están destinadas a su uso en Pendrives y discos rí­gidos de estado sólido, en donde un problema de durabilidad es fatal. Quizás ahora se puede entender porque los rí­gidos de estado sólido son superiores en todos los aspectos a los discos mecánicos, salvo en el precio (son memorias en donde se destina mayor lugar al campo de celdas. Además la duración de una memoria en un pendrive o un rí­gido es siempre mayor, porque hay aleatoriedad en las celdas que se utilizan. Es decir que se utilizan todas las celdas por igual.

         Así­ terminamos este artí­culo pero quiero hacer un comentario de polí­tica internacional. Uds. saben que ningún ingeniero, técnico o aficionado a la electrónica le tiene simpatí­a a china y sus aliados. Son incluso sospechosos de "Obsolescencia programada" (recomiendo a todos los lectores leer mi serie de artí­culos sobre el tema). Como estoy escuchando comentarios de Argentinos que se ponen contentos por la guerra comercial les quiero mostrar una fotografí­a que deberí­a asustarnos a todos y no causarnos satisfacción. Ver la figura 3.

 

    

        Fig.3 Planisferio con la situación geográfica de Argentina EEUU y China

 

        Por suerte parece que somos uno de los paí­ses más alejados de la lí­nea que une EEUU y China. Es decir que llegado el caso que la guerra comercial termine en una guerra real estarí­amos en la mejor posición. 

        Pero lamentablemente (y nadie conoce las razones) La expresidente de Argentina Cristina Kichner autorizó la instalación de una estación terrestre de comunicaciones satelitales China en el lugar marcado en el mapa. Por supuesto con fines pací­ficos para transmisiones comerciales. Por supuesto esta ultima aclaración no se la cree nadie y menos los Norteamericanos. 

        Por eso espero que la guerra comercial se resuelva pací­ficamente. Las relaciones comerciales entre los diferentes paí­ses del mundo parecen un tema muy complejo pero finalmente se pueden resumir a muy pocos parámetros. 

        El primero es equilibrar con impuestos aplicados a los paí­ses que no cumplan con una serie de conquistas sociales que consiguieron los obreros y empleados a lo largo de muchos años de lucha. Por ejemplo la misma cantidad de dí­as de vacaciones anuales. El derecho al sueldo anual complementario. El mismo trato social para todos. El mismo costo por la enseñanza (en realidad la enseñanza deberí­a ser gratuita en todo los paí­ses). Los mismos años de trabajo para todos. Y así­ con todo. Pero como esa igualdad es prácticamente imposible de lograr y por eso  existen los aranceles aduaneros que bien aplicados son el arma más poderosa de cada paí­s. 

        Todo lo que pido es justicia, para que un paí­s extranjero no pueda arribar con productos baratos, conseguidos por la explotación de sus habitantes. Lo digo porque yo participe de la gran prosperidad de la industria electrónica de nuestro paí­s y ahora veo su lenta muerte.

 

PROPAGANDA:

 

        

 




SALIR

Más TV LED

CHARLAS DE REPARACIÓN DE FALLAS EN PLAQUETAS MAIN GENERICAS (2)
Reparaciones genéricas

EN ESTE ARTÍCULOS CONTINUAMOS INDICANDO LA REPARACIÓN DE FALLAS GENÉRICAS EN LA PLAQUETA MAIN.

[+] Leer artículo...    


charlas sobre reparación de TV (1)
Todo sobre la plaqueta main

AQUI COMENZAMOS UNA SERIE DE CHARLAS SOBRE LA REPARACIÓN DE LCD Y SMART QUE LE PERMITIRÁ AL LECTOR ADENTRARSE EN LAS MEDICIONES QUE SE PUEDEN REALIZAR EN LAS DIFERENTES PLAQUETAS DEL TV Y COMO ACCIONAR EN CONSECUENCIA PARA REPARARLAS ANTES DE CAMBIARLAS.

[+] Leer artículo...    


LA MEMORIA DEL D5500 EN EL 3/2019 (1)
MAS PROBLEMAS CON LA FLASH PARALELO

CUANDO TODO PARECÍA TRANQUILO VUELVE A SER NOTICIA LA MEMORIA FLASH SERIE DE ESTE VIEJO CONOCIDO DE TODOS LOS REPARADORES. CUANDO LA VA A COMPRAR LE DICEN: "NO TENGO STOCK" O LE DICEN QUE TIENEN STOCK PERO LE RECUERDA QUE EL MATERIAL NO TIENE GARANTÍA SI LAS PATAS ESTÁN ESTAÑADAS (Y COMO PRETENDEN QUE LA CONECTEN)

[+] Leer artículo...    


PORQUE SE QUEMAN LOS SUPERLED RECAMBIADOS
TODO SOBRE LA REPARACIÓN DE BACK LIGTH

NO HAY NADA DE MAYOR ACTUALIDAD QUE ESCRIBIR SOBRE BACK LIGTH. MIRANDO EN MI LABORATORIO Y HACIENDO UN RECUENTO ME ENCONTRE CON QUE LA MAYORIA DE LOS TVs MAS MODERNOS; LOS MAS FINITOS ESTAN TODOS POR PROBLEMAS DE BACKLIGTH. ASI QUE DECIDÍ DARLES UNA MANO PARA REPARAR LOS QUE SEGURAMENTE TIENEN EN SU PROPIO TALLER.

[+] Leer artículo...    


LED DE BACK LIGTH QUE SE VUELVEN A QUEMAR (1)
UNA REPARACIÓN DE BACK LIGTH BIEN HECHA

CUANDO INGRESA UN TV CON PROBLEMAS EN EL BACK LIGTH EL REPARADOR SABE QUE ES COMO TIRAR UNA MONEDA AL AIRE. sI EL PROBLEMA ESTA EN EL EXCITADOR DE LEDs Y ES DE SOLUCION RELATIVAMENTE FACIL O ESTA EN LOS LEDs Y TIENE QUE TRABAJAR MUCHO Y BIEN PARA OBTENER UNA SOLUCIÓN DEFINITIVA.

[+] Leer artículo...    


RESPUESTAS A PREGUNTAS DE TV 01
PRUEBAS INICIALES A UN TV LED

UNO DE LOS MIEMBROS DE MI PAGINA ME REALIZÓ UNA PREGUNTA, QUE ME PARECIÓ QUE PODIA SER DE INTERES GENERAL. ASI QUE LA VAMOS A CONTESTAR AQUI EN FORMA DE corto ARTÍCULO. EL TEMA ES INTERESANTE PORQUE EL QUE REPARA TV LED HABITUALMENTE COMIENZA HACIENDO ALGUNAS PRUEBAS AUTOMATICAMENTE Y A VECES NI SE DA CUENTA QUE LAS HACE. ASI QUE MIENTRAS REVISABA UN TV LED LAS ESTOY ESCRIBIENDO. ACLARO QUE ESTE NO ES EL ÚNICO MÉTODO POSIBLE, CADA REPARADOR LO ACOMODA A SU COMODIDAD Y AL INSTRUMENTAL QUE POSEE.

[+] Leer artículo...    


LA SEÑAL DIM Y ENA DE UN DRIVER DE LED
IMPRESCINDIBLE PARA REPARAR UN BAK LIGTH DE TUBOS O DE LEDS

CUANTOS MODOS HAY DE GENERAR UN BACKLIGTH DE UNA PANTALLA DE LCD. EN ESTE ARTÍCULO LE INDICAMOS TODAS LAS FORMAS POSIBLES DE ILUMINACIÓN QUE LE INTERESEN A UN REPARADOR Y CUALES SON LAS MEDICIONES A REALIZAR SOBRE LA PLAQUETA DE INVERTER PARA QUE LA MISMA ENCIENDA.

[+] Leer artículo...    






El Ing. Alberto Picerno, conocido en toda latinoamerica por sus cursos de Tv y LCD, es el autor mas prolífico sobre Electrónica, con mas de 40 libros tecnicos y cientos de articulos publicados. 

Se inicio en el mundo de la electronica de niño ayudando a su padre que era hobbysta y aficionado a la radio.

Su experiencia temprana le permitio recibirse con medalla de oro al mejor promedio de "Tecnico Nacional el Telecomunicaciones" y posteriormente volvio a obtener la medalla de oro al mejor promedio como "Ingeniero en electronica en UTN"

Leer Mas Aquí



Artículos Gratis
Sobre Electrónica
por Ing. Picerno


Ir a Artículos Gratuitos      


Libros Digitales

Adquiera los mejores
Libros Digitales (Ebooks)
Sobre Electrónica

Ir a Sección Libros      


MAPA DE LINKS:

INICIO - QUIENES SOMOS - ENTRETENIMIENTO - CONTACTENOS

TV: TRC - LCD - Plasma - LED - Smart - OLED

SOLDADURAS: SMD - BGA - Maquinas de Rebaling

TALLER: Puntas de prueba Sonda de RF - Punta de prueba BEBE - Punta de prueba Filtro Pasabajo - Instrumentos Fuentes - Instrumentos Evariac - Instrumentos SuperEvariac - Instrumentos Varios

AUDIO: Amplificadores Analogicos - Amplificadores Digitales - Bafles Caseros

MANUALES: TV TRC - TV LCD - TV Plasma - TV LED - SmartTV - TV Oled - Fuentes de TV - T-COM - Driver de LED - Inverters

EBOOKS

PROGRAMAS: Simuladores de Circuitos Multisim - Simuladores de Circuitos Livewire - Simuladores de Circuitos Proteus - Programas para PICs y memorias Ram

MICROS: Diseñando con PICS 1 - Diseñando con PICS 2

OTROS ARTICULOS

ARTICULOS DE LA A A LA Z

Ingeniero Alberto Picerno - Av. 2 de Abril 1140 - Burzaco - Buenos Aires - Argentina - Tel: (011)3974-4393
Artículos y Ebooks de Electrónica - Todos los Derechos Reservados - 2026

Diseño y Hosting RCH
rch.com.ar - redcomser.com.ar