Inicio Quienes Somos Entretenimiento Contáctenos Como Comprar los Ebooks
Ingresar Registrarse
Artículos Gratuitos sobre electrónica básica y avanzada y venta de libros electrónicos.

EBOOKS
LA BIBLIA DEL TV LED TOMO 3
INCLUYE "FUENTE INTELIGENTE REFORMADA"

por ING. PICERNO




$ 1800

Tamaño A+ A-



             "FUENTE INTELIGENTE INTELIGENTE REFORMADA"

1.1 INTRODUCCIí"N

El nombre de fuente inteligente lo invente yo, pero no quiero atribuirme un invento más antiguo que la rueda. Para los teóricos de la electrónica el nombre cientí­fico es "Fuente de corriente constante". Pero los reparadores le huyen a la teorí­a. Ellos quieres artí­culos donde yo les enseñe cosas prácticas que puedan aplicar a la reparación en forma inmediata y si puede ser posible que se armen con un solo componente (y además económico).

El nombre cientí­fico no le dice nada a un reparador; es más, posiblemente lo confunda. Así­ que voy a tratar de explicar de un modo práctico y útil para el reparador lo que es una verdadera sutileza de la teorí­a de los circuitos.

Pero para explicar la fuente de corriente debo primero explicar que es una fuente de tensión. Una fuente de tensión es por ejemplo la clásica pila o baterí­a. Si a una baterí­a le ponemos una carga de bajo valor, o de alto valor, la misma no cambia de tensión. Por supuesto que dentro de los valores de carga admitidos por la pila. Para afianzar los conocimientos nada mejor que un ejemplo (palabras de Confucio, dichas 600 años AC).  

Si tomo una pila AA y la mido con el tester en medición de corriente por un corto tiempo veré que indica unos 10 a 30A (corriente de cortocircuito) si es fresca. La experiencia práctica será entonces dibujar un circuito que represente a esta fuente de tensión con la mayor precisión posible. Desenterremos a Ohms y encendamos el simulador Multisim. La pila del Multisim es una pila ideal, es decir que su resistencia interno es nula. Si le conectamos el amperí­metro del mismo Multisim, va a dar una infinita cantidad de Amperes. Es decir que vamos a tener que agregarle un resistor en serie para limitar la corriente a 30A. Ver fig.1.1.1.

Fig.1.1.1  Fuente de tensión constante

En la sección A observamos una fuente de tensión ideal sin resistencia interna y vemos que el amperí­metro colocado sobre la fuente indica â€"r- que para el Multisim significa infinito. Pero sabemos que una pila AA con el amperí­metro en paralelo entrega solo 30A aproximadamente. La ley de Ohm  nos indica que un resistor en serie con la baterí­a ideal que tenga una resistencia R4 = V/30 = 1,5/30 = 0,047 Ohms hace circular 30A por la fuente ideal en cortocircuito. Es decir una pila AA es una fuente ideal más un resistor de 0,047 Ohms como se observa en la sección B.

En la sección C cargamos a esta pila real con un resistor de 15 Ohms y observamos que la tensión de salida de la fuente real es de 1,495V (prácticamente 1,5V). En D cargamos nuestra pila real con un resistor de 1,5 Ohms y observamos que la tensión de fuente cae a 1,454 es decir un poquito menos pero prácticamente igual a la pila ideal de 1,5V. Por lo tanto podemos decir esta fuente es una fuente de tensión (no le agregamos "constante" para indicar que no es ideal).

Su principio de funcionamiento es simplemente que su resistencia interna es muy baja y entonces casi no cae tensión sobre ella. Por lo tanto extraerle 0,5A o 1 A no tiene importancia siempre cae muy poca tensión sobre la resistencia interna.

La fuente de corriente tiene un comportamiento similar, pero en lugar de mantener constante la tensión; mantiene la corriente constante circulando por la carga. Por supuesto para mantener constante la corriente variando la resistencia de carga, es necesario variar la tensión de salida de la fuente. Y eso es precisamente lo que hacen estas fuentes para mantener la corriente constante.

Vamos a hacer otro ejercicio para demostrar cómo funciona una fuente que mantiene la corriente de salida en 1A cualquiera sea la carga aplicada, dentro de los lí­mites de funcionamiento de la fuente. Además vamos a querer que la tensión de salida quede limitada en 12V como máximo. Ver la figura 1.1.2.

   

Fig.1.1.2 Fuente de corriente constante

En este caso hay un principio de funcionamiento que debe ser explicado así­: La fuente de corriente se basa en una fuente de tensión de elevado valor (por ejemplo 10 veces más que la tensión máxima deseada de salida). En nuestro caso elegimos un valor de 120V.

Luego se coloca un resistor en serie hasta la salida, de modo que limite la corriente que pueda llegar a circular al valor deseado de 1A, cuando la carga está en cortocircuito. En este caso según la ley de Ohm serí­a una R=120V/1A=120 Ohms. Si la salida no está en cortocircuito, sino por ejemplo con 12 Ohms la resistencia sobre la fuente V1 será un poco mayor (R1+R2 = 132 Ohms) y la corriente será menor 0,909A. La tensión sobre la salida de la fuente de corriente estará dada por la corriente que circula por la carga de 12 Ohms que será de 0,909 A y la resistencia de la carga. Otra vez llamamos a Ohm y nos dice que V = I x R2 = 0,909 x 12 = 10,909V.

Al cambiar la carga de fuente nos parece que va a cambiar la corriente circulante y realmente lo hace, pero en tan pequeño valor que casi podrí­amos considerar que la corriente por la carga no cambia ya que con un resistor de 120 Ohms se reduce solo a 0.896A según lo indica el amperí­metro. Pero esta corriente ahora pasa por un resistor de 120 Ohms generando una caí­da de tensión de 12,437V. 

En realidad si no estuviera el zener protector, la tensión de salida de la fuente serí­a distinta. Primero calculemos la corriente por los dos resistores en serie R1 + R2 = 120 +120 = 240 Ohms. Ahora calculamos la corriente que atraviesa los resistores. I = 120 / 240 = 0,5A. Por último calculemos la tensión sobre la salida. V = I x R = 0,5 x 120 = 60V. Pero como nuestras condiciones de diseño nos piden que la tensión no supere los 12V agregamos el zener que limita la tensión un poco más arriba que 12V.

1.2  EL PROBLEMA DEL REPARADOR

Los TVs LED no suelen utilizar capacitores electrolí­ticos sino capacitores cerámicos multicapas. Pero los circuitos requieren capacitores del orden de los 10 uF y los multicapas llegan solo a 2,2 uf. Además las fuentes son pulsadas a una frecuencia del orden de los 500 KHz y requieren capacitores multicapa más pequeños en paralelo, para evitar los pulsos irradiados. Por ejemplo de .22 uF y de .022 uF. El  fabricante no se hace problemas, pone 5 capacitores de 2,2 uF, un .22uF y un .022uF. Es decir 7 componentes de tamaño relativamente pequeño sobre la pata de fuente de un CI. Ver el circuito de la figura 1.2.1.

 

Fig.1.2.1  El filtrado de fuente en un TV LED

Así­ resuelve el problema el fabricante, pero le tira el problema al reparador. Si antes tení­amos un cortocircuito en la fuente y solo tení­amos dos componentes en duda: el circuito integrado y el capacitor de fuente. Ahora tenemos 8; los 7 capacitores multicapa y el circuito integrado.

Y no piense que los capacitores cerámicos multicapas no se ponen en corto, porque se equivoca de cabo a rabo. Los multicapa y sobre todos los de mayor capacidad sufren los efectos del shock térmico en el momento del armado de la plaqueta y quedan estresados, de modo que en cualquier momento se fisuran y se ponen en cortocircuito y como en los capacitores de 2,2 uF hay mas capas, también hay más posibilidades de fallas.

¿Y para que necesito una fuente especial de pruebas si tengo la fuente propia del TV? Todos los TVs modernos poseen protección contra cortocircuito. Cuando la fuente descubre un corto o un exceso de consumo, se corta y para que vuelva a funcionar hay que apagar y encender nuevamente el TV. Si vuelve a stand by significa que el TV tiene una falla y hay que encontrarla.

Con el TV desconectado de la red use el tester como óhmetro para saber qué fuente está fallando. Solo tiene que conectar el cable negro a cualquier masa y el rojo a la fuente a medir. Valores por debajo de 2 Ohms ya pueden considerarse un cortocircuito de fuente. 

El tema es; cuál de los componentes es el que está fallado. Con todos los componentes en paralelo parecerí­a que es imposible detectar el dañado, sin desoldar. Para eso sirve la fuente inteligente, que es una combinación de fuente de tensión y corriente. Y de allí­ la introducción teórica realizada.

1.3 LA FUENTE INTELIGENTE

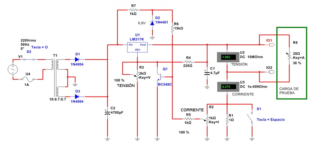
Nuestra fuente se basa en uno de los circuitos integrados más conocidos del mercado, como para que nadie tenga problemas en conseguirlo. Es el LM317K que tiene varias versiones de encapsulado. La preferida es la versión metálica, por su mayor capacidad de disipación. Las caracterí­sticas especiales de nuestro diseño es que tiene un potenciómetro de corriente además del clásico potenciómetro de tensión. Su corriente máxima es de 1,5A y nosotros la vamos a diseñar para 12V de salida aunque modificando R3 y R4 se puede modificar la misma (no se olvide de cambiar el transformador de entrada para que su salida no regulada sea 5V mayor que la salida de la fuente inteligente. Ver la figura 1.3.1.

Fig.1.3.1 Circuito de la fuente inteligente de 12V 1,5A máximos

El LM317 está diseñado para armar una fuente de tensión de modo que regule a un valor determinado por el divisor R4 y R3. La tensión de salida es aproximadamente V = 1,25 (1+R4/R3). En nuestro caso V = 1,25 (1+ 220/2000) = 12 V 

Para regular la corriente necesitamos algún componente por el cual retorne la corriente; es lo que comúnmente se llama resistor shunt y que en este caso es R1 de 1 Ohms. 

Para limitar la corriente de salida, nosotros le agregamos el transistor Q1 con una prepolarización de base, como para que esté casi en conducción por R7 y R6 cuando no tiene carga. Lo que le falta para conducir lo provee el potenciómetro R2 por intermedio de R5. Entonces si R2 está a mí­nimo, el circuito no limita en corriente porque Q1 no llega a tener esa corriente extra para conducir. La corriente de salida es de 1,5A.

En cambio si R2 está al máximo cuando circulan 0,1A sobre R1 hay suficiente tensión como para que la fuente reduzca su tensión de salida manteniendo la corriente de salida fija en 0,1A. Variando R2 se consigue regular la corriente de salida entre 0,1 y 1,5A.

En el diseño original nosotros colocamos dos medidores de aguja para indicar la corriente y la tensión, como se puede observar en la figura 1.3.2.

Fig.1.3.2  Fotografí­a de la fuente terminada

La fuente posee el agregado de una llave que cortocircuita el resistor sensor de corriente de retorno R1. Este agregado coloca R1 a masa con lo cual aumenta la regulación de tensión para utilizar la fuente del modo convencional.

Por último, es más económico utilizar dos tester de aguja de pequeña dimensiones, que dos medidores de panel. También se puede medir solo la tensión y realizar una escala sobre la perilla de corriente donde no se requiere  gran precisión.

Para el ajuste se requiere un resistor de 10 Ohms. Coloque la llave S1 abierta. Ajuste la tensión de salida sin carga, en 10V, con el potenciómetro de corriente a mí­nimo. Levante el potenciómetro de corriente hasta que el medidor de tensión comience a bajar. Marque 1 A en el potenciómetro de corriente.

La marca de 0,5A se realiza de un modo similar, ajustando la salida de tensión sin carga en 5V. y del mismo modo se marcan los 0,25A y los 0,75A. Ahora es obvio que el máximo del potenciómetro será para una corriente 1,5A.

1.4  EL USO DE LA FUENTE INTELIGENTE

La falla común que requiere el uso de la fuente inteligente es que el TV no encienda el piloto, lo cual nos indica que la fuente que no funciona es la permanente de 5V. Otros casos son que el piloto encienda pero que el TV se vaya a stand by y no salga de allí­ al encender. En este caso hay que buscar con el tester en óhmetro cual de las fuentes están en cortocircuito. Puede ser la de 12V general pero no se olvide que esta fuente alimenta toda la plaqueta main y la T-COM. Desconecte la T-COM y pruebe si desapareció el cortocircuito.

Una vez individualizada la fuente en cortocircuito, llega el momento de utilizar la fuente inteligente. Ajuste la fuente inteligente (sin conectarla) a una tensión igual a la de la fuente a reemplazar. Por ejemplo si es una fuente que debe levantar 12V, ajuste la fuente inteligente en 12V sin conectarla al circuito.

Ahora lleve el potenciómetro de corriente de la fuente al valor en que desea realizar la primer prueba. Habitualmente 0,5A. Desconecte el TV de la red y conecte los cables de la fuente inteligente, en paralelo a la fuente con problemas. Observe si alguno de los componentes sospechosos emite humo o chispas. Si es así­ ya tiene al culpable. En caso contrario tome la sonda medidora de temperatura del tester, colóquele grasa siliconada y mida los componentes en duda; el que está en cortocircuito seguramente va a tener una temperatura mayor al de los otros. 

Si hay poca diferencia de temperatura puede probar con una corriente mayor (por ejemplo 1A) y así­ aumentar hasta que resulte claro cuál es el culpable de la falla. 

Por lo general si el culpable es un capacitor de bajo valor, se calienta lo suficiente como para descubrirlo al tacto. Cuando hay que subir la corriente hasta 1,5A, en general es porque el responsable es el circuito integrado que puede tener disipador por isla de cobre en su vientre. En estos casos actúe por descarte. Si no son los componentes más pequeños seguro que es el más grande. 

En estos casos de dudas habrí­a que desoldar el circuito integrado. Pero dado lo complicado que es, lo mejor es desconectar solo la pata de fuente utilizando un ganchito hecho con una aguja y un manguito de madera.

1.5   EL GANCHITO

Tiene múltiples usos y se construye con una aguja de coser lo más fina posible clavada en un manguito de madera (un pinche). Ver la figura 1.5.1.

Fig.1.5.1 Pinche como elemento de partida del ganchito

Luego hay que calentar la punta de la aguja en la hornalla de la cocina hasta que llegue a un color rojo intenso; en ese momento se retira de la llama y se deja enfriar al aire.

De este modo conseguimos que la punta de la aguja se haga maleable.

Con una pinza de puntas pequeña doblamos la punta a 90º con una curva suave para que sea más resistente.

A continuación preparamos un tanque de templado; que no es más que un vaso de agua a temperatura ambiente, prácticamente lleno.

Volvemos a calentar la aguja en la hornalla de la cocina hasta el rojo vivo y cuando está en ese punto, la sumergimos rápidamente en el agua. En ese momento la aguja toma el temple del acero y ya está lista para usar. Ver la figura 1.5.2.

Fig.1.5.2  Gancho terminado

Para doblar una patita colocamos el gancho entre esa patita y la del al lado y la doblamos haciendo palanca mientras calentamos la soldadura con el soldador de temperatura controlada dotado de una punta fina. En muchos casos la fuente está en una patita de una punta. En este caso simplemente se engancha la patita y se desuelda mientras se tira de la misma. Ver la figura 1.5.3.

  Fig.1.5.3 Caso en que la fuente esté en una punta

Si finalmente se comprueba que el circuito integrado no es responsable del cortocircuito se debe resoldar. No intente doblar la patita hacia la plaqueta porque se puede romper.

Tome un pequeño pedacito de papel y pí­nchelo sobre la patita. Rompa un fusible de vidrio de 250 mA y recupere el alambre (cobre bañado en plata). Enrósquelo en la punta de la patita y apóyelo sobre la isla de cobre. Suelde sobre la isla y sobre el rollito de la pata. El pequeño papelito evitara que la soldadura se corra por la pata y haga un cortocircuito (a este dispositivo mi alumnos lo apodaron el paraguita). Es decir que la patita quedará soldada a la plaqueta, con el alambre de cobre bañado en plata dejando la posibilidad de volver a realizar la prueba todas las veces que deseemos. Ver la figura 1.5.4.

Fig.1.5.4 El paraguita de papel

1.6 CONCLUSIONES

Nuevas tecnologí­as requieren nuevas técnicas, aunque solo sea para encontrar un capacitor en cortocircuito. Aquí­ le indicamos como construir y como utilizar un instrumento de laboratorio que seguramente será el preferido y le explicamos como usarla para evitar un daño mayor al equipo que está reparando.

     _______________________________________________________________

 Hoy promocionamos  el libro "La biblia del LED tomo 3" que ya puede ser adquirida por diferentes medios. Para que mis lectores sepan de qué se trata, les brindamos aquí­ el capí­tulo 8 del tomo 3 que explica el funcionamiento de una nueva tecnologí­a en audio analógico. Elegimos este capí­tulo porque trata un tema completo y porque está relacionado con la serie sobre las "barritas mágicas" que puede bajar de mi página en la solapa "Soldadura > SMD" ya que el circuito integrado que se utiliza requiere esa tecnologí­a para poder ser desoldado de la plaqueta.

Le recordamos a los lectores que ya están en venta el tomo 1 el tomo 2 y el tomo 4 de la misma. De este modo tenemos a la venta la "Biblia del LED" completa que es lo mas actual sobre reparación de TVs LED existentes en el mercado y que trata a todas y cada una de sus partes.

Esta colección fue generada en 4 tomos para que el desembolso de dinero que hagan nuestros amigos los reparadores sea más pautado y no se note tanto en el bolsillo (acompañamos a la crisis de toda Latino América con verdaderos miniprecios). De este modo también facilitamos el tema del enví­o por Internet, que para la Biblia completa se hace muy complicado por la cantidad de información que esta contiene.

Este libro inaugura nuestro nuevo sistema de venta que nos permite cumplir con el viejo sueño del autor sintetizado en la frase: "Yo lo escribo y yo lo vendo" es decir que ya no tenemos intermediarios lo que nos permite tener precios muy inferiores a los de la competencia.

Otra caracterí­stica que tiene nuestra Biblia, es que está editada para ser impresa, para todos aquellos amigos a los que le resulta difí­cil leer directamente desde la pantalla del monitor. Nuestra Biblia puede ser impresa directamente. A continuación el capitulo de regalo:     

HASTA AHORA NOS DEDICAMOS AL VIDEO DEL TV LED; PERO QUE HAY CON EL AUDIO; NO LO VAMOS A ANALIZAR PORQUE ES SIMPLE: NO, REALMENTE UNO DE LOS CAMBIOS MAS IMPORTANTES OCURRIí" A NIVEL DEL AUDIO Y ES UN CAMBIO DOBLE; YA NO HAY AMPLIFICADORES CON SALIDA ANALí"GICA Y CASI TODOS YA TIENEN ENTRADA DIGITAL. ADEMÁS TIENEN AMPLIFICADORES ANALí"GICOS PARA AURICULARES QUE NO USAN CAPACITORES ELECTROLÍTICOS DE SALIDA, A PESAR DE QUE SON DE FUENTE ÚNICA (QUE SON LOS QUE ESTUDIAREMOS AQUÍ DEJANDO LOS DIGITALES PARA EL TOMO 4). Y OTRAS COSAS MAS QUE NOS OBLIGAN A ESTUDIARLOS.

AUTOR: ING. PICERNO

www.picernoa@ar.inter.net  www.picernoalberto@gmail.com www.picerno.com.ar . Canal de you tube y grupo de facebock : Alberto Picerno

8.1 INTRODUCCIí"N

La novedad de los TV LED con respecto a los LCD son principalmente dos. La uno, se encuentra en que todos poseen salida para auriculares conectados a un plug del tipo telefónico, con llaves automáticas.

Y la dos, es que los auriculares están excitados por un amplificador que solo tiene fuente positiva y sin embargo tienen una salida con semiciclos positivos y negativos como los amplificadores de fuente partida y por lo tanto no necesitan capacitores electrolí­ticos de alto valor, con el consiguiente ahorro, mayor TMF (Tiempo Medio Entre Fallas), reducción del espesor del TV y mejores bajos.

Si una señal posee audio digital (como por ejemplo la de HDMI) nunca se deberí­a  transformar en analógica, si no fuera porque se usa un amplificador analógico de baja potencia para la salida de auriculares. Pero el amplificador principal para los parlantes tiene entrada y salida digital con el consiguiente ahorro de consumo. Es así­ como se pueden ver TVs LED de 32" con consumos menores a un TV TRC de 14" y un brillo y un contraste incomparablemente superiores.

Es decir que el superjungla con micro, posee entradas analógicas de izquierda y derecha, entradas digitales de izquierda y derecha (aunque nada impide que trabaje en 5.1 canales con sonido pseudo trasero)  salidas digitales de audio, salidas analógicas de audio y por último salida óptica para ingresar a los amplificadores de audio con entrada digital óptica.

En una palabra tenemos de todo como en botica de campo y todo tiene que funcionar bien, porque ya hay usuarios avanzados con todo tipo de equipamiento periférico y comercios donde se puede comprar todo tipo de conectores y adaptadores. El reparador debe tener conocimiento sobre los cables especiales y adaptadores especiales, porque hay un ruin comercio por internet, de adaptadores que no funcionan, directamente porque su diseño no lo permite pero son vendidos porque indican la posibilidad de convertir fuentes de señales que teóricamente no pueden ser convertidas.

Le avisamos al lector que en este capí­tulo no llegamos a tratar el amplificador de audio digital que vamos a tratar en el tomo 4 de la serie junto con la pantalla porque lo consideramos como un bloque de salida.  

8.2  DONDE ESTAMOS 

Fig.8.2.1   Entradas y salidas de audio

8.3 EL AMPLIFICADOR DE AURICULARES

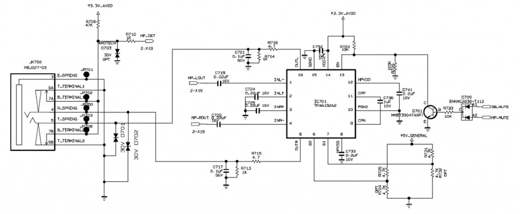
Todos los TV LED modernos poseen una entrada de audio del tipo jack y plug estereofónicos chicos. Son las clásicas salidas que antes se hací­an por conectores RCA llamadas R y L. En la figura 8.3.1 se puede observar las salidas a la izquierda y el amplificador a la derecha. En algunos casos el fabricante entrega el adaptador para salida RCA.

 

 

Fig.8.3.1 Amplificador analógico de auriculares

Las señales HP-LOUT y HP_ROUT (de Heart Phones = auriculares) son las clásicas señales analógicas de audio que provienen del superjungla. Estas señales ingresan a los preamplificador diferenciales del CI por las patas 1 y 2 la izquierda y por la pata 3 y 4 la derecha. Los capacitores C724 y C725 conectan las patas + a masa porque el jungla no tiene salida diferencial.

La pata 5 y la 16 son las salidas analógicas del amplificador que se conectan directamente al plug de salida. Los dobles zener son protectores de sobretensión (30V) por si el usuario se equivoca y las conecta a la salida de un equipo de audio. Los resistores R715, R713 y el capacitor conforman la curva de respuesta del amplificador.

Realmente es algo extraño que el 6132 tenga la caracterí­stica de tener una fuente única de +3,3V y acoplar los auriculares sin capacitores separadores. Si queremos repararlo vamos a tener que analizar qué tipo de amplificador tiene y para eso hay que recurrir al datasheet del integrado. Ver la figura 8.3.2.  

Fig.8.3.2 Circuito de aplicación del 6132


Para evitar el uso de capacitores de acoplamiento a los auriculares se deberí­an usar una fuente positiva y otra negativa para que de este modo el valor medio de la señal oscilara entre valores positivos y negativos generando un valor medio nulo sin mover en forma permanente el cono del parlante. 

En este CI la fuente negativa se genera internamente al mismo, con una bomba de carga (Charge Pump) que genera la tensión HPVDD.

Esta bomba de carga no requiere inductores, pero utiliza dos capacitores externos C736 entre las pata CPP (11) y CPN (9). Y C733 entre la pata HPVSS (8) y masa.

La única entrada de fuente que posee el CI es la pata VDD (14) que LG indica como +3,3VDD_AVDD.

Las patas G0 y G1 seleccionan la ganancia que se desea de los amplificadores de potencia, mediante dos resistores a fuente.

Se observa que el CI cuenta con un supresor de clicks y plops de encendido y protecciones contra cortocircuito y sobrecalentamiento.

8.4  LA SALIDA DE AURICULARES 

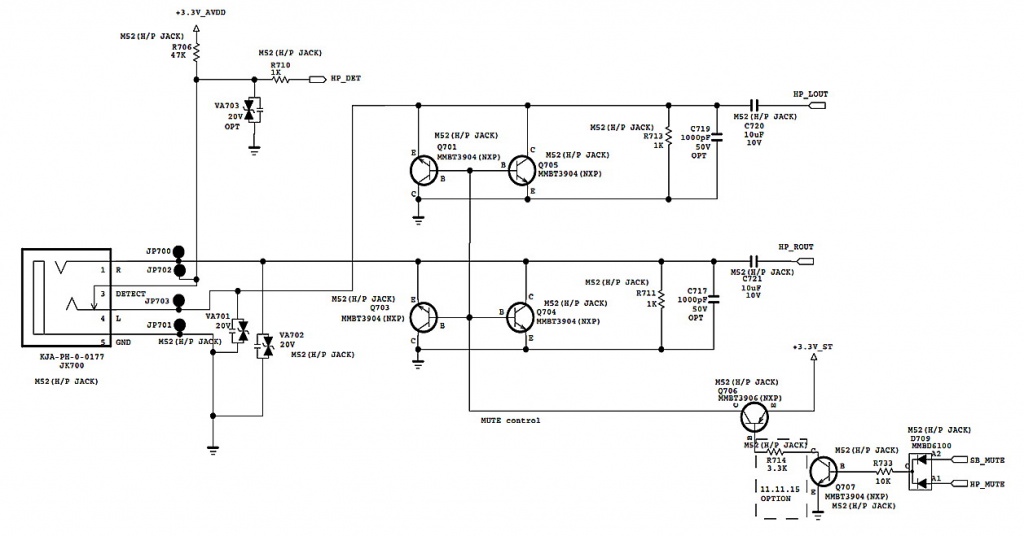
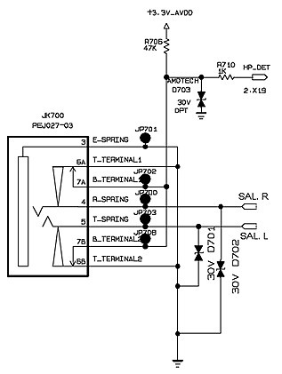
La salida de auriculares posee un verdadero conmutador mecánico, factible de fallar en cualquier momento y por lo tanto debemos averiguar cómo funciona porque es prácticamente igual en todos los LEDs. Ver la figura 8.4.1.

 

Fig.8.4.1  Salida de auriculares

La salida de audio para auriculares cumple dos funciones importantes:

1) Permitir que el TV funcione sin producir ruido ambiente.

2) Permitir que personas con deficiencias auditivas puedan escuchar perfectamente por los auriculares mientras el resto de la familia lo hace por los parlantes.

Cuando se conecta el auricular, el microprocesador se entera inmediatamente porque el jack de auriculares tiene los contactos 6A/7A y 6B/7B que se accionan desconectándose de masa (es decir que son normales cerrados).

De la fuente +3.3V_AVDD se conecta un resistor R706 a estos contactos, de modo que al conectar el plug de auriculares la tensión se levanta y se aplica al resistor separador R710 que genera la señal HP_DET que se enví­a a la pata E7 del superjungla con micro.

Finalmente con el control remoto se puede predisponer el TV para que corte el amplificador principal o deje ambos amplificadores funcionando en caso de ser utilizados por un usuario hipoacústico.

Todas las conexiones de salida están protegidas con dobles diodos zener de 30V incluyendo los contactos de control.  

8.5  LA ENTRADA DE SEÑAL AL AMPLIFICADOR DE AURICULARES

Algunos fabricantes utilizan directamente la salida de auriculares del superjungla para alimentar a los mismos ya que proveen una impedancia suficientemente baja para ello. Pero esto no sirve para los hipoacúsicos de modo que la OMS (Organización Mundial de la Salud) legisló con respecto a la potencia de salida de los TVs y solicitó una potencia tal que requiere un amplificador. La salida del superjungla se puede ver en la figura 8.5.1.

Fig.8.5.1 Las salidas de audio del superjungla

El superjungla enví­a las señales por las patas AA6 y AB5 con una impedancia de salida suficientemente baja como para alimentar directamente los auriculares pero con una tensión pico a pico de solo 3,3V.

En algunos TVs de la lí­nea, LG lo considera suficiente y no coloca amplificadores de auriculares, pero en el modelo que estamos analizando se coloca un amplificador para aumentar el nivel de potencia en los auriculares. Como las salidas estaban previstas directamente para parlantes, son analógicas y por lo tanto el amplificador deberá ser analógico.

Si se usa amplificador hay que cargar las salidas con una baja impedancia similar a un auricular (R216) y como la salida tiene un valor medio de 1,15V se requiere un capacitor en serie (C268). Un resistor cortado provoca distorsión leve en un canal y un capacitor en cortocircuito una distorsión grosera o inclusive un corte de audio de ese canal.

El resistor L203 se coloca para evitar que ingresen frecuencias supersónicas al amplificador que llegan inclusive a generar interferencia en  video sincronizadas con el sonido similares a las interferencias que se producí­an en los TV a TRC.

8.6 REPARACIí"N DEL AMPLIFICADOR DE AURICULARES

Vamos a comenzar analizando la sección de entrada al amplificador 6132 según la figura 8.6.1.

$16 

Fig.8.6.1  Entradas al amplificador de auriculares 6132

Verifique la tensión de fuente en la pata 14 que debe ser de 3,3V, utilizando un tester digital.

Para asegurarse del funcionamiento de la sección de entrada solo hay que verificar que la misma señal de la pata AA6 aparezca en la pata 1 con un osciloscopio o una sonda de RF (modalidad audio) que deberán indicar 3,3V pico a pico y 1,15V de CC.

La tensión de polarización ahora viene del interior del amplificador de audio y su ausencia significa una falla en el CI o un cortocircuito en C719.

Verifique la tensión en la pata 2 (1,15V) y la ausencia de señal alterna sobre ella. En esta prueba si no tiene osciloscopio puede usar la entrada de un parlante amplificado para PC. 

Con C719 abierto no hay CA sobre la pata 1. Con C724 abierto habrá CA sobre la pata 2 y poca o ninguna salida de audio. Con C724 en corto no habrá CC sobre las patas 1 y 2 y sonido muy bajo y distorsionado.

Cuando tenga alguna duda utilice el otro canal para establecer comparaciones.

Para analizar la salida vamos a usar la figura 8.6.2 que solo muestra la salida superior ya que la inferior es absolutamente igual.

  Fig.8.6.2  Sección de salida superior

Para que exista salida es necesario verificar que la pata de habilitación (13) tenga una tensión de 3,3V. Esta tensión se presenta cuando el transistor Q701 (no dibujado en el circuito) está abierto. Si no tiene tensión, verifique que el transistor y la pata 13 no estén en cortocircuito y que el resistor R722 no esté cortado. 

La red de corte de RF, R716, y R714 puede producir un cortocircuito sobre la salida y R716 un corte de la salida.

Por último una falla en el circuito integrado puede generar un corte de la salida o una grave distorsión.

Cuando no exista tensión en la pata 14, el TV pasa al estado de stand by por protección y la alimentación a esa pata se corta. El único modo de detectar  al responsable del cortocircuito es desconectar el TV de la red y alimentar la fuente 3,3V_AVDD con la fuente inteligente a 3,3V con limitación a 1A. Luego debe medir la temperatura de C732 y IC701 con la sonda bimetálica del tester para determinar el componente dañado.

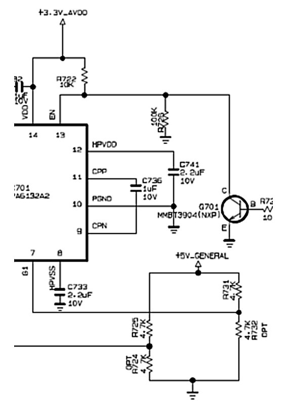
Este tipo de amplificador que tiene su propia fuente negativa tiene un paso extra de reparación, precisamente sobre esta fuente. Ver la figura 8.6.3. 

 

Fig.8.6.3 Reparación del generador de tensión negativa

Los diodos de la bomba de carga del generador de tensión negativa son internos, pero los capacitores C741, C733 y C736 son accesibles y se pueden levantar sus oscilogramas.

Para construir una bomba de carga se requiere un oscilador adecuado colocado en el interior del circuito integrado al que no tenemos el menor acceso. 

Cuando falla este oscilador el amplificador se queda sin fuente negativa y corta el funcionamiento de todo el amplificador de audio; no espere que el amplificador funcione, solo con el medio ciclo positivo, ya que provocarí­a circulación de CC por los auriculares que terminarí­an cortando su bobinado. Antes de esto va a operar la protección de fuente.

Casi todos los amplificadores poseen un control fijo de ganancia, ajustable con resistores, cuya falla puede provocar bajo o alto volumen. Desde el punto de vista del reparador este ajuste sirve para los casos en que falla el circuito integrado y ajusta la ganancia en un valor erróneo.

La ganancia se ajusta con la tensión continua aplicada a las patas G0 (6) y G1 (7) que en el circuito se ajustan con los divisores R724/R725 y R731 y R732.

Los valores de tensión y la ganancia se pueden observar en la tabla de la figura 8.6.4.

 Fig.8.6.4  Tabla de ajuste de sensibilidad

  En nuestro circuito las tensiones son de 5V o 2,5V tanto en G1 como en G2, lo que significa que la amplificación es de 2 veces.

Si se cortara la fuente de 5V la ganancia se reduce a 0,5 veces y el sonido en los auriculares serí­a muy bajo. 

Como hay en plaza muchos TVs sin amplificador, en la figura 8.6.5 le brindamos el circuito correspondiente a nuestro TV LG en la versión vieja.

Fig.8.6.4 salida de auriculares sin amplificador.

La sección del sumador de control no tiene diferencias con respecto al anterior modelo. Pero su salida opera 4 transistores que se encargan de cortocicuitar la salida para enmudecer los auriculares.

Si uno de los dos transistores del par se pone en cortocircuito ese canal queda permanentemente mudo.

Este circuito evidentemente más económico requiere mayores protecciones que son generadas con dobles diodos zener de 20V.  

  8.7 CONCLUSIONES

Y así­ terminamos de analizar la estructura de la salida de auriculares.

Observamos que el fabricante utiliza una sola fuente de alimentación positiva, pero la señal de salida tiene tanto el semiciclo positivo como el negativo. 

Esto se debe a que el propio integrado genera una fuente negativa en su interior.

También indicamos que algunos aparatos de este modelo no poseen amplificador y que los auriculares se excitan directamente del superjungla. 

8.8   APENDICE 1

El circuito integrado amplificador de audio para auriculares, tiene el menor volumen fí­sico posible sin salientes ni disipadores agregados de aluminio.

La tecnologí­a evacua el calor del chip a una isla que se encuentra en la base del encapsulado. Dicha isla se conecta eléctrica y mecánicamente a un conjunto de agujeros metalizados que transfieren el calor a la capa oculta de la plaqueta y por radiación al chasis metálico.

No hay tecnologí­a más económica pero aclaramos que no es absolutamente segura, porque el chip se encuentra al borde de su temperatura máxima de trabajo.

En la figura 8.8.1 se puede observar una clara fotografí­a del circuito integrado.

Fig.8.8.1  Detalle del circuito integrado

La imagen muestra muy ampliado un amplificador de audio para auriculares dotado especialmente para cumplimentar las indicaciones de la OMS (organización mundial de la salud) de forma de poder excitar los auriculares especiales de un hipoacúsico.

Estos amplificadores trabajan a muy buena potencia y por eso poseen un disipador central, que los hace bastante difí­ciles de desoldar con los métodos comunes. Para desoldarlos se requiere trabajar con "La barrita mágica" con el método indicado en nuestra página.

8.9  EL PRECIO DE LA BIBLIA DEL LED 3

El mundo está dejando de leer. Las estadí­sticas indican que desde 1970 la curva de ventas en todas las categorí­as de libros se reduce año a año. Novelas, libros técnicos, revistas, etc. no hay distinción de categorí­as. Y nosotros los electrónicos  somos tal vez los mas afectados. Por esa razón yo tome a la colección "La Biblia del LED" como referencia para determinar mi modo de trabajo. Como sigo mi trayectoria, con cursos por Internet, con videos, con mi pagina libre o con un sector arancelado, con libros unitarios, con colecciones de libros. Obvio que la colección actual la tengo que terminar y ya la tengo casi lista. ¿Pero a que precio vendo los libros? No será que los libros no se venden porque son caros? Analicemos el problema.

El libro clásico tiene una componente del costo muy importante que es el papel, la tinta, el encuadernado y la distribución. Pero con los libros electrónicos todos esos items desaparecen y si el propio autor genera la venta y distribución electronica esos items tienen poca importancia en el precio final y solo queda la ganancia del autor. Y estoy dispuesto a realizar una promoción extraordinaria. Los alumnos que realmente se interesan por el tema y están registrados en mi página van a pagar solo 100 $Arg por cada tomo de la colección, este es un precio mas que marginal, puesto solo para determinar si con un precio bajo podemos recuperar el mercado.

 
Si quiere comprar toda la colección le pedimos que ingrese en en el articulo "Compra de la colección completa"
 
La forma de pago recomendada si Ud. vive en Argentina es mediante un giro a mi cuenta bancaria.  Realice el giro a mi cuenta bancaria.  Mande una nota por "contactenos" indicándonos: que desea comprar y adjunte una foto del recibo del giro. En el dí­a recibirá su .pdf con el/los libros solicitados por correo electrónico.

 Pero también puede realizar la compra de cada tomo por "Mercado Pago" eligiendo la forma de pago que desee. Al finalizar el artí­culo hay un logo rojo de compra. Al seleccionarlo aparecerán las siguientes opciones de pago:

Tu cuenta de mercado pago
Tarjetas
Efectivo
Transferencia de "Red Link"

Si selecciona "efectivo" aparecerán las opciones mas utilizadas que son:

Pago Fácil
Rapipago
Otras
   
Por favor, en todos los casos debe indicarnos entrando a nuestra página por  "Contactenos" su nombre y que libro desea comprar.

    Si Ud. vive en el exterior puede hacer el pago por Pay Pal enviando previamente una comunicación  a "contáctenos" indicándonos claramente lo que desea comprar.

Los datos de mi cuenta son:
Alberto Horacio Picerno
Banco Macro. Sucursal Adrogué. Pcia de Bs As
Cuenta corriente  367806780194462
CBU  2850678030067801944628
CUIT 20-04448459-6

 
Mi cuenta para el pago por PAL PAY es:

picernoa@ar.inter.net



$ 1800



SALIR

Más EBOOKS

LA BIBLIA DEL LED PACK TOMOS 1, 2, 3 Y 4
INDICACIONES PARA REALIZAR LA COMPRA

BRINDAMOS A NUESTROS LECTORES TODAS LAS FACILIDADES PARA REALIZAR LA COMPRA DE COLECCIÓN COMPLETA COMENZANDO POR UN DESCUENTO POR PAGO AL CONTADO Y CON LA POSIBILIDAD DE COMPRAR A PLAZOS POR TARJETAS DE CREDITO.

[+] Leer artículo...    


REPARANDO COMO PICERNO TOMO 1
CAPITULO DE REGALO

EN ESTE ARTICULO LE ENTREGAMOS UN CAPITULO GRATIS DEL EBOOK "REAPARANDO COMO PICERNO" PARA QUE TODOS AQUELLOS QUE ESTE INTERESADOS EN LA COLECCIÓN VEAN EL TRATAMIENTO PROFUNDO QUE RECIBEN LAS REPARACIONES. EN ESTE CASO VEMOS UN PROBLEMA DE FUENTE EN UN LCD SANYO 32XH4 CON UN PROBLEMA DE FUENTE. y COMO ESTE tv TIENE ETAPA PREACONDICIONADORA APRENDEMOS AREPARAR A TODOS LOS TVs CON PREACONDICIONADOR.

[+] Leer artículo...    


LA BIBLIA DEL PIC CON NIPLE TOMO 10
TODO SOBRE EL SCADA

Un Scada es un sistema de seguimiento a distancia de alguna planta de producción o control y NIPLE no puede dejar de darle la importancia que tomaron en la actualidad dentro de las grandes o pequeñas empresas

[+] Leer artículo...    


LA BIBLIA DEL TVLED TOMO 7
CONSEJOS PARA REPARAR MONOPLAQUETAS

EN ESTE ARTÍCULO Ud PODRÁ APRENDER TODO LO NECESARIO PARA DEDICARSE A LA REPARACIÓN DE TVs LED CON PLAQUETA ÚNICA AUNQUE SOLO ES UNA MÍNIMA SÍNTESIS DEL EBOOK

[+] Leer artículo...    


LA BIBLIA DEL PIC CON NIPLE TOMO 9
COMUNICACIONES POR RF (CONTROL REMOTO)

UNA DE LOS ASPECTOS MAS DESEABLES PARA LOS DISEÑOS CON PICs ES PODER CONTROLAR DISPOSITIVOS A DISTANCIA. Y POR ESO COMENZAMOS ESTE TERCER GRUPO DE EBOOKS CON ESTE TEMA.

[+] Leer artículo...    


LA BIBLIA DEL PIC CON NIPLE TOMO 1 al 8
ANTOLOGÍA DEL PIC CON NIPLE

8 EBOKS QUE FORMAN LA ANTOLOGIA DEL PIC CON NIPLE REUNEN TODO LO NECESARIO PARA QUE UD. APRENDA A DISEÑAR SIN ESFUERZO Y CON TODO LO NECESARIO PARA REALIZAR PROGRAMAS DE PROYECTOS COMPLETOS CON SIMULACIÓN Y CIRCUITO IMPRESO

[+] Leer artículo...    


LA BIBLIA DEL PIC CON NIPLE TOMO 5, 6, 7, 8
PROGRAMACION VISUAL DE PICS

UNA BREVE RESEÑA DE LA SEGUNDA PARTE DEL CURSO PROGRAMACIÓN DE PICs EN FORMA GRAFICA Y LA CONSTRUCCIÓN DE DISPOSITIVOS ELECTRÓNICOS CON MICROPROCESADORES.

[+] Leer artículo...    






El Ing. Alberto Picerno, conocido en toda latinoamerica por sus cursos de Tv y LCD, es el autor mas prolífico sobre Electrónica, con mas de 40 libros tecnicos y cientos de articulos publicados. 

Se inicio en el mundo de la electronica de niño ayudando a su padre que era hobbysta y aficionado a la radio.

Su experiencia temprana le permitio recibirse con medalla de oro al mejor promedio de "Tecnico Nacional el Telecomunicaciones" y posteriormente volvio a obtener la medalla de oro al mejor promedio como "Ingeniero en electronica en UTN"

Leer Mas Aquí



Artículos Gratis
Sobre Electrónica
por Ing. Picerno


Ir a Artículos Gratuitos      


Libros Digitales

Adquiera los mejores
Libros Digitales (Ebooks)
Sobre Electrónica

Ir a Sección Libros      

MAPA DE LINKS:

INICIO - QUIENES SOMOS - ENTRETENIMIENTO - CONTACTENOS

TV: TRC - LCD - Plasma - LED - Smart - OLED

SOLDADURAS: SMD - BGA - Maquinas de Rebaling

TALLER: Puntas de prueba Sonda de RF - Punta de prueba BEBE - Punta de prueba Filtro Pasabajo - Instrumentos Fuentes - Instrumentos Evariac - Instrumentos SuperEvariac - Instrumentos Varios

AUDIO: Amplificadores Analogicos - Amplificadores Digitales - Bafles Caseros

MANUALES: TV TRC - TV LCD - TV Plasma - TV LED - SmartTV - TV Oled - Fuentes de TV - T-COM - Driver de LED - Inverters

EBOOKS

PROGRAMAS: Simuladores de Circuitos Multisim - Simuladores de Circuitos Livewire - Simuladores de Circuitos Proteus - Programas para PICs y memorias Ram

MICROS: Diseñando con PICS 1 - Diseñando con PICS 2

OTROS ARTICULOS

ARTICULOS DE LA A A LA Z

Ingeniero Alberto Picerno - Av. 2 de Abril 1140 - Burzaco - Buenos Aires - Argentina - Tel: (011)3974-4393
Artículos y Ebooks de Electrónica - Todos los Derechos Reservados - 2025

Diseño y Hosting RCH
rch.com.ar - redcomser.com.ar