Inicio Quienes Somos Entretenimiento Contáctenos Como Comprar los Ebooks
Ingresar Registrarse
Artículos Gratuitos sobre electrónica básica y avanzada y venta de libros electrónicos.

TV SMART
REPARACION DE MAIN TVs SAMSUNG D5500 CAP. 10
LA FUENTE DEL BANCO DE MEMORIAS Y EL CIRCUITO DE LA MEMROIAS FLASH SERIE

por ING. PICERNO




Tamaño A+ A-

10.1 INTRODUCCIÓN

En el fondo hay aun un misterio en el problema de reinicio de este TV que aun no logramos entender; porque otros TVs con la misma memoria, usada para un trabajo similar, no fallan o fallan muy poco y las usadas en los D5500 sí­. Porque SAMSUNG aceptó realizar un nuevo programa que supuestamente soluciona el problema (digo supuestamente porque aun no pasó un tiempo suficiente para decir que la falla fue realmente solucionada).
 
Los viejos sabios dicen: piensa mal y acertarás. Es que el nuevo programa, hace uso de una caracterí­stica de estas memorias, que es la posibilidad de que el programa no pueda ser leí­do. De este modo el que quiera utilizar esas memorias grabadas con el nuevo programa, no tiene más remedio que comprárselas a SAMSUNG (en realidad a la compañí­a que le graba a SAMSUNG) que es lo que hago yo y revenderlas, con lo que Samsung termina embolsando un dinerillo, aun después de haber realizado la venta del TV.

Para todo aquel que quiera conocer el problema del reinicio (o "hipo de video") le recomendamos que ingrese a mi canal de you tube "Alberto Picerno" en donde tiene toda la información que necesite, incluyendo la desoldadura y soldadura de la memoria. Solo quedarí­a por agregar que tengan una gran precaución al comprar, porque con respecto a este componente, Internet se convirtió en una "cueva de ratas"; hay muchas ofertas de inescrupulosos que toman las memorias falladas; les anulan las posiciones dañadas con el cargador, las regraban con el programa original (no modificado por Samsung) y las venden un 10% más baratas como "producto nuevo". No hace falta aclarar el resultado de su uso.  

10.2 OTRAS FALLAS DE LA MEMORIA

¿La única forma de producir el problema del reinicio es cuando está dañada la memoria? No, nosotros encontramos por lo menos una falla más, pero seguramente hay otras que generan el mismo problema. Solo que nuestra estadí­stica nos indica una incidencia del 1,6%. Por lo que para los reparadores significa siempre, salvo para el que le toca estar dentro de ese 1,6%.
 
Les aclaro que en un principio yo suponí­a que era el 100% de los casos porque tení­a estadí­sticas realizada sobre 64 memorias y todos los TV se repararon con el cambio.

Si Ud. prueba el TV sin memoria, genera un reinicio que se caracteriza por ser del orden de los 10 segundos exactos. Se ve que el microprocesador al realizar la prueba inicial del sistema, espera 10 segundos para que conteste y al no obtener respuesta de la memoria en lugar de ir a stand by realiza un nuevo ciclo de pruebas.

Entonces podemos suponer que si lo que falla es la fuente de la memoria, se produce el reinicio. No, si falla la fuente del banco de memorias, el TV pasa a Stand By, porque el micro analiza las tensiones de fuente y al no encontrarla genera este resultado.

La pregunta de rigor es, donde se mide la tensión de fuente de la memoria flash paralelo. En la figura 10.2.1 dejamos claramente indicado donde están los puntos de prueba VSS (masa) y VCC (fuente de 3,3V). 

Fig.10.2.1  fotografí­a de la zona de la flash paralelo

Hacemos notar que las entradas y salidas de datos se encuentran todas a la derecha, en dos grupos de 4 pero que en realidad se trata de un puerto de I/O de 8 hilos. Luego hay dos entradas de fuente VCC y dos de masa VSS. Una  a la izquierda para las señales de control y otra a la derecha para las entradas y salidas de señal. La conexión de derecha a izquierda pasa por debajo del integrado por la cara oculta de la plaqueta.

En la figura 10.2.2 se puede observar el circuito de la memoria, con todas las señales de datos y las de control. 

 
Fig.10.2.2  Circuito de la memoria (Todas las señales van al micro)

Todo este circuito se puede reducir al circuito simplificado de la figura 10.2.3 que se complementa con el pin up mostrado después de la figura. 
 
 
Fig.10.2.3 Circuito simplificado de la flash paralelo

El lay up correspondiente es:

29,30,31,32,41,42,43 y 44  I/O0 al I/O7 - entradas y salidas
16 CLE – Habilitar comando de señales de datos de entrada o salida
17 ALE – Habilitar direccionamiento de señales de entrada o salida
9   CE# - Habilitación del chip
8   RE# - Habilitación de lectura
7   R/B# - Listo / Ocupado
18 WE# - Habilitación de escritura
19 WP# - Protección contra escritura accidental
12 VCC – Fuente de alimentación
13 VSS – Masa
36 VSSQ – Masa para las salidas y entradas
37 VCCQ – Fuente para las salidas y entradas
Las demás patas son NC  â€“  Sin conexión

No es imprescindible que el reparador conozca para que sirve en detalle cada señal pero si desperté su curiosidad, le doy una pequeña explicación.

Basta con saber que son señales de control que sirven para manejar un modo de trabajo por un solo puerto. En efecto, tanto las señales direccionamiento como las señales de datos son enviadas por el mismo puerto. Ud. pensará que una señal de control le indicará a la memoria de qué tipo de señal se trata, pero no es así­; la memoria diferencia las señales por sus primeros dí­gitos. Diferente es el caso de saber si se trata de una señal para escribir o para leer. Eso lo manejan las patas de control 8 y 18.

El funcionamiento de este circuito se comprueba con una sonda de RF, midiendo justo después del encendido del TV. Es obvio que la primer señal a medir debe ser la tensión de fuente, pero no tomando cualquier masa sino la correspondiente indicada en la fotografí­a. La medición debe ser de 3,1 a 3,5V.
 
Luego se deben medir las patas de señal. En esta memoria las señales no son permanentes. Hay un conjunto de señales durante el arranque en donde el tester con la sonda de RF, va a indicar un valor que puede llegar a 3,3V, pero que por lo general no sobrepasa los 2,5V y que luego se extingue.

En todas las patas de datos se deben observar las mismas señales de este tipo. Y cada vez que se cambia de pata a medir con la sonda, hay que volver a realizar el proceso de reencendido del TV. Repetimos: si la señal es buena el tester empieza en cero sube por un par de segundos a 2V o más y luego vuelve a caer a cero.

Las señales de control tienen una indicación similar en el tester con la sonda de RF, salvo las señales indicadas como RE (pata 8) que debe medirse con el tester sin sonda porque al encender el TV pasa al estado alto de 3,3V y permanece allí­ hasta que se apague (la sonda no lo puede medir porque solo mide CA). La pata 19 (WP) tiene un comportamiento inverso porque empieza en estado alto y al encender el TV pasa a 0 y allí­ permanece todo el tiempo mientras el TV funcione bien: También se lo mide sin sonda de RF. En realidad esta pata puede tener estados altos muy cortos pero son imposibles de leer con el tester por su corta duración.
 
En la figura 10.2.4 mostramos los valores de los componentes periféricos de esta memoria para que el reparador los verifique con el óhmetro en caso de duda.

 
Fig.10.2.4  Valores de los componentes de la flash

Algo que puede resultar curioso es que las patas de I/O no parecen tener conexiones. En realidad tienen pistas que van por debajo de la memoria y terminan en agujeros metalizados, que las transportan a otra cara de la plaqueta y desde allí­ al microprocesador. Estos agujeros metalizados son puntos de los que debemos sospechar. En la figura 10.2.5 podemos observar una fotografí­a sin la memoria en donde se observas los agujeros metalizados a controlar.

 
Fig.10.2.5 Observación de la zona cubierta por la memoria

10.3    REPARACIÓN DE LA FUENTE DEL BANCO DE MEMORIAS NO VOLÁTILES

En el capí­tulo 2 de esta serie ya tratamos el tema de la fuente auxiliar del banco de memorias pero no dimos un método de trabajo para repararla en caso de falla.

Vamos a suponer que realmente no tenemos tensión sobre la pata de fuente de la memoria flash paralelo (en realidad tampoco tendremos en la serie y en las EEPROM). Esto significa que debemos reparar la fuente sin circuito. Por supuesto siempre tenemos la posibilidad de encontrar las especificaciones por Internet y dentro de ellas los circuitos de aplicación que nos ayudaran en la reparación. En este caso yo levanté el circuito y calculé las tensiones correspondientes por lo que tenemos datos claros para trabajar.

Pero es interesante que Ud. aprenda a realizar el trabajo porque no siempre se va a encontrar con todo servido. Una búsqueda por Internet no es cosa de colocar el código del integrado y esperar inmediatos resultados. En nuestro caso el integrado esta marcado según la figura 10.3.1 como 54327  TI19A. En principio preguntamos TI19A, porque sabemos que Texas Instrument fabrica integrados de fuente, pero el resultado fue cualquier cosa menos las especificaciones de un integrado. Nos quedaba preguntar por el número, a sabiendas que cuando los fabricantes no tienen espacio suficiente no colocan el sufijo de texto; entonces se busca colocando el número y al lado la palabra integrado y así­ nos salió el TPS54327 que es de Texas y que es un integrado de fuente. La oferta de páginas donde estaba el .pdf era muy amplia, pero de todas tomamos la indicada como www.ti.com/lit/ds/symlink/tps54327.pdf porque evidentemente es la página oficial.

 
Fig.10.3.1  Fotografí­a de la zona del CI de fuente de la memoria
Nota: en rojo se ponen las conexiones realizadas por la capa inferior.

Por supuesto todo comienza cuando se mide sobre el inductor de fuente de la memoria BD1301, haciendo masa sobre el terminal de la derecha de capacitor C1305, luego de encender el TV y se encuentran con una tensión nula. Allí­ buscan la especificación del CI y luego de estudiarlo lo adecuan a los números de componentes de la plaqueta. Yo les evite el trabajo de modo que en la figura 10.3.2 pueden encontrar el circuito correspondiente (por favor si Ud. encuentra algún error comuní­quese a mi página, a la solapa "contáctenos").

 
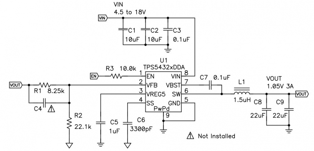
Fig.10.3.2 Circuito de la fuente auxiliar de 3,3V para el banco de memorias

Como siempre tenemos que resolver la duda magistral "fuente o carga". Aquí­ el tema es resolver la duda, sin desoldar componentes SMD y esto lo podemos lograr con nuestra fuente inteligente, que pueden encontrar en esta misma página en la solapa "Taller"  "Fuentes" o con el link:     http://www.picerno.com.ar/leer.php?cn=45 . Desconecte el TV de la red de energí­a. Conecte la fuente inteligente sobre la pata derecha del choque de filtro BD1301 luego de ajustar su tensión en 3,3V. Tome masa en la pata derecha de C1305. Ajuste la perilla de corriente a 250 mA. Levante la perilla de corriente lentamente observando el voltí­metro de la fuente o un tester conectado en paralelo con la salida. Si el voltí­metro indica 3,3V significa que el problema es de generación. IC201 no funciona, en cambio si el voltí­metro indica cero o un valor bajo y la corriente se puede aumentar, llévela hasta un valor de 500 mA y deténgase allí­. Espere unos minutos y mida con la sonda térmica bimetálica del tester la temperatura de la memoria, del CI de fuente y de todos los componentes conectados sobre la fuente. Aquel que tenga mayor temperatura que la ambiente está en cortocircuito. Si la sobre temperatura es muy leve puede trabajar a una corriente más alta.

Ahora nos concentramos en las fallas del TPS54327. La primera medición se realiza con el tester en la pata 8 con la masa en la pata 5, en donde encontramos una tensión de 5V (aunque creemos recordar que en algunas main encontramos 13V). El circuito integrado puede funcionar hasta con 25V en la entrada; mientras la entrada sea mayor a 3,3V puede estar seguro que el circuito integrado funcionará ya que estas fuentes son del tipo reductoras de tensión.

La segunda medición es el terminal de encendido del CI que es la pata 1. Observe que el CI arranca en cuanto se aplique la fuente de entrada ya que el resistor de arranque R201 está conectado a fuente. Si la pata 1 no tiene una tensión igual o algo inferior a la de fuente, puede estar fisurado R201. Mí­dalo con el tester como óhmetro sin desoldar el resistor. Si está bien significa que está dañado el CI.

En cuanto la pata 1 levanta la tensión comienza a funcionar el oscilador interno de 700 KHz. Lamentablemente no hay posibilidad de reconocer la oscilación en ninguna pata del CI. Lo siguiente es verificar que la fuente regulada interna de 5V funcione. Mida la tensión en la pata 3 del CI, la misma debe ser de 5,5V. Si tiene una tensión nula o muy baja es posible que C214 (C1 en el circuito) esté fisurado y en cortocircuito por tratarse de un multicapa de 1 uF. Pruébelo con el tester en óhmetro desconectando la fuente inteligente.

Luego se debe probar la tensión de la pata 4 que corresponde al Sof Start o arranque suave. Si dicho capacitor esta en cortocircuito el arranque es tan suave que no arranca nunca. También se prueba con el óhmetro sin desoldar.

La siguiente prueba es la de los transistores MOSFET llave internos que tiene las conexiones de fuente y sumidero accesibles desde el exterior. Entre la 8 y la 6 debe haber casi un circuito abierto con el negativo del óhmetro a la 6 y lo mismo entre la 6 y la 5 con el negativo del tester a la 5.
 
Allí­ se terminan las mediciones estáticas y se debe pasar a las dinámicas realizadas con un osciloscopio o con una sonda de RF. En la figura 10.3.3 mostramos la forma de señal de salida del CI sobre la pata 6 y el circuito simulado que utilizamos para generar el oscilograma.
 
Fig.10.3.3 Simulación para observar los oscilogramas de salida

Como se puede observar el oscilograma de salida tiene una amplitud pap igual al de la tensión de entrada. Si la tensión de entrada es de 5V la salida tendrá 5V pap y eso es lo que medirá la sonda de RF y el tester en la pata 6.
Sobre los capacitores de salida obviamente debemos tener una tensión continua cuyo valor depende de la red de realimentación a la pata 2 como veremos a continuación. Para que la salida pueda llegar al valor de tensión de fuente el circuito driver interno requiere algo más que esa tensión. Esa sobretensión extra la da el capacitor C220. Si C220 se fisura y se abre la tensión de salida aparece pero con un valor menor al normal.

El divisor de tensión es fundamental para que el circuito funcione correctamente. El funcionamiento es simple. La entrada del CI es un amplificador diferencial, que tiene la entrada positiva con una tensión de referencia de 750 a 780 mV. El divisor de tensión se conecta a la entrada negativa y debe tener una tensión de 765 mV cuando la fuente tiene 3,3V exactos de salida. El resistor R206 es el resistor de ajuste para el caso que la salida no sea la correcta.

Para probar el divisor hay que utilizar nuestra fuente inteligente en funcionamiento como fuente regulada normal y colocar 3,3V exactos a su salida midiendo que la entrada regulada por la pata 2 tenga la tensión correcta de 765 mV (todo esto con el TV desconectado de la red).
Por descarte, si Ud. comprobó todo y la fuente siga sin funcionar deberá dudar del CI y se aconseja su cambio.

Ud. seguramente estará pensando: si lo más probable es que sea el circuito integrado, porque no cambiarlo de entrada. Ese es un concepto arcaico de la época en que cambiar los circuitos integrados de ocho patas era una cosa simple. Este circuito integrado no solo es un SMD además tiene una isla de cobre disipadora en la cara inferior lo que significa que para desoldarlo hay que precalentar la plaqueta en la zona inferior y las patas SMD y el cuerpo del integrado con un soldador de aire caliente. No es imposible de hacer, pero no es simple y lleva un buen tiempo hacerlo. Y además la soldadura del CI nuevo es tan complicada como la desoldadura.

10.4 CONCLUSIONES

Con esto terminamos la explicación de las reparaciones de la plaqueta main del Samsung D5500. Sabemos que quedaron cosas por explicar pero no tenemos más información; suponemos que con el paso del tiempo podremos seguir el tema si los lectores colaboran y me acercan alguna información extra.

 












 





SALIR

Más TV SMART

MEDICIÓN DE SEÑALES LVDS PARTE 7
APLICACION A LA REPARACIÓN DE UN TRIPLAQUETA

EN LA PARTE 7 VAMOS A EXPLICAR COMO SE UTILIZA EL MEDIDOR DE SEÑALES LVDS PARA LA REPARACIÓN DE LA PLAQUETA MAIN DE UN TV TRIPLAQUETA

[+] Leer artículo...    


MEDICIÓN DE SEÑALES LVDS (PARTE 6)
El circuito de medición de las señales

En esta Parte 6 vamos a comenzar a a explicar como se realiza la medición con nuestro amplificador modificado y dotado de puntas especiales para circuitos de pequeñas dimensiones.

[+] Leer artículo...    


MEDICIÓN DE SEÑALES LVDS (PARTE 5)
SEÑALES DE VEDA SOBREMUESTREO Y MEDICIONES

EN ESTE ARTICULO COMENZAMOS COMENTANDO EL TEMA DE LAS NORMAS DE LA TV DIGITAL Y DE QUE MODO AFECTAN LA FORMA DE LA SEÑAL LVDS. lUEGO COMEMZAMOS A TRATAR LOS PROBLEMAS PRACTICOS DE LAS MEDICIONES LVDS QUE SON PRECISAMENTE DE TAMAÑO DE LAS PUNTAS DEL TESTER O EL OSCILOSCOPIO.

[+] Leer artículo...    


MEDICION DE SEÑALES LVDS (PARTE 4)
TODO SOBRE LAS COMUNICACIONES DIGITALES MAS MODERNAS DEL TV

En esta parte 4 le damos el apéndice prometido en la parte 3 pero sobre todo le explicamos el tema de la medición de la señal LVDS comenzando a darle los detalles de como mide nuestra sonda que requerirá mas datos que saldrán en la parte 5.

[+] Leer artículo...    


MEDICIÓN DE SEÑALES LVDS PARTE (PARTE 3)
Entradas de señal

En esta entrega explicamos el funcionamiento de las etapas de entrada HDMI de todas las variedades de TV LCD y los detalles de como realizar el seguimiento de las señales.

[+] Leer artículo...    


MEDICIÓN DE SEÑALES LVDS PARTE 2
LAS SEÑALES LVDS DE ENTRADA Y DE SALIDA

EN ESTE ARTÍCULO LE EXPLICAMOS EN QUE SECCIONES DE UN TV LCD SE UTILIZA COMUNICACIONES LVDS, PORQUE RAZÓN Y DASMOS LAS PISTAS PARA EMPREDER SU REPARACIÓN.

[+] Leer artículo...    


SEÑALES LVDS -PARTE 1
INTRODUCCIÓN

ANTIGUAMENTE LAS SEÑALES DE DATOS DE ALTA VELOCIDAD SE TRANSMITÍAN POR CABLES COAXIALES ESPECIALES DE BAJAS PERDIDAS. CON EL INCREMENTO DEL COSTO DEL COBRE SE BUSCO ALGO MAS ECONÓMICO Y VERSATIL UTILIZÁNDOSE EN LA ACTUALIDAD LOS PARES MÚLTIPLES SIMILARES A LOS TELEFÓNICOS MAS CONOCIDOS COMO MULTIPARES.

[+] Leer artículo...    






El Ing. Alberto Picerno, conocido en toda latinoamerica por sus cursos de Tv y LCD, es el autor mas prolífico sobre Electrónica, con mas de 40 libros tecnicos y cientos de articulos publicados. 

Se inicio en el mundo de la electronica de niño ayudando a su padre que era hobbysta y aficionado a la radio.

Su experiencia temprana le permitio recibirse con medalla de oro al mejor promedio de "Tecnico Nacional el Telecomunicaciones" y posteriormente volvio a obtener la medalla de oro al mejor promedio como "Ingeniero en electronica en UTN"

Leer Mas Aquí



Artículos Gratis
Sobre Electrónica
por Ing. Picerno


Ir a Artículos Gratuitos      


Libros Digitales

Adquiera los mejores
Libros Digitales (Ebooks)
Sobre Electrónica

Ir a Sección Libros      


MAPA DE LINKS:

INICIO - QUIENES SOMOS - ENTRETENIMIENTO - CONTACTENOS

TV: TRC - LCD - Plasma - LED - Smart - OLED

SOLDADURAS: SMD - BGA - Maquinas de Rebaling

TALLER: Puntas de prueba Sonda de RF - Punta de prueba BEBE - Punta de prueba Filtro Pasabajo - Instrumentos Fuentes - Instrumentos Evariac - Instrumentos SuperEvariac - Instrumentos Varios

AUDIO: Amplificadores Analogicos - Amplificadores Digitales - Bafles Caseros

MANUALES: TV TRC - TV LCD - TV Plasma - TV LED - SmartTV - TV Oled - Fuentes de TV - T-COM - Driver de LED - Inverters

EBOOKS

PROGRAMAS: Simuladores de Circuitos Multisim - Simuladores de Circuitos Livewire - Simuladores de Circuitos Proteus - Programas para PICs y memorias Ram

MICROS: Diseñando con PICS 1 - Diseñando con PICS 2

OTROS ARTICULOS

ARTICULOS DE LA A A LA Z

Ingeniero Alberto Picerno - Av. 2 de Abril 1140 - Burzaco - Buenos Aires - Argentina - Tel: (011)3974-4393
Artículos y Ebooks de Electrónica - Todos los Derechos Reservados - 2026

Diseño y Hosting RCH
rch.com.ar - redcomser.com.ar