Inicio Quienes Somos Entretenimiento Contáctenos Como Comprar los Ebooks
Ingresar Registrarse
Artículos Gratuitos sobre electrónica básica y avanzada y venta de libros electrónicos.

TV SMART
ESTEREOFONÍA CHINA
LA POTENCIA DEL AUDIO DE LOS SMART TV

por ING. PICERNO




Tamaño A+ A-

 1.1 INTRODUCCIÓN

Un cliente me llamó para preguntarme como hací­a para conectar dos bafles potenciados a su TV  SMART. Yo le pregunté porque querí­a colocar audio externo si tení­a el audio interno del TV. Entonces muy claro me dijo algo que me hizo reí­r:
 
Que él necesitaba escuchar el sonido con alto volumen y buenos bajos y agudos porque tiene un pariente hipoacúsico, al que no le gusta usar auriculares; que habí­a probado todas las marcas de TV del negocio donde lo compró y que todos tení­an solo una "muestra gratis de audio".

Me dijo que le preguntó al vendedor y ni corto ni perezoso le ofreció un Home con una baterí­a de bafles, un buffer, dos medios frontales y dos medios traseros.

Allí­ me puse a pensar; que curioso, cuando los TVs tení­an iluminación con LEDs laterales colocados en un filtro de Lucite (tipo guí­a de onda) y los TVs no tení­an más que 15 mm de profundidad, los fabricantes construí­an unos buffer planos con canal en espiral y no sé cuantas cosas más para que el TV tuviera buen audio. Y los parlantes de medios, eran algo increí­ble porque no tení­an más que 1 cm de altura pero miraban hacia delante de TV de modo que se escuchaban los agudos.

Ahora que utilizan back ligth directo, con los LEDs detrás de la pantalla y tiene mas lugar para los parlantes, los TVs apenas si se escuchan. Es evidente que se pusieron de acuerdo para obligar a los clientes a que compren equipos de audio. Salvo mi amigo no hay ningún cliente que pruebe el sonido de los TVs. Los otros clientes se los, llevan lo ponen en el lugar de uso, levantan el volumen y escuchan esa miseria de sonido y llaman al servicio técnico en garantí­a. Como ya se leyeron todo el manual descubrieron que el TV  tiene algo llamado "modo hospital" que limita el sonido y suponen que quizás no lo saben usar y el TV está predispuesto en ese modo.

Y el service autorizado que también está en el jueguito, le dice que el TV está bien y ese es el sonido normal. Que si le gusta más potencia compre un Home que en casa  Xxxxxx están baratos.

Mi amigo le dijo que se guarde el Home en la estanterí­a y pensó en colocar un par de parlantes para PC cerca del pariente hipoacúsico y me llamó para preguntarme si la decisión era la correcta. 

1.2 LA ADAPTACIÓN DE LAS CONEXIONES

Además del nivel de potencia el siguiente problema es la conexión porque el panel de los TVs ya no tiene conectores RCA y los bafles para PC tienen una entrada RCA. Pero junto con el TV viene un adaptador que deberí­a solucionar el problema.

Sintetizando, la costumbre actual es que los TVs no tengan más la clásica salida de audio con los conectores RCA. Las fichas RCA hembra roja y blanca marcada R y L son ahora reemplazadas por un jack miniatura, que tiene 4 conexiones internas y un contacto que se abre automáticamente al colocar el plug. En la figura 1.2.1 podemos observar una foto.

Fig.1.2.1  Nuevo plug de audio


No hay ningún equipo de audio que posea un conector de entrada de ese tipo. Por eso junto con el TV se enví­a un conector adaptador como el que mostramos en la figura 1.2.2.

Fig.1.2.2 Adaptador entregado con el TV

Si nos podemos a pensar, los Chinos están gastando más dinero de lo correcto, porque los conectores RCA se siguen utilizando en el adaptador y ahora agregan dos plugs uno fino y el otro más grueso, para evitar que el usuario los coloque invertidos.

En principio nos preguntamos ¿porque hay 5 conectores RCA? Porque este es un adaptador de salida de audio analógica estereofónica, pero además es un adaptador de salida de color analógico RGB, con señal de sincronismo compuesto que sale junto al color verde.

La razón del cambio de conector es para permitir un automatismo, los plugs pueden operar también como llaves internas que modifiquen la predisposición del TV en forma automática.

Por ejemplo Ud coloca el adaptador en un par de parlantes potenciados exteriores y cuando los conecta al TV, se corta el audio de los parlantes internos, aunque todo depende de la predisposición inicial del TV, porque la OMS obliga a todos los fabricantes a colocar una salida para enfermos hipoacúsicos, que no corta los parlantes internos del TV.
Allí­ comenzó todo. Mi amigo me llamó y me dijo lo que querí­a hacer; yo le conteste que estaba todo bien pero que comprara algunos parlantes de marca, para obtener mejor sonido; que seguramente todo lo que encontrarí­a era Chino, pero dentro de lo Chino hay cosas mejores que otras.

Me volvió a llamar y me dijo que habí­a comprado unos parlantes NOGA, que tení­an un plug estereofónico pero lo conectó al TV y se cortó el sonido interno y que los parlantes externos no tení­an sonido más que un zumbido fuerte y que me traí­a todo para que yo le dejara todo instalado y funcionando.
  
1.3 ESTEREOFONÍA CHINA

Arme todo en mi mesa de trabajo y efectivamente mi amigo estaba en lo cierto los parlante externos tení­a un hermoso zumbido. Los desconectaba y se escuchaba "la muestra gratis de sonido" pero limpito sin zumbido (y sin bajos y agudos pero eso es lo clásico en los Smart). Me dije: para empezar vamos a probar los parlantes para PC.

Desconectados no tení­an zumbido alguno, solo un poco de ruido blanco pero no le pidamos peras al olmo.

Conecté el generador de audio al contacto de la punta y se escuchó el audio bien pero en los dos parlantes. Lo conecte al contacto central y no hubo salida por ninguno de los dos parlantes.

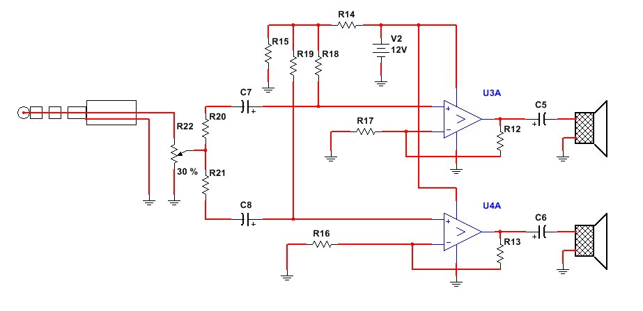
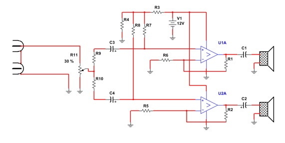
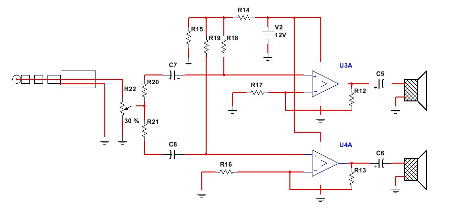
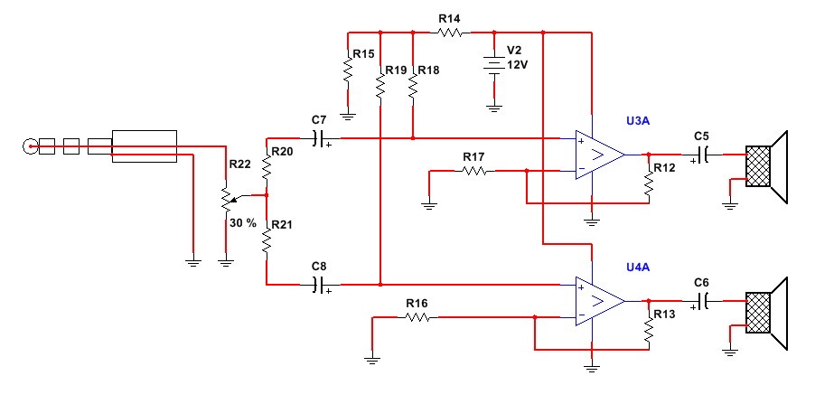
Allí­ comencé a pensar en que cosa habí­an inventado los chinos. Seguramente tienen un solo amplificador por economí­a. Abrí­ el bafle que tiene el control de volumen para develar el misterio y vi que tení­a un solo integrado doble, pero que las entradas de los amplificadores estaban en paralelo. Ver la figura 1.3.1    

 
Fig.1.3.1  Circuito encontrado

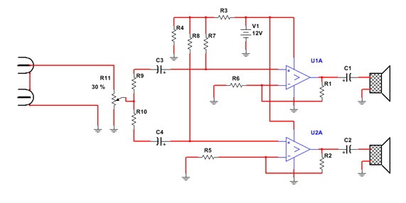
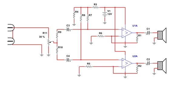
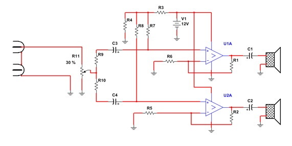
Seria simple modificar este circuito para entrada por conector RCA pero evidentemente tendrí­a la misma falla. Ver la figura 1.3.2.

 
Fig.1.3.2. Equivalente con fichas RCA

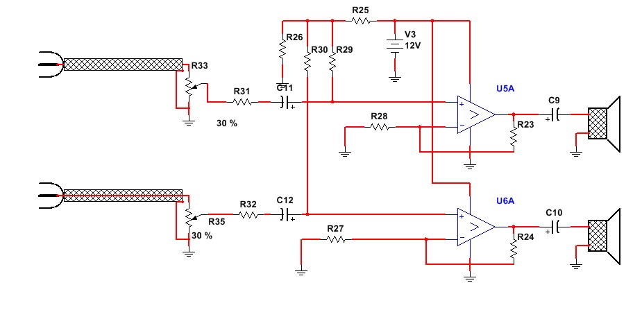
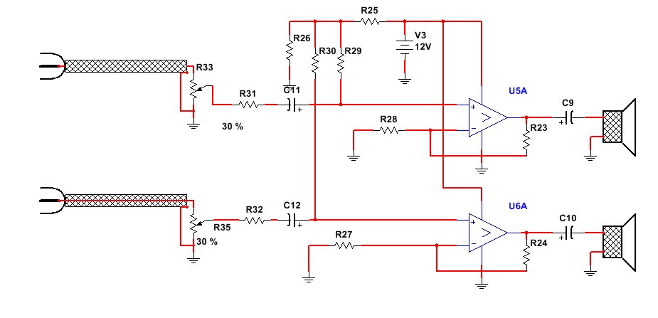
Ahora hay que entender, no como funciona este circuito que es muy simple y clásico, sino porqué el fabricante lo armó de este modo que evidentemente no es estereofónico.

En efecto vemos que uno de los vivos de entrada está en el aire y que el otro alimenta al potenciómetro de volumen. La salida del potenciómetro está conectada a los dos amplificadores por R9 y R10. 

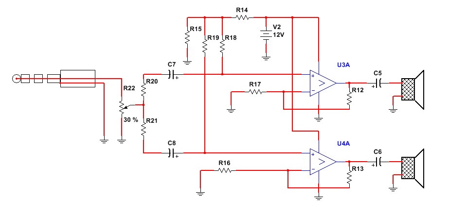
Esto está realizado evidentemente por economí­a pero donde está el ahorro. El ahorro esta en el cable de 1,5 metros que deberí­a ser un cable doble con maya. En este caso el fabricante utilizó un cable bifilar con todas las posibilidades de captar zumbido en el único canal que funciona. El otro cable se utiliza de masa. El segundo ahorro es la utilización de un potenciómetro simple en lugar de uno doble. En la figura 1.3.3. mostramos el circuito correcto.

  Fig.1.3.3 El circuito bien armado

Para que todos puedan individualizarlo se trata de un conjunto de parlantes estereofónicos para PC marca NOGA modelo HTS-202. No sé si es original o pirateado pero yo tuve que modificar el cable y el potenciómetro para que funcionara.

1.4 CONCLUSIONES 
 
Esta es una prueba de que lo barato puede salir caro y que los tan 
mentados bajos precios de la industria China pueden ser un engaño total. 
También es una muestra de los controles de calidad oficiales que existe en la Argentina, con referencia al cumplimiento de las especificaciones de los productos que ingresan a la aduana.

  




SALIR

Más TV SMART

MEDICIÓN DE SEÑALES LVDS PARTE 7
APLICACION A LA REPARACIÓN DE UN TRIPLAQUETA

EN LA PARTE 7 VAMOS A EXPLICAR COMO SE UTILIZA EL MEDIDOR DE SEÑALES LVDS PARA LA REPARACIÓN DE LA PLAQUETA MAIN DE UN TV TRIPLAQUETA

[+] Leer artículo...    


MEDICIÓN DE SEÑALES LVDS (PARTE 6)
El circuito de medición de las señales

En esta Parte 6 vamos a comenzar a a explicar como se realiza la medición con nuestro amplificador modificado y dotado de puntas especiales para circuitos de pequeñas dimensiones.

[+] Leer artículo...    


MEDICIÓN DE SEÑALES LVDS (PARTE 5)
SEÑALES DE VEDA SOBREMUESTREO Y MEDICIONES

EN ESTE ARTICULO COMENZAMOS COMENTANDO EL TEMA DE LAS NORMAS DE LA TV DIGITAL Y DE QUE MODO AFECTAN LA FORMA DE LA SEÑAL LVDS. lUEGO COMEMZAMOS A TRATAR LOS PROBLEMAS PRACTICOS DE LAS MEDICIONES LVDS QUE SON PRECISAMENTE DE TAMAÑO DE LAS PUNTAS DEL TESTER O EL OSCILOSCOPIO.

[+] Leer artículo...    


MEDICION DE SEÑALES LVDS (PARTE 4)
TODO SOBRE LAS COMUNICACIONES DIGITALES MAS MODERNAS DEL TV

En esta parte 4 le damos el apéndice prometido en la parte 3 pero sobre todo le explicamos el tema de la medición de la señal LVDS comenzando a darle los detalles de como mide nuestra sonda que requerirá mas datos que saldrán en la parte 5.

[+] Leer artículo...    


MEDICIÓN DE SEÑALES LVDS PARTE (PARTE 3)
Entradas de señal

En esta entrega explicamos el funcionamiento de las etapas de entrada HDMI de todas las variedades de TV LCD y los detalles de como realizar el seguimiento de las señales.

[+] Leer artículo...    


MEDICIÓN DE SEÑALES LVDS PARTE 2
LAS SEÑALES LVDS DE ENTRADA Y DE SALIDA

EN ESTE ARTÍCULO LE EXPLICAMOS EN QUE SECCIONES DE UN TV LCD SE UTILIZA COMUNICACIONES LVDS, PORQUE RAZÓN Y DASMOS LAS PISTAS PARA EMPREDER SU REPARACIÓN.

[+] Leer artículo...    


SEÑALES LVDS -PARTE 1
INTRODUCCIÓN

ANTIGUAMENTE LAS SEÑALES DE DATOS DE ALTA VELOCIDAD SE TRANSMITÍAN POR CABLES COAXIALES ESPECIALES DE BAJAS PERDIDAS. CON EL INCREMENTO DEL COSTO DEL COBRE SE BUSCO ALGO MAS ECONÓMICO Y VERSATIL UTILIZÁNDOSE EN LA ACTUALIDAD LOS PARES MÚLTIPLES SIMILARES A LOS TELEFÓNICOS MAS CONOCIDOS COMO MULTIPARES.

[+] Leer artículo...    






El Ing. Alberto Picerno, conocido en toda latinoamerica por sus cursos de Tv y LCD, es el autor mas prolífico sobre Electrónica, con mas de 40 libros tecnicos y cientos de articulos publicados. 

Se inicio en el mundo de la electronica de niño ayudando a su padre que era hobbysta y aficionado a la radio.

Su experiencia temprana le permitio recibirse con medalla de oro al mejor promedio de "Tecnico Nacional el Telecomunicaciones" y posteriormente volvio a obtener la medalla de oro al mejor promedio como "Ingeniero en electronica en UTN"

Leer Mas Aquí



Artículos Gratis
Sobre Electrónica
por Ing. Picerno


Ir a Artículos Gratuitos      


Libros Digitales

Adquiera los mejores
Libros Digitales (Ebooks)
Sobre Electrónica

Ir a Sección Libros      


MAPA DE LINKS:

INICIO - QUIENES SOMOS - ENTRETENIMIENTO - CONTACTENOS

TV: TRC - LCD - Plasma - LED - Smart - OLED

SOLDADURAS: SMD - BGA - Maquinas de Rebaling

TALLER: Puntas de prueba Sonda de RF - Punta de prueba BEBE - Punta de prueba Filtro Pasabajo - Instrumentos Fuentes - Instrumentos Evariac - Instrumentos SuperEvariac - Instrumentos Varios

AUDIO: Amplificadores Analogicos - Amplificadores Digitales - Bafles Caseros

MANUALES: TV TRC - TV LCD - TV Plasma - TV LED - SmartTV - TV Oled - Fuentes de TV - T-COM - Driver de LED - Inverters

EBOOKS

PROGRAMAS: Simuladores de Circuitos Multisim - Simuladores de Circuitos Livewire - Simuladores de Circuitos Proteus - Programas para PICs y memorias Ram

MICROS: Diseñando con PICS 1 - Diseñando con PICS 2

OTROS ARTICULOS

ARTICULOS DE LA A A LA Z

Ingeniero Alberto Picerno - Av. 2 de Abril 1140 - Burzaco - Buenos Aires - Argentina - Tel: (011)3974-4393
Artículos y Ebooks de Electrónica - Todos los Derechos Reservados - 2026

Diseño y Hosting RCH
rch.com.ar - redcomser.com.ar